...у мене частоти були від 3 до 23 МГц...зараз не пам'ятаю, але грався з ємностями+резисторами там де виток польового та еміттер вихідного і також перехідні ємності...це було у ГПД мого першого MiniYES-а...пробував BF961 і BF998 з польових, BC547C, BC847C регулюючі і KT603А, SS9014, SS9018 вихідні - результати були приблизно однакові, лише на 1-му затворі польового підбирав напругу для кращого регулювання...та в одному з варіантів брав вихід з еміттера вихідного, там, здається, була краща АЧХ...можливо, замість дроселів ставити резистори...
Генератор сигналів на si5351 із модуляціями.
-
UT8AS
- Повідомлень: 102
- З нами з: Сер вересня 14, 2022 8:37 am
- Позивний: UT8AS
- Has thanked: 51 time
- Been thanked: 41 time
Re: Генератор сигналів на si5351 із модуляціями.
-
Alskling
- Повідомлень: 13
- З нами з: Пон травня 19, 2025 6:59 pm
- Has thanked: 6 times
- Been thanked: 8 times
Re: Генератор сигналів на si5351 із модуляціями.
Мої всім вітання.
Підкажіть, будь ласка, чи є сенс взагалі заморочуватись із підсилювачем для АДшки при таких показниках напруги (peak-to-peak) при різих частотах:
1 МГц - 1.1В
5 МГц - 970мВ
9 Мгц - 850мВ
15МГц - 800мВ
21МГц - 750мВ
33МГц - 465мВ
39МГц - 350мВ
Знайшов схему із автоматичним контролем рівня сигналу (https://vk5tm.com/homebrew/gdo_add_on/gdo_add_on.php): У кінці статті автор пише, що подавати сигнали вище 50мВ не бажано, думаю що це через вхідний буфер на базі 9018, але якщо його замінити на вхідний буфер на тих самих J310 або BF998 - чи матиме ця заміна сенс?
Як альтернативу знаходив ще такий (https://telecnatron.com/articles/Variab ... index.html): Але трансформатор не маю на чому мотати, лише тори FT-37-43 і 50-43.
Підкажіть, будь ласка, чи є сенс взагалі заморочуватись із підсилювачем для АДшки при таких показниках напруги (peak-to-peak) при різих частотах:
1 МГц - 1.1В
5 МГц - 970мВ
9 Мгц - 850мВ
15МГц - 800мВ
21МГц - 750мВ
33МГц - 465мВ
39МГц - 350мВ
Знайшов схему із автоматичним контролем рівня сигналу (https://vk5tm.com/homebrew/gdo_add_on/gdo_add_on.php): У кінці статті автор пише, що подавати сигнали вище 50мВ не бажано, думаю що це через вхідний буфер на базі 9018, але якщо його замінити на вхідний буфер на тих самих J310 або BF998 - чи матиме ця заміна сенс?
Як альтернативу знаходив ще такий (https://telecnatron.com/articles/Variab ... index.html): Але трансформатор не маю на чому мотати, лише тори FT-37-43 і 50-43.
-
Андрій_UR3ILF
- Повідомлень: 88
- З нами з: Суб жовтня 01, 2022 6:36 pm
- Звідки: Царичанка
- Позивний: UR3ILF
- Has thanked: 18 times
- Been thanked: 62 times
- Контактна інформація:
Re: Генератор сигналів на si5351 із модуляціями.
Дивлюся я як ви мучаєтеся з не зрозумілими підсилювачами 
Вихід з AD9850 треба регулювати в самій AD9850 зміною опору по 12 нозі! Я так робив колись в автономному ГКЧ з дисплеєм. Працювало відмінно. У NWT7 так само. Дивіться уважно схему з NWT7. 1-2дб нерівномірність на виходi.
Підсилювач відносно будь-який. Я робив на транзисторах. Так і на мікросхемі AD811? AD8056.
З того, що було.
Вихід з AD9850 треба регулювати в самій AD9850 зміною опору по 12 нозі! Я так робив колись в автономному ГКЧ з дисплеєм. Працювало відмінно. У NWT7 так само. Дивіться уважно схему з NWT7. 1-2дб нерівномірність на виходi.
Підсилювач відносно будь-який. Я робив на транзисторах. Так і на мікросхемі AD811? AD8056.
З того, що було.
- Вкладення
-
- NWT7.rar
- (352.86 Кіб) Завантажено 743 разів
-
Alskling
- Повідомлень: 13
- З нами з: Пон травня 19, 2025 6:59 pm
- Has thanked: 6 times
- Been thanked: 8 times
Re: Генератор сигналів на si5351 із модуляціями.
Всім привіт.
Давно нічого не писав, бо то не було бажання робити, то світла достатньо не було.
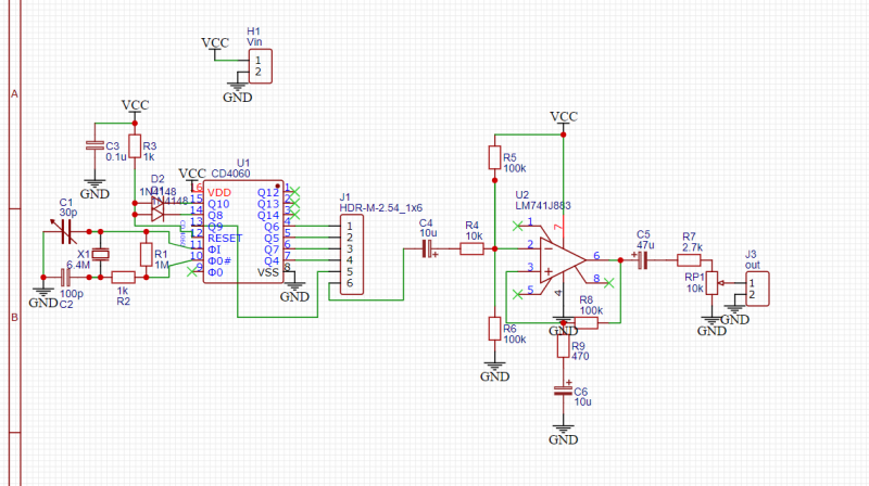
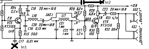
Проект за цей час змінився, за основу взяв готовий проект ГКЧ на базі АD9850+Pic16f73. Трошки подлубавшись з ним, зрозумів, що хотілось би мати частотні мітки на осцилографі. Сам генератор міток зробив на базі CD4060. І тут вперся в те, що нема розуміння як підмішати ці мітки в сигнал на вхід У осцилографа. Думав передрати схему змішувача із ГКЧ Скрипника, але сумніваюсь, що підійде - він задуманий для осцилографів із входом зовнішньої синхронізацією (мій DSO2512g такого входу не має).
Підкажіть, будь ласка, в яку сторону можна копнути, щоб зробити цей змішувач міток, використовуючи доступну елементну базу та не дуже складну схему.
Приклав схему змішувача із книжки "Приборы для контроля и налаживания радиолюбительской аппаратуры", с.30. In1 - це вхід міток, а In2 - вхід ВЧ сигналу.
Можливо, є кращі варіанти?
Давно нічого не писав, бо то не було бажання робити, то світла достатньо не було.
Проект за цей час змінився, за основу взяв готовий проект ГКЧ на базі АD9850+Pic16f73. Трошки подлубавшись з ним, зрозумів, що хотілось би мати частотні мітки на осцилографі. Сам генератор міток зробив на базі CD4060. І тут вперся в те, що нема розуміння як підмішати ці мітки в сигнал на вхід У осцилографа. Думав передрати схему змішувача із ГКЧ Скрипника, але сумніваюсь, що підійде - він задуманий для осцилографів із входом зовнішньої синхронізацією (мій DSO2512g такого входу не має).
Підкажіть, будь ласка, в яку сторону можна копнути, щоб зробити цей змішувач міток, використовуючи доступну елементну базу та не дуже складну схему.
Приклав схему змішувача із книжки "Приборы для контроля и налаживания радиолюбительской аппаратуры", с.30. In1 - це вхід міток, а In2 - вхід ВЧ сигналу.
Можливо, є кращі варіанти?
-
UR5FFR
- Повідомлень: 1350
- З нами з: Пон вересня 12, 2022 4:04 pm
- Has thanked: 119 times
- Been thanked: 756 times
Re: Генератор сигналів на si5351 із модуляціями.
Схему яку ви навели - це змішувач на виході якого буде сигнал коли частота на обох входах досить близька. Цей сигнал сумується з виходом детектора ГКЧ та подається на вхід Y. Осцилограф повинен мати вхід зовнішньої синхронізації. Йому туди подають пилу, а на вхід Y - сигнал з виходу детектора. Без входу синхронізації ГКЧ ви не зробите.
Аналоговий ГКЧ має багато вад. Вам потрібно зробити лінійну залежність частоти від амплітуди піли. Сама пила повинна бути досить лінійна. Детектор якщо щось просте то буде мати нелінійність при малих значеннях. Отже після усих зусиль ви отримаєте не прилад для вимірювання а "показометр". Краще зробить NWT-7 якщо у вас DDS, або один з моїх NWT якщо сигнал формує SI5351 - будете мати нормальний прилад
Аналоговий ГКЧ має багато вад. Вам потрібно зробити лінійну залежність частоти від амплітуди піли. Сама пила повинна бути досить лінійна. Детектор якщо щось просте то буде мати нелінійність при малих значеннях. Отже після усих зусиль ви отримаєте не прилад для вимірювання а "показометр". Краще зробить NWT-7 якщо у вас DDS, або один з моїх NWT якщо сигнал формує SI5351 - будете мати нормальний прилад
-
Alskling
- Повідомлень: 13
- З нами з: Пон травня 19, 2025 6:59 pm
- Has thanked: 6 times
- Been thanked: 8 times
Re: Генератор сигналів на si5351 із модуляціями.
Дякую, у мене є PicoNWT зроблений, чи буде його достатньо для налаштування приймача?UR5FFR писав: ↑Нед лютого 15, 2026 9:02 am Схему яку ви навели - це змішувач на виході якого буде сигнал коли частота на обох входах досить близька. Цей сигнал сумується з виходом детектора ГКЧ та подається на вхід Y. Осцилограф повинен мати вхід зовнішньої синхронізації. Йому туди подають пилу, а на вхід Y - сигнал з виходу детектора. Без входу синхронізації ГКЧ ви не зробите.
Аналоговий ГКЧ має багато вад. Вам потрібно зробити лінійну залежність частоти від амплітуди піли. Сама пила повинна бути досить лінійна. Детектор якщо щось просте то буде мати нелінійність при малих значеннях. Отже після усих зусиль ви отримаєте не прилад для вимірювання а "показометр". Краще зробить NWT-7 якщо у вас DDS, або один з моїх NWT якщо сигнал формує SI5351 - будете мати нормальний прилад
Задуманий гкч не буде повністю аналоговим, в ньому використовується AD9850, керована PICом - посилання скинути не можу згідно правил форума. Там синхронізація йде через X вхід осцилографа, а сигнал з досліджуваного об'єкта на У.
-
UR5FFR
- Повідомлень: 1350
- З нами з: Пон вересня 12, 2022 4:04 pm
- Has thanked: 119 times
- Been thanked: 756 times
Re: Генератор сигналів на si5351 із модуляціями.
Для налаштування кварцевих фільтрів, ДПФ та ФНЧ PicoNWT буде більш ніж досить. ГКЧ вам не потрібен. Осцилограф є - з його допомогою ви зможете бачити сигнал та вимірювати його амплітуду. Тобто усілякі вольтметри змінного струму вам теж не треба. ГСС ви зробили на AD9850. Треба ще якось регулювати вихідну напругу. Можна зробити атенюатор на резисторах та звичайних перемикачах з атенюацією ступенями двійки 2-4-8-16-32 дб - в інеті багато схем та розрахунків є. Ще буде потрібен лабораторний БЖ з захистом по струму, та звичайний тестер. Якщо осцилограф не вміє вимірювати частоту сигналу то купіть на алі частотомер - там є такий без корпуса на платі до ГГц міряє.
Усе - цього буде досить для налаштування приймачів або трансиверів.
Усе - цього буде досить для налаштування приймачів або трансиверів.