Супер ФНЧ на гіраторах

Відповісти
UR5FFR
Повідомлень: 1424
З нами з: Пон вересня 12, 2022 4:04 pm
Has thanked: 130 times
Been thanked: 821 time

Супер ФНЧ на гіраторах

Повідомлення UR5FFR »

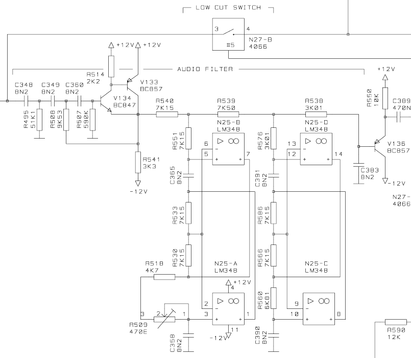
Усе почалося з того що декілька неділь тому UR5YDW скинув мені сервіс-мануал на SAILOR 4000 GMDSS. Це мультімодовий професійний трансівер з дуже цікавою схемотехнікою. Там майже куди не ткни - всюди зроблено якісно та добротно, не жаліючи компонентів. Там багато чого мене зацікавило, але по перше - дуже дивний (на перший погляд) ФНЧ ось з такою схемою
sailor 4k lpf.png
Перша ступінь на транзисторах V133V134 - звичайний ФВЧ з частотою зріза 300Гц. А ось далі дещо несподівано стоїть фільтр на гіраторах. Два ланцюга реалізують режекторний (notch) фільтр трохи вище частоти зрізу. Завершує усе ланцюг R538C383.
Схема була загнана в RFSim99 і дійсно показала дуже високу крутизну зрізу. Я змінив номінали на більш розповсюдженні та зробив два фільтра з частотами зрізу 2250Гц та 2750Гц. Усе помістилося на платі розмірами 5 на 10см.
photo_2026-04-24_13-48-41.jpg
photo_2026-04-24_13-48-41.jpg (108.95 Кіб) Переглянуто 554 разів
Реально зняте АЧХ фільтрів
100-8k.png
wide.png
narrow.png
Коефіцієнт прямокутності (shape factor) по рівню 20дб становить 1.1-1.2. Цікаво що при використовуванні гіраторів немає сплеску затримки на частоті зрізу, який приводить не неприємного "шипіння" яке притаманно фільтрам Чебишева високих порядків.
UR5VFT
Повідомлень: 567
З нами з: Вів січня 17, 2023 6:22 pm
Позивний: UR5VFT
Has thanked: 559 times
Been thanked: 114 times

Re: Супер ФНЧ на гіраторах

Повідомлення UR5VFT »

живлення теж двополярно ?
 
UR5FFR
Повідомлень: 1424
З нами з: Пон вересня 12, 2022 4:04 pm
Has thanked: 130 times
Been thanked: 821 time

Re: Супер ФНЧ на гіраторах

Повідомлення UR5FFR »

Живлення однополярне
Відповісти