Визначення вихідного опору ділянки тракта

serge_m
Повідомлень: 121
З нами з: Пон лютого 17, 2025 8:10 pm
Has thanked: 55 times
Been thanked: 50 times

Визначення вихідного опору ділянки тракта

Повідомлення serge_m »

Колеги, допоможіть розібратись як порахувати вихідний опір ділянки тракта з яким треба узгодити вхід кварцового фільтра.
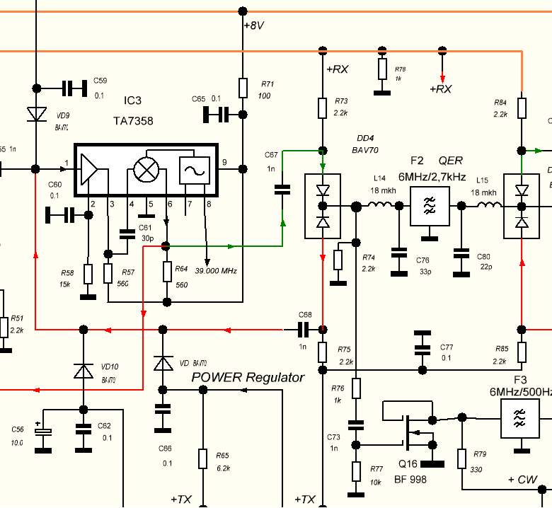
Узгодження.png
Узгодження.png (81.86 Кіб) Переглянуто 16626 разів
Сенс наступний: якщо поставити кварцовий фільтр F2 з іншим вхідним опором то треба перерахувати коло узгодження L14-C76. Це не складно, але треба знати вихідний опір ділянки тракта в точці підключення фільтра. Там у нас вихід змішувача (інтегрованого в TA7358) навантажений на 560 Ом (R64). Можна було б сказати що це і є той вихідний опір з яким треба узгодити вхід фільтра, але ж є ще R73, R74, R76, R77 - як вони впливають? Якщо взагалі впливають. Як такі речі взагалі рахують? Що треба враховувати, чим можна знехтувати?
 
 
Андрій_UR3ILF
Повідомлень: 101
З нами з: Суб жовтня 01, 2022 6:36 pm
Звідки: Царичанка
Позивний: UR3ILF
Has thanked: 21 time
Been thanked: 75 times
Контактна інформація:

Re: Визначення вихідного опору ділянки тракта

Повідомлення Андрій_UR3ILF »

Опір буде не вище опору з'єднаних по ВЧ резисторів у ланцюзі.
Це резистори R64+R73+R74 а R76 з R77 рахуйте як 11к. 
ТА7358 теж має вихідний опір, але вiн достатьно високий та можна тут не враховувати. Як варіант зменшити результат на 50-100 ом від паралельних резисторів.
Доречi спротив на передачу буде меньше так як вхiдне каскаду з ОБ тут  60-80 ом. А по прийому 560. 
 
serge_m
Повідомлень: 121
З нами з: Пон лютого 17, 2025 8:10 pm
Has thanked: 55 times
Been thanked: 50 times

Re: Визначення вихідного опору ділянки тракта

Повідомлення serge_m »

Тобто по прийманню виходить наступне:

560 Ом || 2.2 кОм || 2.2 кОм || (1кОм + 10 кОм) ~= 359 Ом і округллюємо вниз до 350 Ом бо знехтували вихідним опором змішувача.

Так?

Глянув даташит на TA7358, імпеданс по 6-ому виводу мікросхеми 100 кОм на частоті 10,7 МГц. Припустимо що на 6 МГц теж 100 кОм, бо не залишається нічого крім припущень ) так от 100 кОм зменшує загальний опір трохи більше ніж на 1 Ом. тобто округлення до 350 то аж з запасом. А якщо врахувати 100 кОм то загальний виходить 357 Ом.
 
serge_m
Повідомлень: 121
З нами з: Пон лютого 17, 2025 8:10 pm
Has thanked: 55 times
Been thanked: 50 times

Re: Визначення вихідного опору ділянки тракта

Повідомлення serge_m »

По передачі виходить так:

57 Ом (імпеданс першого вивода TA7358 на частоті 87 МГц, що буде на частоті 6 МГц невідомо, припустимо що буде ті самі 57 Ом)

57 Ом || 2к2 || 2к2 = 54 Ом.

Так?

Ні, не так. Забув 11 кОм.

57 Ом || 2к2 || 2к2 || 11к = трохи менше, але все одно 54 Ом
serge_m
Повідомлень: 121
З нами з: Пон лютого 17, 2025 8:10 pm
Has thanked: 55 times
Been thanked: 50 times

Re: Визначення вихідного опору ділянки тракта

Повідомлення serge_m »

Що в таких випадках роблять? Рахують узгодження і вашим і нашим? Тобто беруть середнє 200 Ом і рахують узгодження? Чи є приорітет по прийому, а передача вже як є...? Чи навпаки. Може є сенс схемотехнічно привести опір по передачі теж до 350 Ом?
 
 
UR5FFR
Повідомлень: 1430
З нами з: Пон вересня 12, 2022 4:04 pm
Has thanked: 131 time
Been thanked: 826 times

Re: Визначення вихідного опору ділянки тракта

Повідомлення UR5FFR »

serge_m писав: Чет березня 05, 2026 10:29 am По передачі виходить так:

57 Ом (імпеданс першого вивода TA7358 на частоті 87 МГц, що буде на частоті 6 МГц невідомо, припустимо що буде ті самі 57 Ом)

57 Ом || 2к2 || 2к2 = 54 Ом.

Так?

Ні, не так. Забув 11 кОм.

57 Ом || 2к2 || 2к2 || 11к = трохи менше, але все одно 54 Ом



 
Якщо подивитися на схему з даташиту
Screenshot_2026_03_05-1.png
то бачимо що на 1му піні 0,8в на опорі 1к. Тобто струм 0,8мА. Вхідний опір каскаду з загальною базою становить 1/(40*Ik) = 1/(40*0.8) = 31ом. Сюди треба ще добавити об'ємний опір бази - це ще приблизно 20ом. Виходить 50ом :) Врахуємо також 1к який в ланцюгу емітера. 50 || 1000 = 47,6ом. Далі треба рахувати у паралель усі резистори по схемі які стоять ззовні TA7358 та підключені через відкриті діоди.
serge_m писав: Чет березня 05, 2026 10:44 am Що в таких випадках роблять? Рахують узгодження і вашим і нашим? Тобто беруть середнє 200 Ом і рахують узгодження? Чи є приорітет по прийому, а передача вже як є...? Чи навпаки. Може є сенс схемотехнічно привести опір по передачі теж до 350 Ом?



 
Брати середню - це таке собі дуже компромісне рішення. Там ще регулювання потужністю зроблено через одне місце - подається запираюча напруга на перший каскад  - це призводить не тільки до його запирання але й до підвищення вхідного опору. Якщо робити по феншую то треба буферний каскад робити - якійсь повторювач на бф998му наприклад і робити щоб навантаження КФ було однакове інакше АЧХ буде горбата
 
 
 
 
serge_m
Повідомлень: 121
З нами з: Пон лютого 17, 2025 8:10 pm
Has thanked: 55 times
Been thanked: 50 times

Re: Визначення вихідного опору ділянки тракта

Повідомлення serge_m »

UR5FFR писав: Чет березня 05, 2026 11:37 am повторювач на бф998му наприклад
Доречі, принагідно хочу подякувати за наводку на транзистори BF999. Замовив експериментальну версію плати на якій додав посадочні місця SOT23 паралельно BF998 щоб мати можливість по-людськи перевірити роботу схеми з BF999 замість BF998. Перевірили, працюють так само і навіть краще, бо з BF999 схема менш схильна до самозбудження. Тепер шукаю можливість купити цих транзисторів в достатній кількості, якщо знайду, то буду використовувати і з форумчанами зможу поділитись. Часи такі настали що RF транзисторами треба затарюватись наперед....
 
serge_m
Повідомлень: 121
З нами з: Пон лютого 17, 2025 8:10 pm
Has thanked: 55 times
Been thanked: 50 times

Re: Визначення вихідного опору ділянки тракта

Повідомлення serge_m »

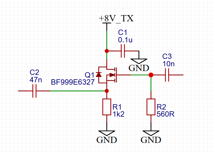
Оскільки власних знань не вистачає, поспілкувався з Gemini на тему повторювача на BF999 з вхідним опором 560 Ом (з урахуванням резисторів діодної комутації буде 350 Ом) і вихідним опором 54 Ома. В результаті деяких уточнень вийшла така схема:
Повторювач.png
Повторювач.png (67.27 Кіб) Переглянуто 16308 разів
Ніде мене Gemini не намахав? Він навіть ємність роздільних конденсаторів порахував виходячи з частоти 6 МГц

Цей повторювач гіпотетично врізаємо в схему замість С68. Вірно?
 
 
 
Андрій_UR3ILF
Повідомлень: 101
З нами з: Суб жовтня 01, 2022 6:36 pm
Звідки: Царичанка
Позивний: UR3ILF
Has thanked: 21 time
Been thanked: 75 times
Контактна інформація:

Re: Визначення вихідного опору ділянки тракта

Повідомлення Андрій_UR3ILF »

Повторювач цеж купа деталей. Там частота промiжна. Можливо обiтися звичайним Г-контуром для трансфорацii спротивiв. Калькулятори його розраховують. 
UR5FFR
Повідомлень: 1430
З нами з: Пон вересня 12, 2022 4:04 pm
Has thanked: 131 time
Been thanked: 826 times

Re: Визначення вихідного опору ділянки тракта

Повідомлення UR5FFR »

serge_m писав: Чет березня 05, 2026 1:49 pm Ніде мене Gemini не намахав?
Звісно намахав :) Замість R1 поставити дросель 33uH. Інакше струм через цей резистор приведе зо запирання транзистору - на затворі буде мінус відносно витоку. Але треба макетувати щоб воно не загуділо.
Тут краще б працював J310 без дроселя з опором десь 100-150ом
serge_m писав: Чет березня 05, 2026 1:49 pm Цей повторювач гіпотетично врізаємо в схему замість С68. Вірно?
Вірно. Або поставити ланцюг узгодження - так навіть простіше
Відповісти