То покажіть як правильно, бо я ніяк не збагну.
Ламповий TRX без комутації гетеродинів
-
UR5FFR
- Повідомлень: 1393
- З нами з: Пон вересня 12, 2022 4:04 pm
- Has thanked: 124 times
- Been thanked: 794 times
Re: Ламповий TRX без комутації гетеродинів
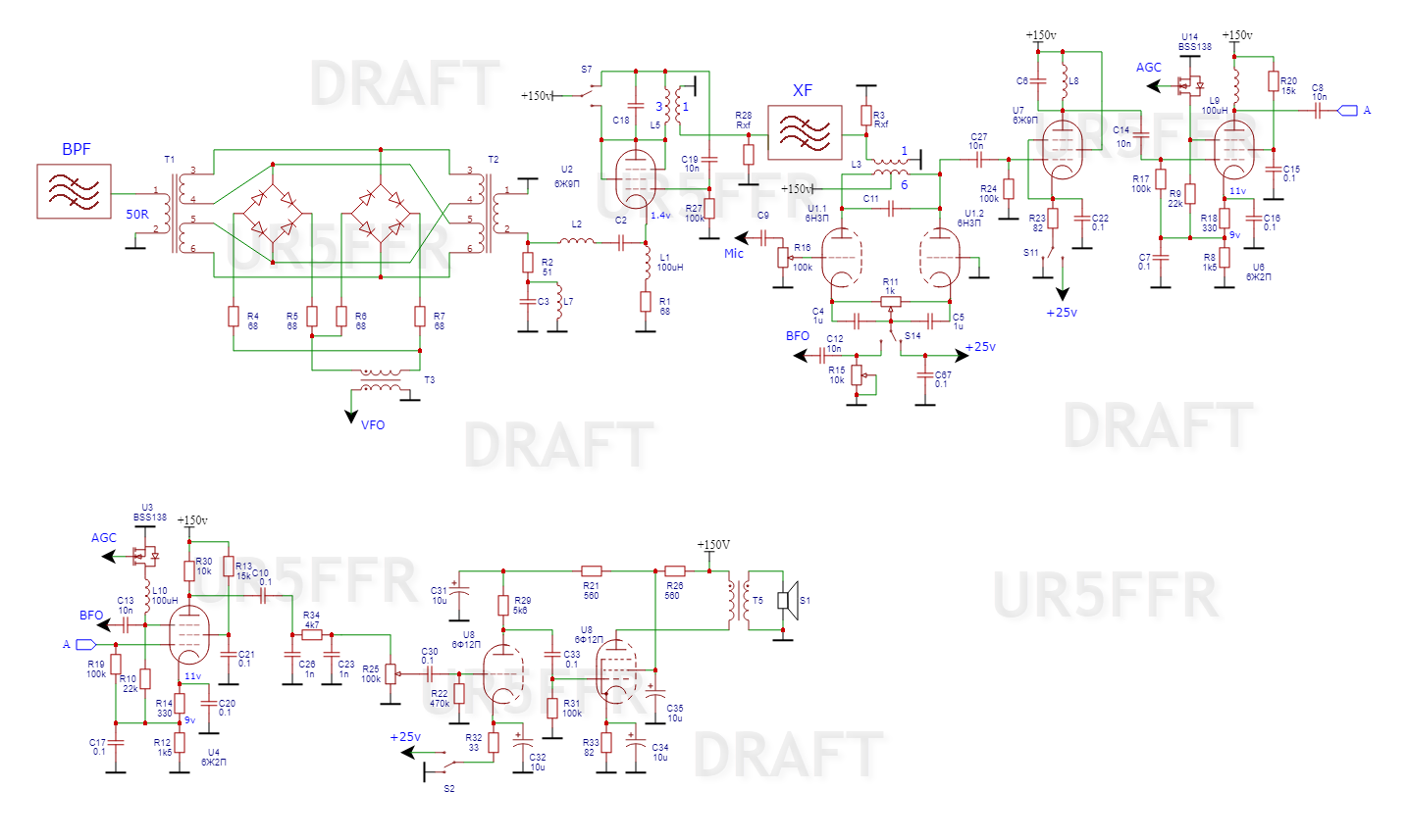
Деякі начеркиКаменти по схемі
1. Змішувач високорівневий. Чому такий? Бо я художник, я так бачу
2. Postmixer amplifier. 6Ж9П у тріодному включенні. Крутезна ~=20мА/в. Вхідний опір - 50ом. Коефіцієнт підсилення - 10дБ
3. АРУ на 6Ж2П. Катоди підтягнуті вгору за допомогою R8R12 для того щоб не формувати негативну напругу по третій сітці.
4. В U4 на третю сітку подається напруга АРУ та сигнал BFO. Таке рішення буде працювати, бо третя сітка управляє крутезною, робоча точка завжди на лінійній ділянці.
5. УНЧ на 6Ф12П тому що 150в анодного
1. Змішувач високорівневий. Чому такий? Бо я художник, я так бачу
2. Postmixer amplifier. 6Ж9П у тріодному включенні. Крутезна ~=20мА/в. Вхідний опір - 50ом. Коефіцієнт підсилення - 10дБ
3. АРУ на 6Ж2П. Катоди підтягнуті вгору за допомогою R8R12 для того щоб не формувати негативну напругу по третій сітці.
4. В U4 на третю сітку подається напруга АРУ та сигнал BFO. Таке рішення буде працювати, бо третя сітка управляє крутезною, робоча точка завжди на лінійній ділянці.
5. УНЧ на 6Ф12П тому що 150в анодного
-
oldPsyho
- Повідомлень: 634
- З нами з: П'ят жовтня 14, 2022 4:13 pm
- Звідки: KO40ig
- Позивний: UR5XOU
- Has thanked: 184 times
- Been thanked: 70 times
Re: Ламповий TRX без комутації гетеродинів
1. Дані трансформаторів змішувача?UR5FFR писав: ↑Пон червня 19, 2023 9:56 pm Деякі начеркиSchematic_TRX TubeBlob_2023-06-19.pngКаменти по схемі
1. Змішувач високорівневий. Чому такий? Бо я художник, я так бачу
2. Postmixer amplifier. 6Ж9П у тріодному включенні. Крутезна ~=20мА/в. Вхідний опір - 50ом. Коефіцієнт підсилення - 10дБ
3. АРУ на 6Ж2П. Катоди підтягнуті вгору за допомогою R8R12 для того щоб не формувати негативну напругу по третій сітці.
4. В U4 на третю сітку подається напруга АРУ та сигнал BFO. Таке рішення буде працювати, бо третя сітка управляє крутезною, робоча точка завжди на лінійній ділянці.
5. УНЧ на 6Ф12П тому що 150в анодного
2. Замість мосфетів біполярник влізе?
P.S. я тільки сьогодні почав мотати трансформатори в змішувач...
-
UR5FFR
- Повідомлень: 1393
- З нами з: Пон вересня 12, 2022 4:04 pm
- Has thanked: 124 times
- Been thanked: 794 times
Re: Ламповий TRX без комутації гетеродинів
10-12 витків скруткою у три дроту. Кільця К7-К10, 1000-2000НН/НМ
Біполярний теж можна.
PS А що у ваз за нелюбов до мосфетів? 2N7000 є в ТО92 корпусі і замість BSS138 підійде без проблем
-
oldPsyho
- Повідомлень: 634
- З нами з: П'ят жовтня 14, 2022 4:13 pm
- Звідки: KO40ig
- Позивний: UR5XOU
- Has thanked: 184 times
- Been thanked: 70 times
Re: Ламповий TRX без комутації гетеродинів
та... їх купувати треба, а біполярних вистачає... Всяких там МП42, кт302 і їм подібних
-
oldPsyho
- Повідомлень: 634
- З нами з: П'ят жовтня 14, 2022 4:13 pm
- Звідки: KO40ig
- Позивний: UR5XOU
- Has thanked: 184 times
- Been thanked: 70 times
Re: Ламповий TRX без комутації гетеродинів
Ваш змішувач щось нагадує це...UR5FFR писав: ↑Пон червня 19, 2023 9:56 pm Деякі начеркиSchematic_TRX TubeBlob_2023-06-19.pngКаменти по схемі
1. Змішувач високорівневий. Чому такий? Бо я художник, я так бачу
2. Postmixer amplifier. 6Ж9П у тріодному включенні. Крутезна ~=20мА/в. Вхідний опір - 50ом. Коефіцієнт підсилення - 10дБ
3. АРУ на 6Ж2П. Катоди підтягнуті вгору за допомогою R8R12 для того щоб не формувати негативну напругу по третій сітці.
4. В U4 на третю сітку подається напруга АРУ та сигнал BFO. Таке рішення буде працювати, бо третя сітка управляє крутезною, робоча точка завжди на лінійній ділянці.
5. УНЧ на 6Ф12П тому що 150в анодного
- Вкладення
-
- fig02.png (118.47 Кіб) Переглянуто 74924 разів
-
UR5FFR
- Повідомлень: 1393
- З нами з: Пон вересня 12, 2022 4:04 pm
- Has thanked: 124 times
- Been thanked: 794 times
Re: Ламповий TRX без комутації гетеродинів
Вони коштують гривня за кучку, копійки.
Так, але на відміну від вашого він високого рівня, а ваш - ніт.
В моєму міксері діоди заперти повною напругою гетеродина, а в вашому - напругою, яка дорівнює падінню напруги на відкритих діодах.
Якщо цікаво - читайте статтю
-
oldPsyho
- Повідомлень: 634
- З нами з: П'ят жовтня 14, 2022 4:13 pm
- Звідки: KO40ig
- Позивний: UR5XOU
- Has thanked: 184 times
- Been thanked: 70 times
Re: Ламповий TRX без комутації гетеродинів
Якби ж то. 15+- грн за транзистор.UR5FFR писав: ↑Вів червня 20, 2023 10:22 amВони коштують гривня за кучку, копійки.Так, але на відміну від вашого він високого рівня, а ваш - ніт.
В моєму міксері діоди заперти повною напругою гетеродина, а в вашому - напругою, яка дорівнює падінню напруги на відкритих діодах.
Якщо цікаво - читайте статтю
От цікаво, в трансивер же ввести прийом АМ буде важкувато, бо КФ для АМ має малу полосу...
3 - 1 та 6 -1 це співвідношення витків?