ЛБЖ Fnirsi DC6006L

Відповісти
oldPsyho
Повідомлень: 637
З нами з: П'ят жовтня 14, 2022 4:13 pm
Звідки: KO40ig
Позивний: UR5XOU
Has thanked: 187 times
Been thanked: 70 times

ЛБЖ Fnirsi DC6006L

Повідомлення oldPsyho »

Маю такий досить непоганй ЛБЖ, але є в нього вади, через які можна нахапати проблем там де їх не має бути.

1. Пульсації. Якщо навантаження жере більше 2.5А, бувають викиди пульсацій до 400мв.
2. Інколи може зависнути (не реагує на натискання кнопок), лікується простим перезавантаженням.
3. Реалізоване через одне місце відключення навантаження. Натискання кнопки ON/OFF просто закорочує вихід БЖ, від чого спрацьовує захист від КЗ. Через це, навантаження, яке підключене до ЛБЖ та якому не можна закорочувати живлення, просто вийде з ладу (якщо буде підключений аккумулятор на зарядку, отримаєте гарний бздищ).
4. В момент ввімкнення БЖ є стрибок напруги. Тому, якщо до ЛБЖ був підключений пристрій, з напругою живлення меньшою, чим встановлена на ЛБЖ, в момент ввімкнення отримаєте хмаринку чарівного диму, і вигорить запобіжник на ЛБЖ (який на виході стоїть, smd 10A).

Звісно, в мережі можна знайти доробки цього ЛБЖ. Якщо буде цікаво, добавлю сюди.
 
Вкладення
review80-3.jpg
review80-3.jpg (39.28 Кіб) Переглянуто 44185 разів
oldPsyho
Повідомлень: 637
З нами з: П'ят жовтня 14, 2022 4:13 pm
Звідки: KO40ig
Позивний: UR5XOU
Has thanked: 187 times
Been thanked: 70 times

Re: ЛБЖ Fnirsi DC6006L

Повідомлення oldPsyho »

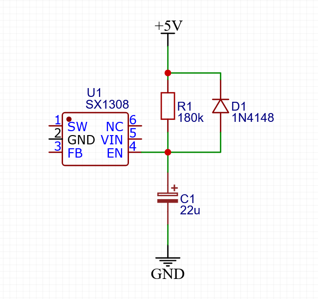
Доробки:

1. Усунення викиду напруги при ввімкнені бж. Просто добавляємо затримку на ввімкнення ШИМ.
 
 
Вкладення
Screenshot 2023-07-08 at 23-00-02 EasyEDA (стандарт) — простой и мощный инструмент для проектирования электронных схем.png
Screenshot 2023-07-08 at 23-00-02 EasyEDA (стандарт) — простой и мощный инструмент для проектирования электронных схем.png (43.86 Кіб) Переглянуто 44179 разів
oldPsyho
Повідомлень: 637
З нами з: П'ят жовтня 14, 2022 4:13 pm
Звідки: KO40ig
Позивний: UR5XOU
Has thanked: 187 times
Been thanked: 70 times

Re: ЛБЖ Fnirsi DC6006L

Повідомлення oldPsyho »

2. Усунення КЗ виходу по кнопці ON/OFF (Просто відключаємо цю функцію). На функціонування захисту це не впливає. Для цього достатньо випаяти мосфет.
 
 
Вкладення
f8a4c829a1.jpg
oldPsyho
Повідомлень: 637
З нами з: П'ят жовтня 14, 2022 4:13 pm
Звідки: KO40ig
Позивний: UR5XOU
Has thanked: 187 times
Been thanked: 70 times

Re: ЛБЖ Fnirsi DC6006L

Повідомлення oldPsyho »

Доречі, згадав ще один косяк. При відключенні потужного навантаження, з великою напругою живлення, внутрішній перетворювач створю дуже не слабкий імпульс напруги в сторону БЖ (від якого він живиться). Якщо використовуєте трансформаторний БЖ, то це не страшно, а ось імпульсний, таких жартів може не зрозуміти.
Відповісти