Ламповий TRX без комутації гетеродинів
-
UR5FFR
- Повідомлень: 1401
- З нами з: Пон вересня 12, 2022 4:04 pm
- Has thanked: 125 times
- Been thanked: 799 times
Re: Ламповий TRX без комутації гетеродинів
6Ф3П/6Ф4П/6Ф5П мають у 2-3 раза більший струм накалу в порівнянні з 6Н3П/6Н24П. Ще ще один привід робити гібридний ПНЧ
-
Пенсіонер
- Повідомлень: 195
- З нами з: Пон липня 10, 2023 9:39 pm
- Has thanked: 9 times
- Been thanked: 97 times
Re: Ламповий TRX без комутації гетеродинів
Нажаль "економічних" по струму розжарювання ламп дуже мало (6Ж1П, 6Ж2П, 6Ж38П, 6Ж53П - всі по 0,18А).
Більшість "стартує" від 0,3А і більше.
Вшанували гібрідним ПНЧ
.
Чи можливо замість тріода застосувати пентод?
Як корисніше використати транзістор (якщо все одно його додавати) надаючи перевагу підсиленню, а не потужності - на вході каскаду чи на виході?
Більшість "стартує" від 0,3А і більше.
Вшанували гібрідним ПНЧ
Чи можливо замість тріода застосувати пентод?
Як корисніше використати транзістор (якщо все одно його додавати) надаючи перевагу підсиленню, а не потужності - на вході каскаду чи на виході?
-
UR5FFR
- Повідомлень: 1401
- З нами з: Пон вересня 12, 2022 4:04 pm
- Has thanked: 125 times
- Been thanked: 799 times
Re: Ламповий TRX без комутації гетеродинів
0,3-0,4А це ще куди не йшло. Але 0,7-0,9А - це вже забагато
Замість тріода можна що завгодно поставити - хоч тетрод, хоч пентод. Це не принципово.
У даному випадку струму 6Н3П недостатньо для отримання 1Вт потужності. Тому в мене транзистор на виході тільки для підвищення струму. Якщо зовсім аудіофільствувати то понижуємо підсилення гібриду до мініуму та робимо на другому тріоді попередній підсилювач
-
UR5FFR
- Повідомлень: 1401
- З нами з: Пон вересня 12, 2022 4:04 pm
- Has thanked: 125 times
- Been thanked: 799 times
Re: Ламповий TRX без комутації гетеродинів
Працював з підсилювачем АРП. Трохи причесав схемуПерший каскад працює при анодному 50в і має підсилення 29дб. Другий каскад - катодний повторювач. Добавлено резистор R38, бо інакше він не може видати більше 2Vp. Номінали C32C37R45 треба буде підбирати
Виміряв вихідний опір катодного повторювача - становить десь приблизно 250ом
Виміряв вихідний опір катодного повторювача - становить десь приблизно 250ом
-
UR5FFR
- Повідомлень: 1401
- З нами з: Пон вересня 12, 2022 4:04 pm
- Has thanked: 125 times
- Been thanked: 799 times
Re: Ламповий TRX без комутації гетеродинів
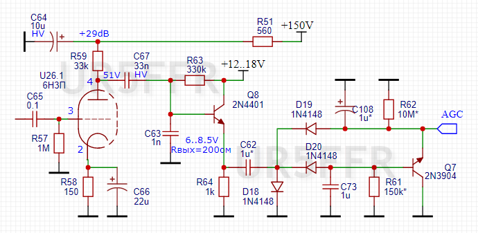
Продовжуємо економити на сірниках зменшувати кількість ламп
Варіант гібридного підсилювача АРП.Транзистор будь-який НЧ з беттою 200-400. Вихідний опір емітерного повторювача 200ом. Живлення 12-18в
Другий варіант повністю на транзисторах.З входу другого каскаду маємо вхідний опір 15кОм. Якщо цього достатньо то перший каскад (повторювач) не ставимо. Схема практично не змінює коефіцієнт підсилення при зміні напруги живлення у диапазоні 12-18в.
Другий варіант повністю на транзисторах.З входу другого каскаду маємо вхідний опір 15кОм. Якщо цього достатньо то перший каскад (повторювач) не ставимо. Схема практично не змінює коефіцієнт підсилення при зміні напруги живлення у диапазоні 12-18в.
-
UR5FFR
- Повідомлень: 1401
- З нами з: Пон вересня 12, 2022 4:04 pm
- Has thanked: 125 times
- Been thanked: 799 times
Re: Ламповий TRX без комутації гетеродинів
Гібридний каскад - це економно, але не зовсім "феншуйно" якщо ми говоримо про повністю ламповий тракт обробки сигналу. Тому щоб не давати приводу критикам знайшов у шухляді робочі 6Ф4П. Тоді система АРП буде гібридна - замість катодного повторювача буде транзисторний каскад, а тріод піде у мікрофонний підсилювач. Ну принаймні так планується - ще все може змінитися 
З 6Ф4П є невеличка проблема - вона заточена під анодне 250в. Ніде не знайшов прикладів схем або режимів для анодного 150в, тому трохи прийшлося поекспериментувати. Підбирав опір в катоді щоб вийти на 20мА струму в аноді.Через низьку напругу анода вихідна потужність не перевищує 0,6Вт. Максимальний вихідний сигнал - це рівень де я візуально починаю спостерігати спотворення на піках синусоїди. Для того щоб було можливо якось порівняти то як працює підсилювач при різному навантаженні розрахував потрібний рівень на вході щоб отримати на виході 0,3Вт
6Ф4П гріється чортяка
Зате тепер усе дуже "трушно". Ну майже 
З 6Ф4П є невеличка проблема - вона заточена під анодне 250в. Ніде не знайшов прикладів схем або режимів для анодного 150в, тому трохи прийшлося поекспериментувати. Підбирав опір в катоді щоб вийти на 20мА струму в аноді.Через низьку напругу анода вихідна потужність не перевищує 0,6Вт. Максимальний вихідний сигнал - це рівень де я візуально починаю спостерігати спотворення на піках синусоїди. Для того щоб було можливо якось порівняти то як працює підсилювач при різному навантаженні розрахував потрібний рівень на вході щоб отримати на виході 0,3Вт
6Ф4П гріється чортяка
-
Пенсіонер
- Повідомлень: 195
- З нами з: Пон липня 10, 2023 9:39 pm
- Has thanked: 9 times
- Been thanked: 97 times
Re: Ламповий TRX без комутації гетеродинів
Ваш ППЧ показав стабільну роботу. Все логічно і зрозуміло.Щоб стовідсотково прибрати ПОС треба перевернути фазу.
Без додавання схеми нагадаю про перший реверсивний каскад ППЧ в ламповому "Альбатросі" на 6Н23П.
Каскад із спільним катодом, фаза вихідного сигналу перевернута, через прохідну ємність непрацюючого тріода потрапляє на вхід.
Виникає негативний зворотній зв`язок (НЗЗ). Все чудово і стабільно.
Але в подібній (за структурою) схемі на 6Ф1П в "Ангорі" не стабільно.
Там через прохідну ємність непрацюючого тріода виникає позитивний зворотній зв`язок (ПЗЗ) , який використовують для збільшення підсилення.
Заблудився між смереками?
-
UR5FFR
- Повідомлень: 1401
- З нами з: Пон вересня 12, 2022 4:04 pm
- Has thanked: 125 times
- Been thanked: 799 times
Re: Ламповий TRX без комутації гетеродинів
Я не розбирався детально в схемотехніці Ангора. На перший погляд вона мені не сподобалась. Бо намалювати схему так щоб нічого не було зрозуміло - це треба постаратися
Можливо там десь фаза докручується на контурі та виникає ПЗЗ. Не знаю та й нема часу і бажання колупатися у древніх схемах
PS Підключив ПНЧ на 6Ф4П до компа, до нього причепив якийсь імпортний динамік 8Вт/8ом та декілька часів слухав музику. Дуже подобається як звучить. Треба робити стерео-підсилювач