Ламповий TRX без комутації гетеродинів

UR5FFR
Повідомлень: 1422
З нами з: Пон вересня 12, 2022 4:04 pm
Has thanked: 130 times
Been thanked: 817 times

Re: Ламповий TRX без комутації гетеродинів

Повідомлення UR5FFR »

Працював з мікрофонним підсилювачем з АРП. Довелося поставити перед детектором катодний повторювач, бо інакше час атаки був дуже великий. Змінним резистором в аноді можливо регулювати коефіцієнт підсилення. Діоди на виході для зрізу коротких пічкив на які не встигла відпрацювати система АРП.

Як і раніше дві схеми - одна повністю лампова, друга - "економічний" варіант.
mic amp.png
mic amp.png (119.82 Кіб) Переглянуто 70970 разів
Замість 2N7000 можна використати любий мосфет з пороговою напругою 2-2.5в. С233С245 повинен бути 0,1uF інакше на виході з'являються спотворення синусоїди при деяких рівнях та система більш схильна до "перерегулювання".
На виході підсилювача не більше 2Vpp.

Бо якщо не розглядати повністю транзисторні варіанти то є варіант зробити усе чисто на лампах, але це потребує +1 лампу. Або зробити "гібриди" з повторювачами на транзисторах - тоді на АРП та мікрофонний підсилювач потрібна лише одна лампа. Ще є лінь, бо гібридний варіант вже розпаян та працює :) Але на платі є місце для ще однієї лампи (планувалось під ПВЧ).
Отже треба визначитися - шашечки чи їхати феншуй чи ну єго нафіг :)
 
 
UR5VFT
Повідомлень: 566
З нами з: Вів січня 17, 2023 6:22 pm
Позивний: UR5VFT
Has thanked: 557 times
Been thanked: 114 times

Re: Ламповий TRX без комутації гетеродинів

Повідомлення UR5VFT »

- Отже треба визначитися=
 - Чим більше здамо. тим краще для нас.. Андрій серйозно залишити всі варіанти. а люди самі виберуть за своїми можливостями споруди та налаштування..73!
 
UR5FFR
Повідомлень: 1422
З нами з: Пон вересня 12, 2022 4:04 pm
Has thanked: 130 times
Been thanked: 817 times

Re: Ламповий TRX без комутації гетеродинів

Повідомлення UR5FFR »

Подумав ... та й розібрав компресор :) Бо відомо що найкращій компресор - це обмежувач по ВЧ. В трансивері два фільтра тому ВЧ-обмежувач просто проситься у схему :)
Schematic_TRX TubeBlob 2_2023-09-30.png
Обмежувач працює по ВЧ на діодах D10D11. R18 задає рівень обмежування по ВЧ. D6-D9 не дають перевантажити модулятор, обмежуючи максимальну напругу на його вході на рівні 2.5Vpp. R50 регулює підсилення у межах 4-30дб. Схема дещо чорнова - треба буде виміряти підсилення двох змішувачей щоб вийти на рівні компресії не більш 15-20дб, тому ще будуть правки та уточнення після остаточного запуску
UR5FFR
Повідомлень: 1422
З нами з: Пон вересня 12, 2022 4:04 pm
Has thanked: 130 times
Been thanked: 817 times

Re: Ламповий TRX без комутації гетеродинів

Повідомлення UR5FFR »

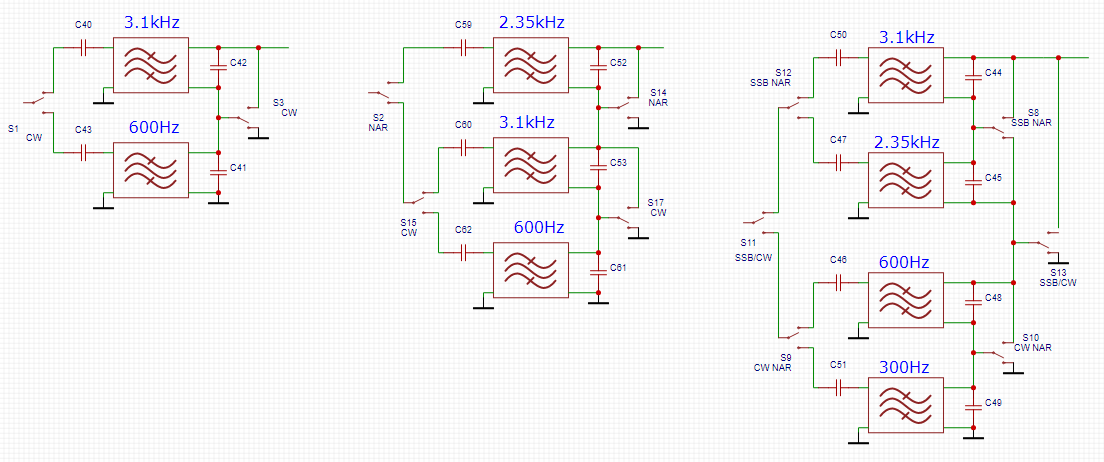
Трохи переробив схему комутації фільтрів, бо вхід використовується у режимі послідовного резонансу. Буду робити з трьома фільтрами як на другій схемі
emf switch.png
UR5FFR
Повідомлень: 1422
З нами з: Пон вересня 12, 2022 4:04 pm
Has thanked: 130 times
Been thanked: 817 times

Re: Ламповий TRX без комутації гетеродинів

Повідомлення UR5FFR »

Вирішив живлення та комутацію розвести з другої сторони плати. Тут потрібно було б ставити прохідні конденсатори, але вони завеликі, тому під кожну точку зроблено дві контактні площадки симетрично з обох боків які з'єднані перемичкою. Зверху з п'ятачка на землю стоїть smd-конденсатор 33-100nF. Вийшли такі собі конструктивні прохідні конденсатори.
photo_2023-10-13_17-20-42.jpg
Зворотна сторона
photo_2023-10-13_17-37-22.jpg
 
 
oldPsyho
Повідомлень: 634
З нами з: П'ят жовтня 14, 2022 4:13 pm
Звідки: KO40ig
Позивний: UR5XOU
Has thanked: 184 times
Been thanked: 70 times

Re: Ламповий TRX без комутації гетеродинів

Повідомлення oldPsyho »

UR5FFR писав: П'ят жовтня 13, 2023 5:28 pm Вирішив живлення та комутацію розвести з другої сторони плати. Тут потрібно було б ставити прохідні конденсатори, але вони завеликі, тому під кожну точку зроблено дві контактні площадки симетрично з обох боків які з'єднані перемичкою. Зверху з п'ятачка на землю стоїть smd-конденсатор 33-100nF. Вийшли такі собі конструктивні прохідні конденсатори.photo_2023-10-13_17-20-42.jpgЗворотна сторонаphoto_2023-10-13_17-37-22.jpg
 
 

 
Є питання:

1. Який сенс подавати анодне на кожну лампу окремо? Їх же можна ввімкнути ковбасою.
2. Накал як я бачу, подається з краю, а не з середини. На самій дальній лампі від роз'єму живлення часом не занижена напруга?
3. Які кільця використовуються в контурах підсилювача першої ПЧ ?
UR5FFR
Повідомлень: 1422
З нами з: Пон вересня 12, 2022 4:04 pm
Has thanked: 130 times
Been thanked: 817 times

Re: Ламповий TRX без комутації гетеродинів

Повідомлення UR5FFR »

oldPsyho писав: П'ят жовтня 13, 2023 10:37 pm Є питання:
1. Який сенс подавати анодне на кожну лампу окремо? Їх же можна ввімкнути ковбасою.
2. Накал як я бачу, подається з краю, а не з середини. На самій дальній лампі від роз'єму живлення часом не занижена напруга?
3. Які кільця використовуються в контурах підсилювача першої ПЧ ?

 
1. Воно так і подається - послідовно. На фото цього не видно бо усі дроти у жгуті
2. Усе живлення і накал подається зверху двома шляхами. Напругу ще не перевіряв
3. Амідон Т50-6
 
UR5VFT
Повідомлень: 566
З нами з: Вів січня 17, 2023 6:22 pm
Позивний: UR5VFT
Has thanked: 557 times
Been thanked: 114 times

Re: Ламповий TRX без комутації гетеродинів

Повідомлення UR5VFT »

- на дроти палко було надіти фер. кільця.
oldPsyho
Повідомлень: 634
З нами з: П'ят жовтня 14, 2022 4:13 pm
Звідки: KO40ig
Позивний: UR5XOU
Has thanked: 184 times
Been thanked: 70 times

Re: Ламповий TRX без комутації гетеродинів

Повідомлення oldPsyho »

UR5VFT писав: Нед жовтня 15, 2023 11:29 am - на дроти палко було надіти фер. кільця.

 
Шое?
 
twskm
Повідомлень: 37
З нами з: Пон жовтня 16, 2023 5:26 pm

Re: Ламповий TRX без комутації гетеродинів

Повідомлення twskm »

В якій програмі схеми набрано?
 
Відповісти