Ламповий TRX без комутації гетеродинів

UR5VFT
Повідомлень: 536
З нами з: Вів січня 17, 2023 6:22 pm
Позивний: UR5VFT
Has thanked: 518 times
Been thanked: 106 times

Re: Ламповий TRX без комутації гетеродинів

Повідомлення UR5VFT »

СПРАВОЧНИК РАДИОЛЮБИТЕЛЯ автор  В В  МЕЛЬНИКОВ 1962 г
NickName
Повідомлень: 34
З нами з: Вів жовтня 17, 2023 10:04 am
Has thanked: 130 times
Been thanked: 4 times

Re: Ламповий TRX без комутації гетеродинів

Повідомлення NickName »

Доречі про амідони. А якщо замість них в резонансних контурах L4,L7,L8,L9 використати циліндричні каркаси в екранах від телевізорів, нічого смертельного не станеться? І як правильно конструктивно розмістити на них котушку зв"язку?
 
UR5FFR
Повідомлень: 1388
З нами з: Пон вересня 12, 2022 4:04 pm
Has thanked: 122 times
Been thanked: 784 times

Re: Ламповий TRX без комутації гетеродинів

Повідомлення UR5FFR »

Звичайні котушки потрібно обов'язково екранувати. Котушку зв'язку можна поверх намотати - нічого страшного не буде
oldPsyho
Повідомлень: 634
З нами з: П'ят жовтня 14, 2022 4:13 pm
Звідки: KO40ig
Позивний: UR5XOU
Has thanked: 184 times
Been thanked: 70 times

Re: Ламповий TRX без комутації гетеродинів

Повідомлення oldPsyho »

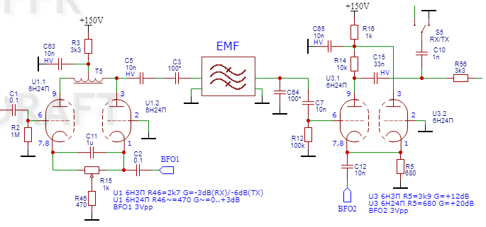
Апну тему, бо щось заглохла. Маю головняк з модулятором.
Отже:
Синус 700гц, 100мв подаю на С1.
З 5351 подаю 500кгц на С2.

Дивлюсь осликом на С3 (щуп в х10), там 600+ кгц помодульоване 700гц. Стаю далі на С64, там ледь 5мв с цілою пачкою наводок (все що далі С64 відключене та відпаяне).

Що я де наробив не так?)

P.S. С3 та С64 в мене составні 68пф постійний та підстроєчний 12-70пф. Їх підстройка майже нічого не дає. ЄМФ верхній. Кручення R15 також ні на що не впливає...

 
 
Вкладення
mod1.png
mod1.png (39.54 Кіб) Переглянуто 92413 разів
UR5FFR
Повідомлень: 1388
З нами з: Пон вересня 12, 2022 4:04 pm
Has thanked: 122 times
Been thanked: 784 times

Re: Ламповий TRX без комутації гетеродинів

Повідомлення UR5FFR »

А ЕМФ працює? Може він того, в обриві наприклад? Ти б його просто прогнав для початку в один бік підключаєш ГСС через опір 1ком наприклад, а з другого боку осцилографом дивишся. Ще треба в резонанс налаштувати обмотки. Бо без резонансу сигналу не буде. Для початку можна С64 відпаяти тимчасово
oldPsyho
Повідомлень: 634
З нами з: П'ят жовтня 14, 2022 4:13 pm
Звідки: KO40ig
Позивний: UR5XOU
Has thanked: 184 times
Been thanked: 70 times

Re: Ламповий TRX без комутації гетеродинів

Повідомлення oldPsyho »

Та начебто ні, мультиметром перевірив, обмотки цілі, підключив до нани без всякого узгодження, характерний горб на графіку є.
oldPsyho
Повідомлень: 634
З нами з: П'ят жовтня 14, 2022 4:13 pm
Звідки: KO40ig
Позивний: UR5XOU
Has thanked: 184 times
Been thanked: 70 times

Re: Ламповий TRX без комутації гетеродинів

Повідомлення oldPsyho »

Розібрався, всьому виною був підстроєчнік, замінив, картина сильно помінялась (C1 на землю замкнутий):
 
 
 
Вкладення
Вихід ЄМФ, не нагружений нічим. 126mv Vpp
Вихід ЄМФ, не нагружений нічим. 126mv Vpp
Точка з'єднання С3 і С5, 1.75Vpp
Точка з'єднання С3 і С5, 1.75Vpp
oldPsyho
Повідомлень: 634
З нами з: П'ят жовтня 14, 2022 4:13 pm
Звідки: KO40ig
Позивний: UR5XOU
Has thanked: 184 times
Been thanked: 70 times

Re: Ламповий TRX без комутації гетеродинів

Повідомлення oldPsyho »

На всякий, на анодах +138.5в (з БЖ йде +160), на катодах: лівий тріод +4.3в, правий +4.4в, на сітці лівого тріода -4.2в (заміряв відносно катода лівого тріода).
oldPsyho
Повідомлень: 634
З нами з: П'ят жовтня 14, 2022 4:13 pm
Звідки: KO40ig
Позивний: UR5XOU
Has thanked: 184 times
Been thanked: 70 times

Re: Ламповий TRX без комутації гетеродинів

Повідомлення oldPsyho »

60% завершено))
Вкладення
photo_2024-05-02_13-55-38.jpg
oldPsyho
Повідомлень: 634
З нами з: П'ят жовтня 14, 2022 4:13 pm
Звідки: KO40ig
Позивний: UR5XOU
Has thanked: 184 times
Been thanked: 70 times

Re: Ламповий TRX без комутації гетеродинів

Повідомлення oldPsyho »

Неквапливо рухаюсь далі, почав колупати драйвер та вихідний каскад бо треба його хоч частково зібрати, щоб визначитись з розміром шасі.
Вихід буде на парі ГУ-29, але бачу, що старий БЖ на ТАН-72 його не потягне, тому з'явилось кілька питаннь:

1. При схемі виходу на парі ГУ-29, вистачить ТС-180 в якості БЖ ?
2. Чи потрібен додатковий каскад підсилення після змішувача?
3. Непогано б дізнатися, скільки струму тягне основна плата ТРХ по +150.



 
 
Вкладення
...
...
Схема вихідного каскаду.
Схема вихідного каскаду.
amp_gu29.gif (19.25 Кіб) Переглянуто 92313 разів
Відповісти