ГПД, їх схеми та лайвхаки.

oldPsyho
Повідомлень: 634
З нами з: П'ят жовтня 14, 2022 4:13 pm
Звідки: KO40ig
Позивний: UR5XOU
Has thanked: 184 times
Been thanked: 70 times

ГПД, їх схеми та лайвхаки.

Повідомлення oldPsyho »

Діліться схемами простих, перевірених ГПД. Складні робити не хочеться, бо тоді вже вигідніше ставити синтез.
UT8AS
Повідомлень: 114
З нами з: Сер вересня 14, 2022 8:37 am
Позивний: UT8AS
Has thanked: 60 times
Been thanked: 45 times

Re: ГПД, їх схеми та лайвхаки.

Повідомлення UT8AS »

 Вітаю! Робив таку схему, як на вкладенні, зі своїми учнями вже кілька разів для приймачів різної побудови. Зарекомендував такий ГПД себе як проста і стабільна конструкція. Були варіанти і на польових транзисторах. Додавали ще стабілізатор вихідного рівня. Для ПЧ 8,8 - 9,0 МГц одна перестройка частоти 5,0 - 5,5 МГц для двох аматорських діапазонів - 80 і 20 метрів. Були варіанти з перемиканням частот задаючого контура, але відчувалась механічна і температурна нестабільність частоти. Працюють тут всі транзистори з частотою підсилення не нижче ніж 50 - 70 МГц. Якщо не вистачає напруги для хорошого регулювання стабілізатора, можно застосувати підсилювач з невеликим підсиленням на будь-якому ВЧ транзисторі.
ГПД.jpg
 
Стаб вих ГПД.jpg
 
 
oldPsyho
Повідомлень: 634
З нами з: П'ят жовтня 14, 2022 4:13 pm
Звідки: KO40ig
Позивний: UR5XOU
Has thanked: 184 times
Been thanked: 70 times

Re: ГПД, їх схеми та лайвхаки.

Повідомлення oldPsyho »

UT8AS писав: П'ят липня 26, 2024 2:30 pm  Вітаю! Робив таку схему, як на вкладенні, зі своїми учнями вже кілька разів для приймачів різної побудови. Зарекомендував такий ГПД себе як проста і стабільна конструкція. Були варіанти і на польових транзисторах. Додавали ще стабілізатор вихідного рівня. Для ПЧ 8,8 - 9,0 МГц одна перестройка частоти 5,0 - 5,5 МГц для двох аматорських діапазонів - 80 і 20 метрів. Були варіанти з перемиканням частот задаючого контура, але відчувалась механічна і температурна нестабільність частоти. Працюють тут всі транзистори з частотою підсилення не нижче ніж 50 - 70 МГц. Якщо не вистачає напруги для хорошого регулювання стабілізатора, можно застосувати підсилювач з невеликим підсиленням на будь-якому ВЧ транзисторі.ГПД.jpg
 Стаб вих ГПД.jpg
 
 

 
А що то за стабілітрон на схемі? бо не можу розгледіти
 
UT8AS
Повідомлень: 114
З нами з: Сер вересня 14, 2022 8:37 am
Позивний: UT8AS
Has thanked: 60 times
Been thanked: 45 times

Re: ГПД, їх схеми та лайвхаки.

Повідомлення UT8AS »

oldPsyho писав: П'ят липня 26, 2024 4:20 pm
 
А що то за стабілітрон... 
 

 
Схема працює від 1,5 вольт і вище, залежить від марки транзисторів, режим генерації можна підібрати резистором в еміттерах (струм транзисторів до 1 мА, більше - впливає на стабільність). На схемі стабілітрон Д818Е на 9в. Можна будь-який прецизійний стабілітрон, струм якому задати резистором у живленні прибл. 20% від максимального.
 
oldPsyho
Повідомлень: 634
З нами з: П'ят жовтня 14, 2022 4:13 pm
Звідки: KO40ig
Позивний: UR5XOU
Has thanked: 184 times
Been thanked: 70 times

Re: ГПД, їх схеми та лайвхаки.

Повідомлення oldPsyho »

Зібрав схему на КТ349 та КП303А, стабілітрон 2С170А.  Резистор в ємітерах 33к. Канєшно спаяно похабно, але...
 
 
Вкладення
qq3.jpg
qq2.jpg
qq1.jpg
UR5VFT
Повідомлень: 550
З нами з: Вів січня 17, 2023 6:22 pm
Позивний: UR5VFT
Has thanked: 538 times
Been thanked: 111 times

Re: ГПД, їх схеми та лайвхаки.

Повідомлення UR5VFT »

багато схем ГПД у нашого земляка Сергей Григорьевич Дылда /US5QBR
 - https://us5qbr.blogspot.com/2021/03/blog-post.html  

 
 https://us5qbr.blogspot.com/
UR5FFR
Повідомлень: 1402
З нами з: Пон вересня 12, 2022 4:04 pm
Has thanked: 125 times
Been thanked: 799 times

Re: ГПД, їх схеми та лайвхаки.

Повідомлення UR5FFR »

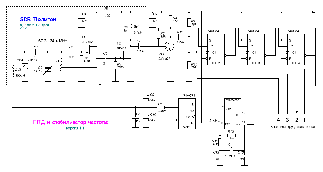
Є дві базові схеми - це індуктивна та ємнісна триточка. Індуктивну триточку можливо використовувати коли виходить перекрити усі частоти за допомогою однієї котушки, або якщо ГПД на один діапазон. Інакше треба робити ємнісну триточку - менше треба комутувати.
У US5MSQ є корисна програма для розрахунків розтягуючих конденсаторів KONTUR3C
Для стабілізації частоти рекомендую робити ЦАПЧГ (цифрове автопідстроювання частоти гетеродина). Це може буду або окрема схема, або братися сигнал з цифрової шкали. Якщо робити окрему схему то слід подивитися на Huff&Puff VFO stabilizer - це дуже прості схеми стабілізації які гарно працюють.

Ось колись робив індуктивну триточку с Huff&Puff стабілізацією. Детальний опис є тут
ГПД SDR Полигон.GIF
 
UR5VFT
Повідомлень: 550
З нами з: Вів січня 17, 2023 6:22 pm
Позивний: UR5VFT
Has thanked: 538 times
Been thanked: 111 times

Re: ГПД, їх схеми та лайвхаки.

Повідомлення UR5VFT »

 - майже синтезатор від Сергія..73!
 
 
Вкладення
''Синтезатор'' для ППП(схема).png
UR5FFR
Повідомлень: 1402
З нами з: Пон вересня 12, 2022 4:04 pm
Has thanked: 125 times
Been thanked: 799 times

Re: ГПД, їх схеми та лайвхаки.

Повідомлення UR5FFR »

UR5VFT писав: Пон липня 29, 2024 7:40 pm  - майже синтезатор від Сергія..73!
 

 
Цікава схема коли використовуємо лише параметричну стабілізацію частоти бо гетеродин завжди працює на відносно низький частоті 4-6МГц. Але якщо задіяти ЦАПЧ у будь якому вигляді то підставку робити не треба - гетеродин може працювати одразу на потрібній частоті. Наприклад у мене він працює у діапазоні 60-120МГц і частота стоїть як укопана.
Ще один недолік - різна щільність налаштовування на різних діапазонах бо використовується дільник частоти на виході.

Якщо робити аналоговий сінтез "по дорослому" то я би зробив щось от таке
ur5ffr analog syntez.png
ur5ffr analog syntez.png (26.73 Кіб) Переглянуто 63040 разів
Ця схема має однакову щільність налаштування на різних бендах. Сигнал на виході не має зайвого сміття у вигляді невідфільтрованих продуктів перетворення як у схемі зі змішувачем та гетеродином-підставкою. Схема досить проста та не містить купи фільтрів - є лише один ФНЧ
PS до речі для справжніх поціновувачів її можна зробити повністю на лампах та діодних змішувачах :) дуже небагато вийде - усього три подвійних тріода - по одному на кожний генератор. Один тріод генерує, інший - буфер
 
UT8AS
Повідомлень: 114
З нами з: Сер вересня 14, 2022 8:37 am
Позивний: UT8AS
Has thanked: 60 times
Been thanked: 45 times

Re: ГПД, їх схеми та лайвхаки.

Повідомлення UT8AS »

oldPsyho писав: Чет липня 25, 2024 8:43 pm Діліться схемами простих, перевірених ГПД... Складні робити не хочеться...
 
Відповісти