Трохи за вибір ПЧ та першого фільтру. Я планую ставити ПФ2П-286 на 23МГц зі смугою 20кГц. Це такий досить здоровенний КФ з воєнки. Як виявилось їх можна придбати досить не дорого (
посилання). Ще один варіант - поставити ФП2П4-436 - смуга 15кГц - цього буде досить для АМ та ЧМ. Перша ПЧ при цьому буде 10,7МГц

- ПФ2П-286.jpg (81.02 Кіб) Переглянуто 18137 разів

- ФП2П4-436.jpg (24.36 Кіб) Переглянуто 18137 разів
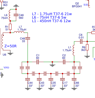
Також якщо є NWT то можна зібрати КФ самостійно - у цьому нема нічого складного. У
трансивері Altair DSP я саме так і зробив -збудував QER на 8 кварцах на частоту 24.573MHz та смугою 10кГц. Опір такого КФ вийшов 150ом. Це дозволяє прибрати ланцюг узгодження між КФ та ППЧ перерахував останній на опір 150ом

- Screenshot_2024_09_16-2.png (31 Кіб) Переглянуто 18137 разів
Якщо комусь цього буде замало то ще є шлях справжнього самурая

А саме ставити фільтр на 35+МГц. Наприклад ФП2П1-457-34.785М-45В, ФП2П-2-1, ФП2П-3-1 або ФП2П-4-1 та отримати повний апконвершин у діапазоні 1-30МГц. В ППЧ ставимо ГТ313