Виходить що так
Германій? Германій!
-
UR5FFR
- Повідомлень: 1400
- З нами з: Пон вересня 12, 2022 4:04 pm
- Has thanked: 125 times
- Been thanked: 799 times
Re: Германій? Германій!
Щоб остаточно поставити крапу у питаннях електретних мікрофонів провів вимірювання двох капсулів. Обидва підключалися через резистор 15к до живлення 9в.
Перший - китайська петлиця з алі, коштує там копійки. Ось такаГоворю на відстані десь 4-5смДругий мікрофон - WM-61A, купляв в РадіомагМасштаб - 100мВ на клітину
Звісно якщо відключити капсуль до підсилювача з низьким вхідним опором то напругу суттєво впаде. Це треба враховувати.
Перший - китайська петлиця з алі, коштує там копійки. Ось такаГоворю на відстані десь 4-5смДругий мікрофон - WM-61A, купляв в РадіомагМасштаб - 100мВ на клітину
Звісно якщо відключити капсуль до підсилювача з низьким вхідним опором то напругу суттєво впаде. Це треба враховувати.
-
UR5FFR
- Повідомлень: 1400
- З нами з: Пон вересня 12, 2022 4:04 pm
- Has thanked: 125 times
- Been thanked: 799 times
Re: Германій? Германій!
Шоу маст гоу он як то кажуть у нас на селі
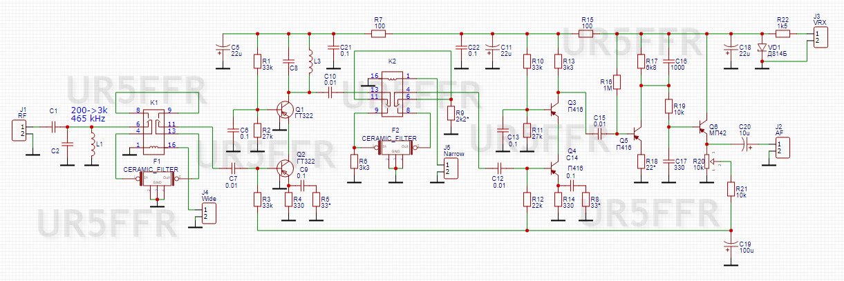
Змакетував вузлами та накидав схему АМ приймального тракту. Фільтри керамічні. Можна китайскі, можна радянські. Я буду ставити ФП1П1-60. Гарний фільтр зі смугою 9-10кГц Якщо комусь буде треба - дам безкоштовно, в мене їх є трохи 
По схемі два каскодних підсилювача. Кожний може видати максимум по 40дб, але за допомогою НЗЗ буде трохи менше але стабільніше. Детектор активний, АРП.
КФ по першої ПЧ має смугу 20кГц. Таким чином якщо відключити керамічні фільтра то приймаємо 10кГц місцеві станції - широка смуга. Режим Normal - це включений один керамічний фільтр на вході тракту. Обмежуємо смугу до 5кГц - це звичайний режим для більшості КВ станцій. У режимі Narrow додатково вмикається ще один керамічний фільтр. Це звужує смугу десь до 3,5-4кГц. Слухаємо слабкі DX станції. Якось так. Якщо у когось є ідеї та побажання - велкам
По схемі два каскодних підсилювача. Кожний може видати максимум по 40дб, але за допомогою НЗЗ буде трохи менше але стабільніше. Детектор активний, АРП.
КФ по першої ПЧ має смугу 20кГц. Таким чином якщо відключити керамічні фільтра то приймаємо 10кГц місцеві станції - широка смуга. Режим Normal - це включений один керамічний фільтр на вході тракту. Обмежуємо смугу до 5кГц - це звичайний режим для більшості КВ станцій. У режимі Narrow додатково вмикається ще один керамічний фільтр. Це звужує смугу десь до 3,5-4кГц. Слухаємо слабкі DX станції. Якось так. Якщо у когось є ідеї та побажання - велкам
-
UR5FFR
- Повідомлень: 1400
- З нами з: Пон вересня 12, 2022 4:04 pm
- Has thanked: 125 times
- Been thanked: 799 times
Re: Германій? Германій!
Про підсилювач низької частоти вже потрібно починати думати. Поки для затравки декілька старих германієвих схем
- Вкладення
-
- Screenshot_2024_09_27-4.png (89.51 Кіб) Переглянуто 46064 разів
-
- Screenshot_2024_09_27-5.png (217.32 Кіб) Переглянуто 46064 разів
-
- Screenshot_2024_09_27-6.png (168.18 Кіб) Переглянуто 46064 разів
-
- Screenshot_2024_09_27-7.png (91.79 Кіб) Переглянуто 46064 разів
-
- Screenshot_2024_09_27-2.png (38.63 Кіб) Переглянуто 46064 разів
-
- Screenshot_2024_09_27-1.png (84.76 Кіб) Переглянуто 46064 разів
-
Ut5lp
- Повідомлень: 119
- З нами з: Суб вересня 17, 2022 3:34 pm
- Позивний: UT5LP
- Has thanked: 11 times
- Been thanked: 32 times
Re: Германій? Германій!
Андрій,на базу детектора зміщення краще подавати з поділювача.Це германій,він легковажність не вибачає...зворотні струми-шмуми,термостабільність.Та ще АРП з нього.
Так буде технологічніше.
А R22 1к5 то не багато?
-
UR5FFR
- Повідомлень: 1400
- З нами з: Пон вересня 12, 2022 4:04 pm
- Has thanked: 125 times
- Been thanked: 799 times
Re: Германій? Германій!
R22 це я прогавив - дякую. Увесь тракт споживає 4-5мА. Там десь 330-470ом потрібно.
Стосовно детектора - знайшов помилку на схемі - R16 повинен стояти між базою та колектором транзистора - це забезпечує стабілізацію робочої точки. Саме у такому вигляді я його і макетував
-
oldPsyho
- Повідомлень: 634
- З нами з: П'ят жовтня 14, 2022 4:13 pm
- Звідки: KO40ig
- Позивний: UR5XOU
- Has thanked: 184 times
- Been thanked: 70 times
Re: Германій? Германій!
Зробив по такій схемі, підбором діода виставив струм покою в 8мА, напруга на ємітері Т5 - 4.8в. Працює...
На повній гучності жере 68мА.
Т3 та Т5 радіатори потрібні?
P.S. Використав транзистори які знайшов в коробці, Т1 та Т4 - МП42А, Т2 - МП37, Т3 та Т5 - ГТ403Б.
На повній гучності жере 68мА.
Т3 та Т5 радіатори потрібні?
P.S. Використав транзистори які знайшов в коробці, Т1 та Т4 - МП42А, Т2 - МП37, Т3 та Т5 - ГТ403Б.
-
UR5FFR
- Повідомлень: 1400
- З нами з: Пон вересня 12, 2022 4:04 pm
- Has thanked: 125 times
- Been thanked: 799 times
Re: Германій? Германій!
9в*68мА=600мВт. ККД десь 50%. Тому вихідна потужність 300мВт, у тепло теж 300мВт. На кожний транзистор це по 150мВт. Я вважаю що можна і без радіаторів.
Волтодобавку зроби. Буде трохи вища потужність на виході, бо 300мВт це якось не дуже багато. Живлення до 12 підними - теж потужність більша буде
-
oldPsyho
- Повідомлень: 634
- З нами з: П'ят жовтня 14, 2022 4:13 pm
- Звідки: KO40ig
- Позивний: UR5XOU
- Has thanked: 184 times
- Been thanked: 70 times
Re: Германій? Германій!
Додав резистор на 2.7к та конденсатор 10мкф, з бази Т4 до точки з'єднання R1-C2 (конденсатор плюсом до цієї точки). Підняв живлення до 12в.UR5FFR писав: ↑Суб вересня 28, 2024 2:28 pm9в*68мА=600мВт. ККД десь 50%. Тому вихідна потужність 300мВт, у тепло теж 300мВт. На кожний транзистор це по 150мВт. Я вважаю що можна і без радіаторів.
Волтодобавку зроби. Буде трохи вища потужність на виході, бо 300мВт це якось не дуже багато. Живлення до 12 підними - теж потужність більша буде
Струм покою став 12 мА, на повній гучності - 43 мА.
P.S. Подав з генератора 700гц, 60мв, на виході синус 1.45Vpp, при 1900гц - 2Vpp.
-
UT5KS
- Повідомлень: 17
- З нами з: Чет вересня 29, 2022 11:22 am
- Позивний: UT5KS
- Has thanked: 39 times
- Been thanked: 4 times
Re: Германій? Германій!
При АМ смугу частот можна обмежити ФНЧ з частотою пропускання 7 кГц, і з полюсом на 9 кГц, що відповідає частоті биття між несучими р/станцій в сусідніх частотних каналах.