SDR трансивер на ESP32 та TLV320AIC3204

iurii
Повідомлень: 85
З нами з: Суб жовтня 29, 2022 7:06 pm
Has thanked: 17 times
Been thanked: 40 times

Re: SDR трансивер на ESP32 та TLV320AIC3204

Повідомлення iurii »

Ну раз вже з'явилась нова тема, то нікуди діватися - зробив коротеньке відео https://youtu.be/TgrgmEzc964
iurii
Повідомлень: 85
З нами з: Суб жовтня 29, 2022 7:06 pm
Has thanked: 17 times
Been thanked: 40 times

Re: SDR трансивер на ESP32 та TLV320AIC3204

Повідомлення iurii »

Додав новий функціонал. Короткий відеозвіт можна глянуть тут: https://youtu.be/NCY2PpWNJhI

Для демонстрації роботи панорами використовуються дані згенеровані генератором випадкових чисел тому виглядає не дуже гарно то ж беріть це до уваги )). Не дивлячись на те, що дисплей підключений по SPI швидкість оновлення достатня.
 
iurii
Повідомлень: 85
З нами з: Суб жовтня 29, 2022 7:06 pm
Has thanked: 17 times
Been thanked: 40 times

Re: SDR трансивер на ESP32 та TLV320AIC3204

Повідомлення iurii »

Ось такий невеличкий дивайс виходить
сдр2.jpg
 Думаю як би так зробити корпус щоб він одночасно був ще й радіатором для вихідних транзисторів. Якщо в когось є якісь ідеї з цього приводу чи готові рішення буду вдячний якщо поділитесь.
 
 
oldPsyho
Повідомлень: 598
З нами з: П'ят жовтня 14, 2022 4:13 pm
Звідки: KO40ig
Позивний: UR5XOU
Has thanked: 170 times
Been thanked: 65 times

Re: SDR трансивер на ESP32 та TLV320AIC3204

Повідомлення oldPsyho »

iurii писав: Суб вересня 28, 2024 7:30 pm Ось такий невеличкий дивайс виходитьсдр2.jpg
 Думаю як би так зробити корпус щоб він одночасно був ще й радіатором для вихідних транзисторів. Якщо в когось є якісь ідеї з цього приводу чи готові рішення буду вдячний якщо поділитесь.
 
 

 
Фрезернути алюмінієвий брусок... вибрати на необхідну глубину, посверлити отвори під роз'єми...
 
UT5KS
Повідомлень: 17
З нами з: Чет вересня 29, 2022 11:22 am
Позивний: UT5KS
Has thanked: 35 times
Been thanked: 4 times

Re: SDR трансивер на ESP32 та TLV320AIC3204

Повідомлення UT5KS »

Габарити зібраного TRX (тільки плати) - 100х100х50 мм, чи трохи більші? 
iurii
Повідомлень: 85
З нами з: Суб жовтня 29, 2022 7:06 pm
Has thanked: 17 times
Been thanked: 40 times

Re: SDR трансивер на ESP32 та TLV320AIC3204

Повідомлення iurii »

oldPsyho писав: Суб вересня 28, 2024 8:03 pm
iurii писав: Суб вересня 28, 2024 7:30 pm Ось такий невеличкий дивайс виходитьсдр2.jpg
 Думаю як би так зробити корпус щоб він одночасно був ще й радіатором для вихідних транзисторів. Якщо в когось є якісь ідеї з цього приводу чи готові рішення буду вдячний якщо поділитесь.
 
 


 
Фрезернути алюмінієвий брусок... вибрати на необхідну глубину, посверлити отвори під роз'єми...
 

 
Так, теж про таке подумую, але ж це коштує, мабуть, чимало....
iurii
Повідомлень: 85
З нами з: Суб жовтня 29, 2022 7:06 pm
Has thanked: 17 times
Been thanked: 40 times

Re: SDR трансивер на ESP32 та TLV320AIC3204

Повідомлення iurii »

UT5KS писав: Суб вересня 28, 2024 10:11 pm Габарити зібраного TRX (тільки плати) - 100х100х50 мм, чи трохи більші? 

 
Габарити плат в зборі буде десь 100Шх120Гх50В, але я ще хочу ліворуч від дисплею розмістити роз'єм для мікрофону чи тангенти і плюс ще динамік то ж орієнтовно корпус буде 130х130х60
oldPsyho
Повідомлень: 598
З нами з: П'ят жовтня 14, 2022 4:13 pm
Звідки: KO40ig
Позивний: UR5XOU
Has thanked: 170 times
Been thanked: 65 times

Re: SDR трансивер на ESP32 та TLV320AIC3204

Повідомлення oldPsyho »

iurii писав: Нед вересня 29, 2024 12:27 am
oldPsyho писав: Суб вересня 28, 2024 8:03 pm
iurii писав: Суб вересня 28, 2024 7:30 pm Ось такий невеличкий дивайс виходитьсдр2.jpg
 Думаю як би так зробити корпус щоб він одночасно був ще й радіатором для вихідних транзисторів. Якщо в когось є якісь ідеї з цього приводу чи готові рішення буду вдячний якщо поділитесь.
 
 



 
Фрезернути алюмінієвий брусок... вибрати на необхідну глубину, посверлити отвори під роз'єми...
 


 
Так, теж про таке подумую, але ж це коштує, мабуть, чимало....

 
Зате корпус буде такий як хочеться... Хоча можна тільки задню панель з профіля зробити, а все інше тупо з листового Д16
 
iurii
Повідомлень: 85
З нами з: Суб жовтня 29, 2022 7:06 pm
Has thanked: 17 times
Been thanked: 40 times

Re: SDR трансивер на ESP32 та TLV320AIC3204

Повідомлення iurii »

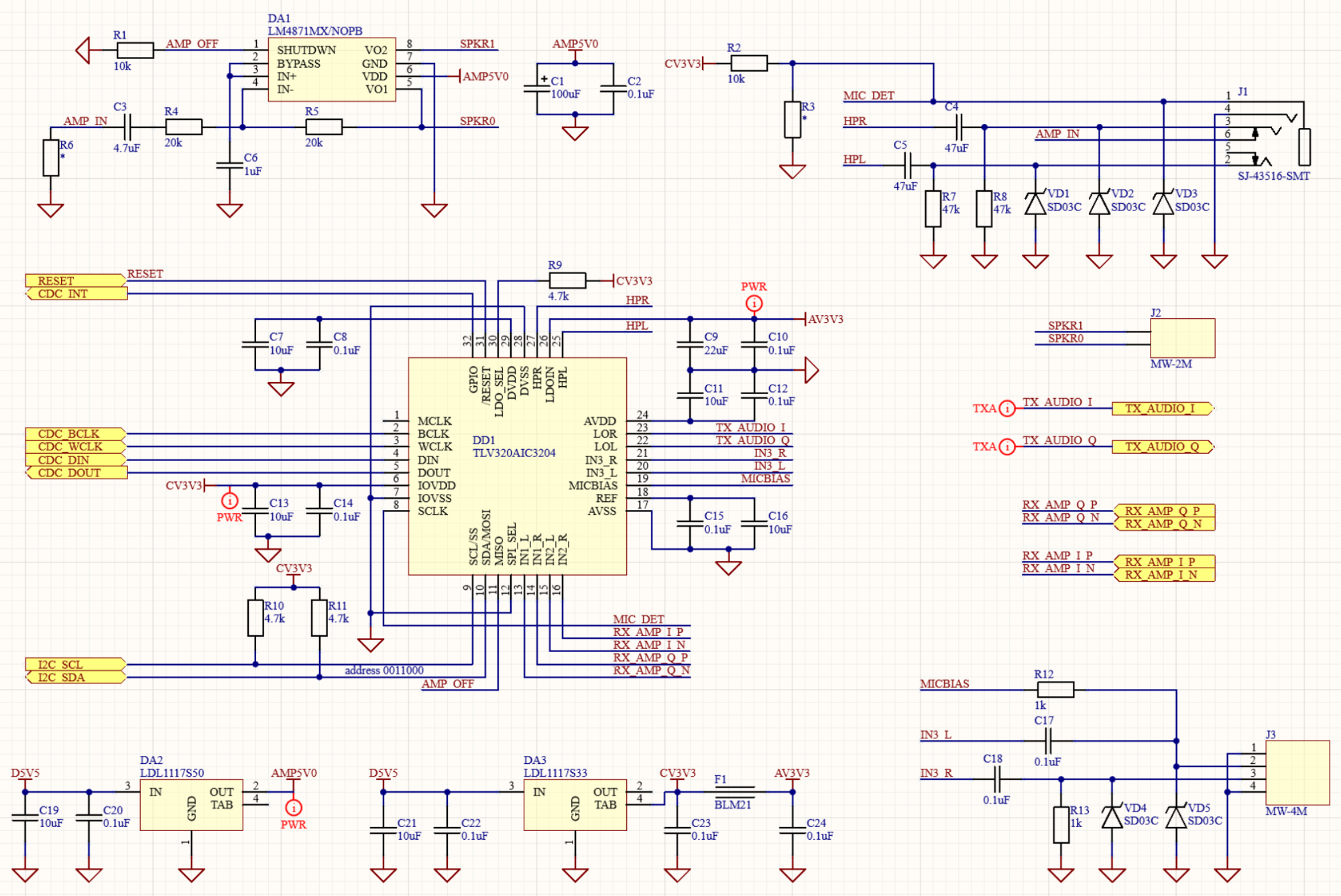
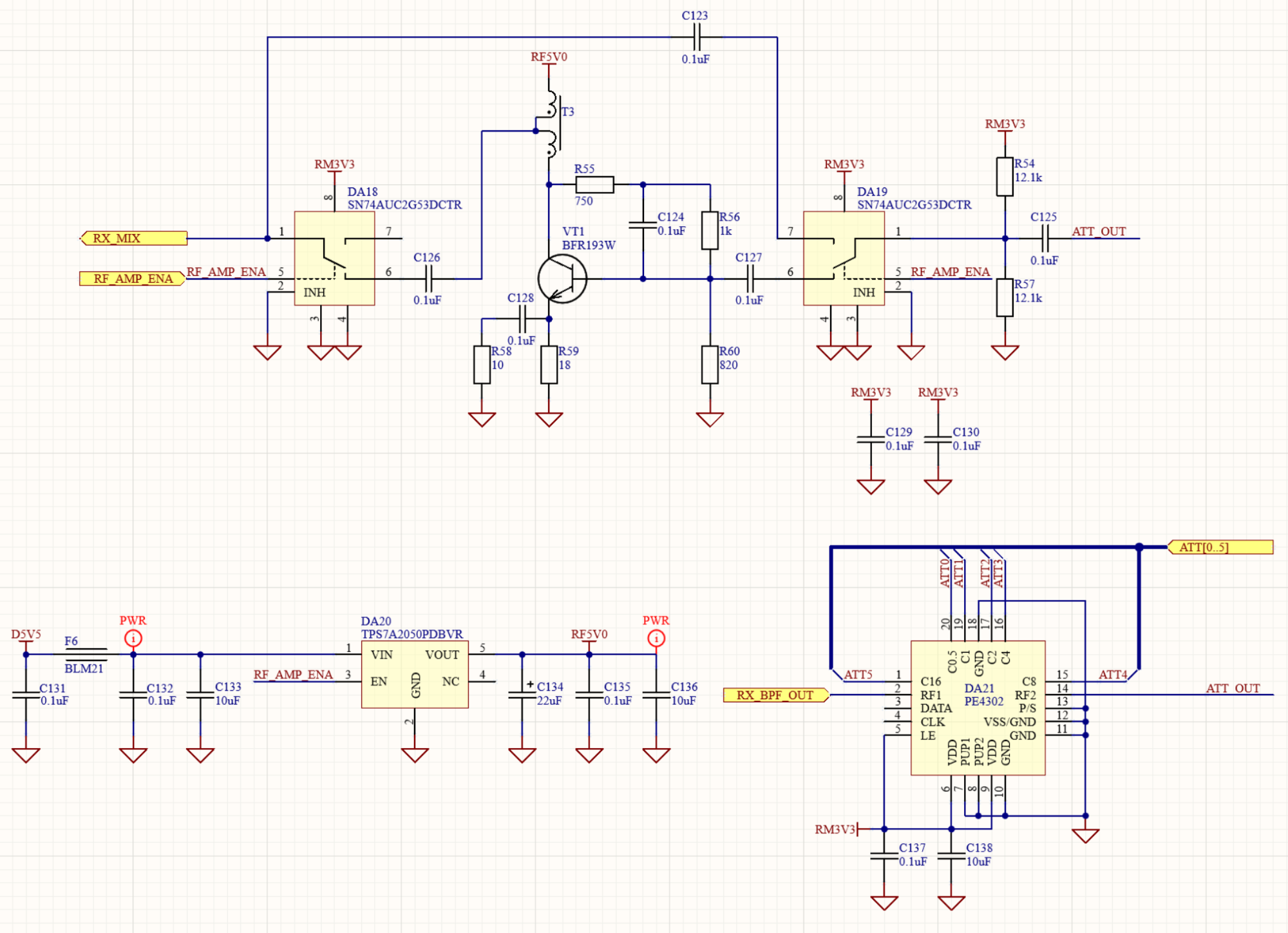
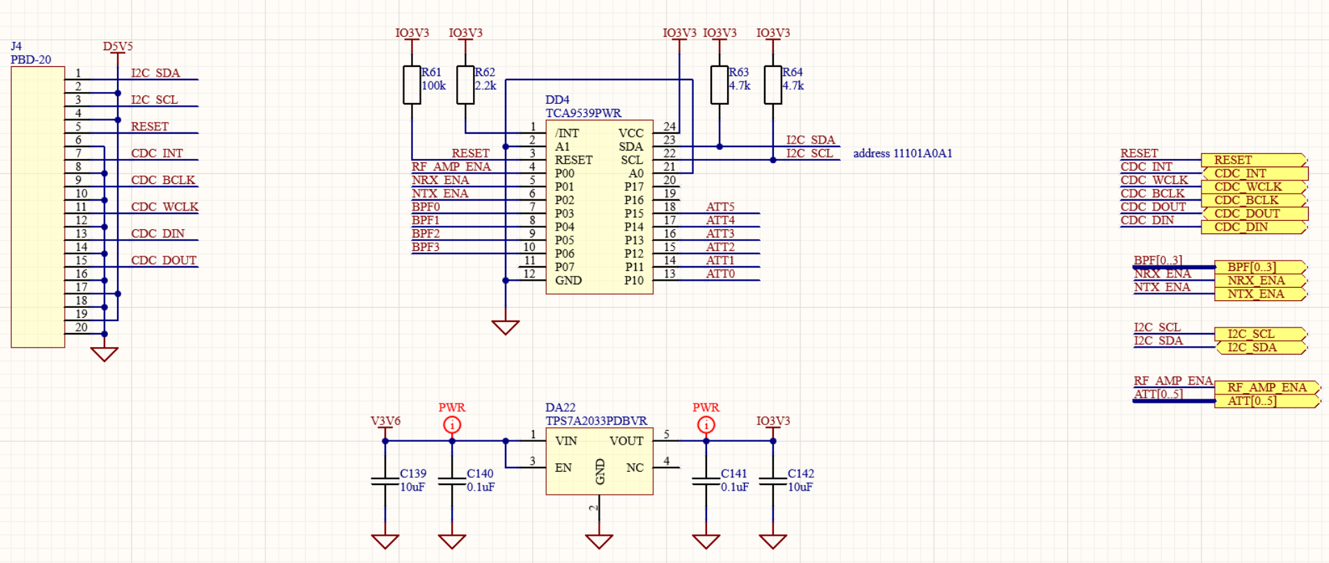
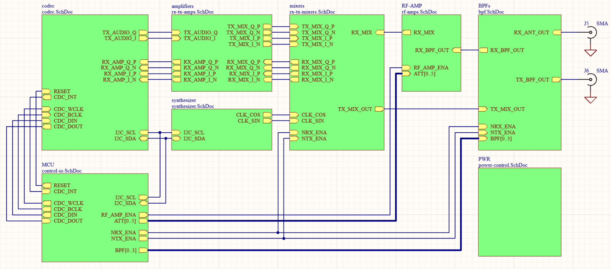
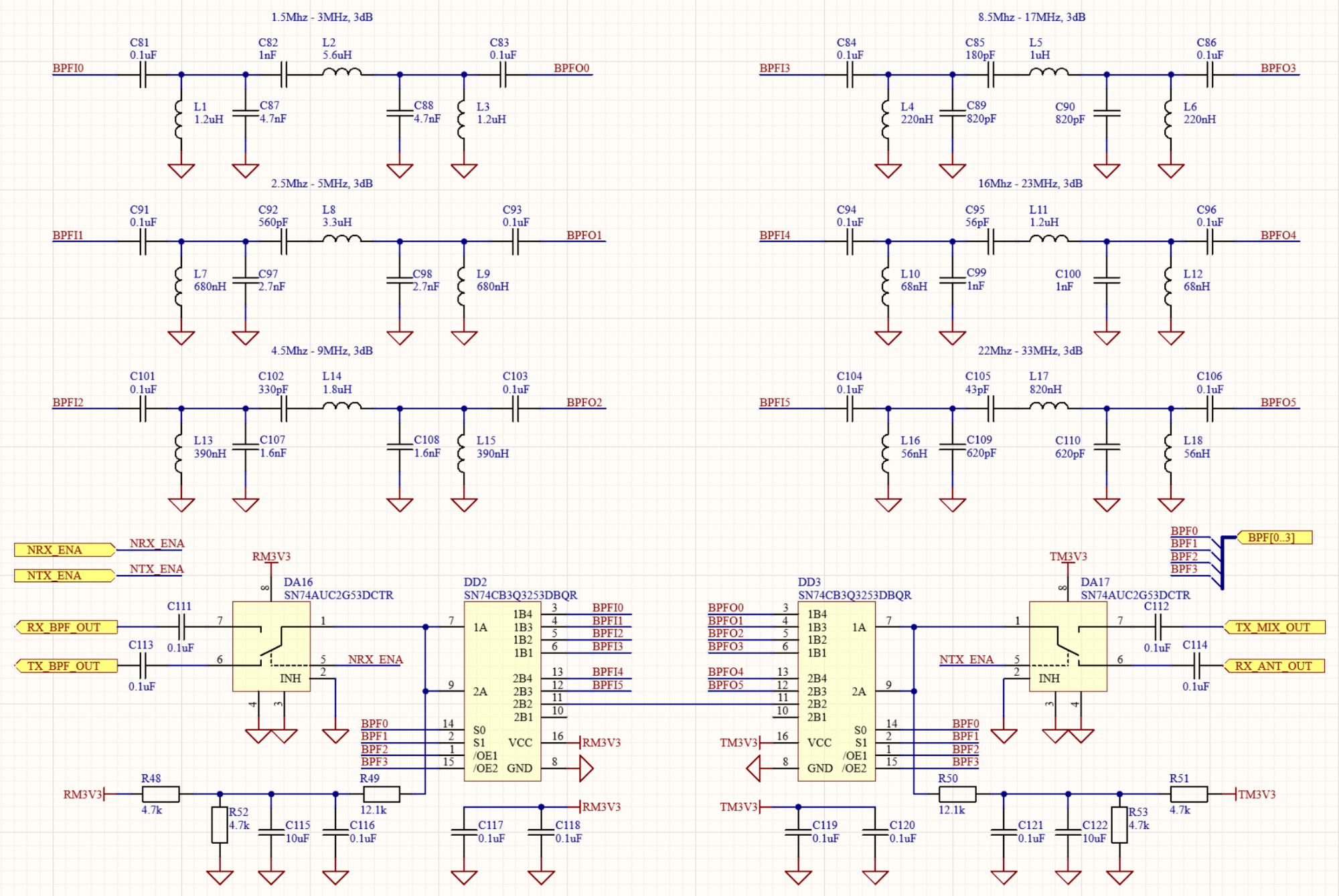
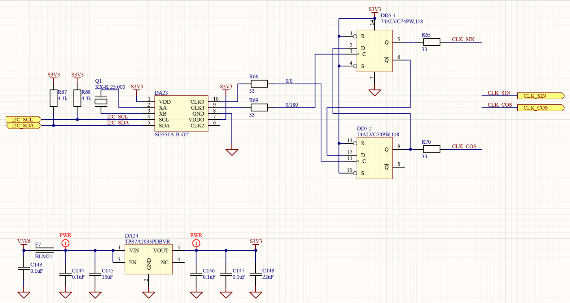
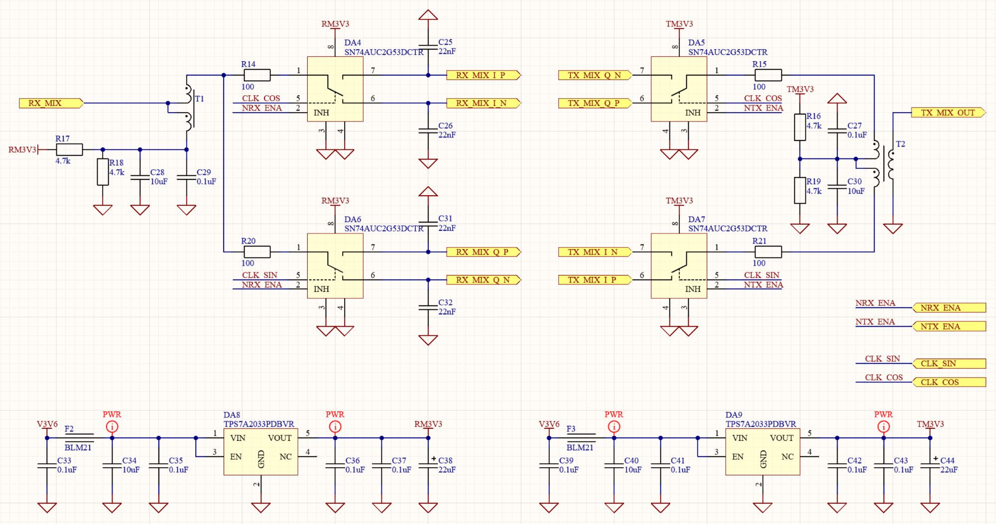
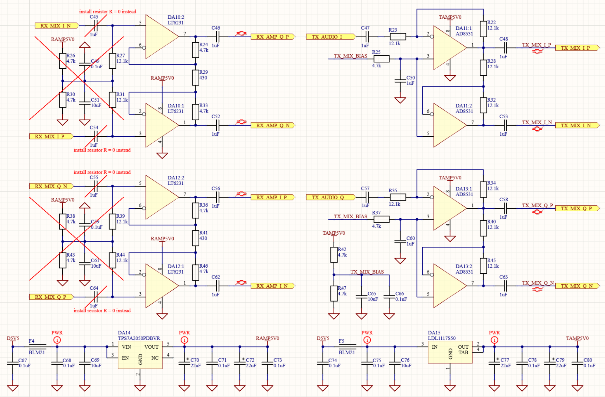
Провів деякі експерименти і хочу поділитися інформацією. Поки робив тільки приймач. Кодек, як на мене, в приймачі працює нормально і планую в подальшому використовувати цю плату. А от стосовно ESP32 не можу такого сказати. Можливо, в мене були дещо завищені очікування, але він не підходить для DSP навіть якщо для цього виділить все ядро. Мені не вдалося реалізувати все, що хотілось бо має повільний FPU. То ж думаю чим би його замінити. Одним із варіантів може бути STM32h725RGV і вірогідно тоді доведеться міняти і дисплей. Якщо хтось знає яскравий гарний дисплей який би вписався в габарит 70шх50в поділіться інформацією.
Нижче схеми з деякими змінами
 
main.png
 
BPFs.png
 
 
RF-AMP.png
 
 
mixers.png
 
synthesizer.png
 
 
amplifiers.png
 
 
codec.png
 
 
control-io.png
 
 
 
 
 
 
 
 
 
 
 
UR5VFT
Повідомлень: 451
З нами з: Вів січня 17, 2023 6:22 pm
Позивний: UR5VFT
Has thanked: 435 times
Been thanked: 94 times

Re: SDR трансивер на ESP32 та TLV320AIC3204

Повідомлення UR5VFT »

- можна фото у зібраному вигляді з підсилювачем з боку та позаду. як розташовані вихідні транзистори. а так важко зрозуміти завдання. 73!
 
Відповісти