-
Sergii
- Повідомлень: 55
- З нами з: Вів листопада 29, 2022 10:58 am
- Has thanked: 33 times
- Been thanked: 29 times
Повідомлення
Sergii »
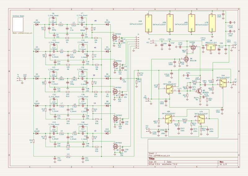
На скільки я розумію, повинен бути якийсь + на анодах діодів. Не можу знайти як він туди потрапляє.
-
UR5FFR
- Повідомлень: 1246
- З нами з: Пон вересня 12, 2022 4:04 pm
- Has thanked: 92 times
- Been thanked: 661 time
Повідомлення
UR5FFR »
Потрібно подати живлення через резистори по 1ком у відмічені точки
-
Вкладення
-

-
Freddy
- Повідомлень: 211
- З нами з: П'ят лютого 10, 2023 7:00 pm
- Has thanked: 17 times
- Been thanked: 40 times
Повідомлення
Freddy »
Так , я про це й забув ... у автора дпф живленя 8в подається в точку між R20 і С52 , можна так лишити ?
-
UR5FFR
- Повідомлень: 1246
- З нами з: Пон вересня 12, 2022 4:04 pm
- Has thanked: 92 times
- Been thanked: 661 time
Повідомлення
UR5FFR »
Freddy писав: ↑П'ят листопада 07, 2025 6:45 am
Так , я про це й забув ... у автора дпф живленя 8в подається в точку між R20 і С52 , можна так лишити ?
Так, можна
-
Freddy
- Повідомлень: 211
- З нами з: П'ят лютого 10, 2023 7:00 pm
- Has thanked: 17 times
- Been thanked: 40 times
Повідомлення
Freddy »
виправив схему. якщо кому цікаво то можу показати малюнок печатки .
-
Вкладення
-
