Вихідний каскад трансивера мікрон .

Freddy
Повідомлень: 299
З нами з: П'ят лютого 10, 2023 7:00 pm
Has thanked: 26 times
Been thanked: 49 times

Re: Вихідний каскад трансивера мікрон .

Повідомлення Freddy »

Ніколи раніше не доводилося малювати плати вихідних каскадів,  є якісь нюанси в цьому ділі ? Цікавить використання  земляних полігонів на платі  , таке можна робити чи краще ні?
UR5FFR
Повідомлень: 1418
З нами з: Пон вересня 12, 2022 4:04 pm
Has thanked: 130 times
Been thanked: 811 times

Re: Вихідний каскад трансивера мікрон .

Повідомлення UR5FFR »

Будь яка ВЧ плата повинна мати максимум землі - підсилювачі потужності тут не виключення.
PS Ви схему намалюйте та плату розведіть - тоді буде про що розмовляти. А зараз це все сферичні коники, розмова ні про що.
 
Freddy
Повідомлень: 299
З нами з: П'ят лютого 10, 2023 7:00 pm
Has thanked: 26 times
Been thanked: 49 times

Re: Вихідний каскад трансивера мікрон .

Повідомлення Freddy »

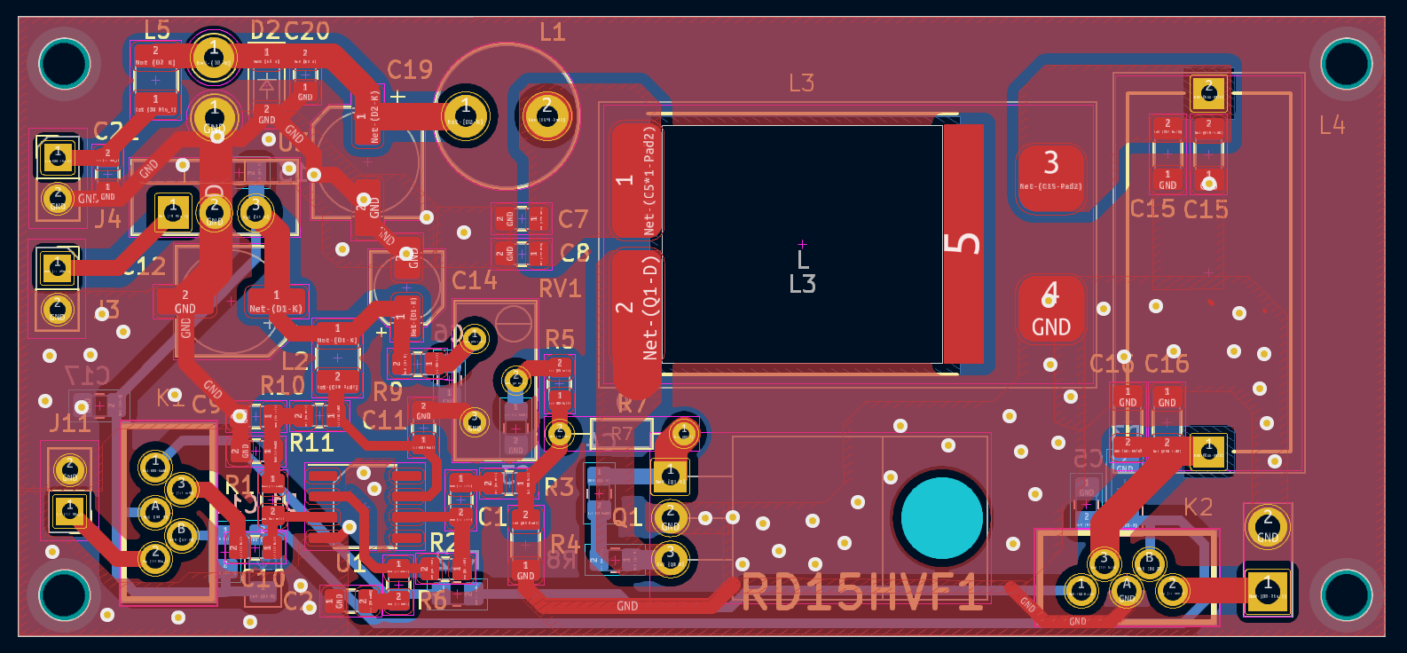
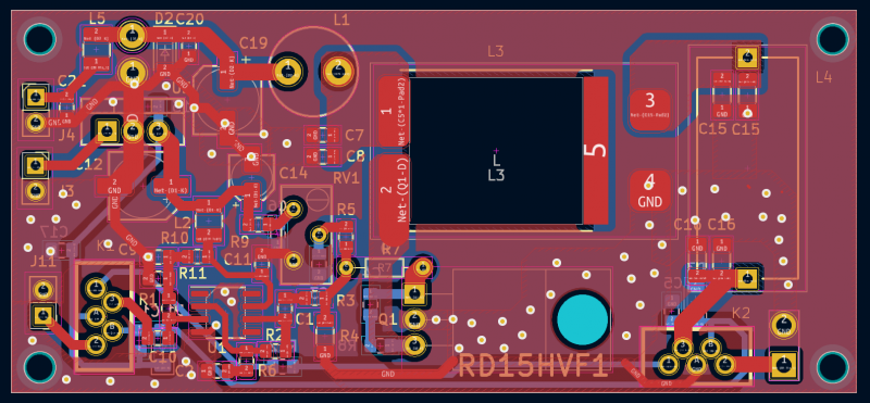
Плата є )  , думаю як її сюди закинути так щоб було  зрозуміло що я там намалював ) малюю в кікад
Freddy
Повідомлень: 299
З нами з: П'ят лютого 10, 2023 7:00 pm
Has thanked: 26 times
Been thanked: 49 times

Re: Вихідний каскад трансивера мікрон .

Повідомлення Freddy »

pcb.jpg
  
fcu.jpg
 
SCH.jpg
 
bcu.jpg
якось так 
 
 
 
 
 
serge_m
Повідомлень: 119
З нами з: Пон лютого 17, 2025 8:10 pm
Has thanked: 54 times
Been thanked: 49 times

Re: Вихідний каскад трансивера мікрон .

Повідомлення serge_m »

Вживаний RD15HVF1 коштує ну нехай 100 грн (насправді менше). Нема сенсу економити ті 100 грн і робити однотакт. При тому закладаючи в конструктив бінокль, який ніколи не був дешевим.
Freddy
Повідомлень: 299
З нами з: П'ят лютого 10, 2023 7:00 pm
Has thanked: 26 times
Been thanked: 49 times

Re: Вихідний каскад трансивера мікрон .

Повідомлення Freddy »

Однотакт можна втиснути на меншу плату , оце зіграло ключову роль .  Я на цю плату двотакт не засуну а більше місяця немає .   А бінокль мені обійшовся  BN43-202  х36грн/шт. що не прям таки космічні гроші
UR5FFR
Повідомлень: 1418
З нами з: Пон вересня 12, 2022 4:04 pm
Has thanked: 130 times
Been thanked: 811 times

Re: Вихідний каскад трансивера мікрон .

Повідомлення UR5FFR »

Я би зробив суцільну землю не тільки знизу але й зверху. І багато перехідних отворів щоб її з'єднати
 
Freddy
Повідомлень: 299
З нами з: П'ят лютого 10, 2023 7:00 pm
Has thanked: 26 times
Been thanked: 49 times

Re: Вихідний каскад трансивера мікрон .

Повідомлення Freddy »

Я завжди так і роблю  але тут побоявся   бо більші напруги . Ще якісь зауваження ?  Ум планується тільки на нч діапазони .
Freddy
Повідомлень: 299
З нами з: П'ят лютого 10, 2023 7:00 pm
Has thanked: 26 times
Been thanked: 49 times

Re: Вихідний каскад трансивера мікрон .

Повідомлення Freddy »

 UR5FFR
Я би зробив суцільну землю не тільки знизу але й зверху. І багато перехідних отворів щоб її з'єднати
 
 
788.png
 ось як варіант  
 
 
oldPsyho
Повідомлень: 634
З нами з: П'ят жовтня 14, 2022 4:13 pm
Звідки: KO40ig
Позивний: UR5XOU
Has thanked: 184 times
Been thanked: 70 times

Re: Вихідний каскад трансивера мікрон .

Повідомлення oldPsyho »

Freddy писав: Нед січня 11, 2026 8:30 pm
 UR5FFR
Я би зробив суцільну землю не тільки знизу але й зверху. І багато перехідних отворів щоб її з'єднати
 
 
788.png
 ось як варіант  
 
 

 
імхо переходи треба розподілити рівномірно, а не хаотично їх натикати... он зверху їх майже нема.. Зробіть більший відступ від доріжок, щоб зникли оті острівці земляні, від них сенсу ніякого.
 
Відповісти