Знайти схему синтезатора
- Володимир
- Повідомлень: 51
- З нами з: Сер вересня 14, 2022 12:14 am
- Звідки: Умань
- Позивний: UR5CAF
- Has thanked: 8 times
- Been thanked: 13 times
Знайти схему синтезатора
Вітаю всіх!
Колись давно, років 2 тому, натрапив в тирнеті на проект плати синтезатора. Не пам"ятаю, за яких обставин це сталось, чи в архіві з іншими платами, чи якось інакше, не скажу. Вирішив розібратись глибше: що за синтезатор, де знайти йому прошивку, який індикатор? Схему, припустимо можна вималювати, але якщо хтось тикне носом в статтю з цим синтезом, буде швидше. Якщо комусь ще цікаво - поділюсь файлом проекту плати. Поки тільки це є на руках.
			
							
			
									
						Колись давно, років 2 тому, натрапив в тирнеті на проект плати синтезатора. Не пам"ятаю, за яких обставин це сталось, чи в архіві з іншими платами, чи якось інакше, не скажу. Вирішив розібратись глибше: що за синтезатор, де знайти йому прошивку, який індикатор? Схему, припустимо можна вималювати, але якщо хтось тикне носом в статтю з цим синтезом, буде швидше. Якщо комусь ще цікаво - поділюсь файлом проекту плати. Поки тільки це є на руках.
- 
				vasylll
- Повідомлень: 24
- З нами з: П'ят жовтня 28, 2022 8:07 pm
- Позивний: немає
- Has thanked: 19 times
- Been thanked: 13 times
Re: Знайти схему синтезатора
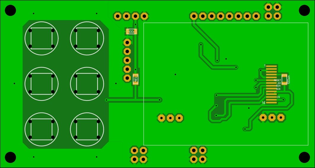
Індікатор точно графічний 1.8" на базі контролера ST7735 з управлінням по SPI. Розширення - 160x128.
Re: Знайти схему синтезатора
На нижньому малюнку 10-піновий чіп - це Si5351 ?  Якість скріну не дає можливості побачити маркування автора. Зважаючи на підключення кварцевого резонатору це має бути саме він. Також інтуїтивно можна зробити висновок щодо МК - m328. Я правильно зрозумів 
Чим більше інформації Ви надасте - тим більш вірогідно пошук буде позитивним.
 
			
			
									
						
Чим більше інформації Ви надасте - тим більш вірогідно пошук буде позитивним.
- 
				Freddy
- Повідомлень: 205
- З нами з: П'ят лютого 10, 2023 7:00 pm
- Has thanked: 17 times
- Been thanked: 40 times
Re: Знайти схему синтезатора
Вибачаюся за оффтоп , ви гербери для своєї плати мінієс витягнули зі спрінтлайота з намальованої плати чи все перемальовували з нуля в іншій программі ? Дякую.
Синтез мені на йожика схожий але в якійсь обрізаній формі .
Re: Знайти схему синтезатора
Приєднайте файл плати, будьласка, а якщо він з самого початку був ще й в архіві, тоді ще краще.
 
			
			
									
						- Володимир
- Повідомлень: 51
- З нами з: Сер вересня 14, 2022 12:14 am
- Звідки: Умань
- Позивний: UR5CAF
- Has thanked: 8 times
- Been thanked: 13 times
Re: Знайти схему синтезатора
Гербери мої, з лайаута. Синтез тільки схожий на йожика, проц на той. В йожику стм-ка, здається.
І не мікроб.
Прохання для всіх: якщо не впевненні, чи не знаєте, не витрачайте мій і свій час на писанину. Я все перекопав, і йожики, і мікроби, і по позивному. Нема інфи. Питання задавалось тому, хто робив ЦЕЙ синтез.
