"Народний" Трансивер на базі ESP32-A1S

UR5FFR
Повідомлень: 1419
З нами з: Пон вересня 12, 2022 4:04 pm
Has thanked: 130 times
Been thanked: 811 times

Re: "Народний" Трансивер на базі ESP32-A1S

Повідомлення UR5FFR »

А схема є?
Almaro1741
Повідомлень: 61
З нами з: Суб вересня 17, 2022 10:59 am
Позивний: UR1CDH
Has thanked: 1 time
Been thanked: 2 times

Re: "Народний" Трансивер на базі ESP32-A1S

Повідомлення Almaro1741 »

 UR5FFRА схема є?
SCH_Schematic5_0-P1_2023-05-22.png
 
Almaro1741
Повідомлень: 61
З нами з: Суб вересня 17, 2022 10:59 am
Позивний: UR1CDH
Has thanked: 1 time
Been thanked: 2 times

Re: "Народний" Трансивер на базі ESP32-A1S

Повідомлення Almaro1741 »

SCH_Schematic2_0-P1_2023-05-22.png
 основна плата
Almaro1741
Повідомлень: 61
З нами з: Суб вересня 17, 2022 10:59 am
Позивний: UR1CDH
Has thanked: 1 time
Been thanked: 2 times

Re: "Народний" Трансивер на базі ESP32-A1S

Повідомлення Almaro1741 »

э деякі сумніви поживленню. і відповідноапо шинах. і2с прийдеться через перетворювач рівнів подавати, або завобити на переднню панель 3.3в і живити від неї
UR5FFR
Повідомлень: 1419
З нами з: Пон вересня 12, 2022 4:04 pm
Has thanked: 130 times
Been thanked: 811 times

Re: "Народний" Трансивер на базі ESP32-A1S

Повідомлення UR5FFR »

Декілька зауважень
1. LM386 викинути та поставити більш сучасний ПНЧ. Наприклад LM4871/NS8002 або щось інше з мостовою схемою (тільки не TDA2822!).
2. Де ланцюг котрий формує половину живлення на входах інструментального підсилювача?
3. Де блокувальний конденсатори по RX/TX входам?
Almaro1741
Повідомлень: 61
З нами з: Суб вересня 17, 2022 10:59 am
Позивний: UR1CDH
Has thanked: 1 time
Been thanked: 2 times

Re: "Народний" Трансивер на базі ESP32-A1S

Повідомлення Almaro1741 »

UR5FFR писав: Пон травня 22, 2023 10:02 pm Декілька зауважень
1. LM386 викинути та поставити більш сучасний ПНЧ. Наприклад LM4871/NS8002 або щось інше з мостовою схемою (тільки не TDA2822!).
2. Де ланцюг котрий формує половину живлення на входах інструментального підсилювача?
3. Де блокувальний конденсатори по RX/TX входам?

 
1. є думка взагалі вивести контакти  і ПНЧ розмістити в окремі платі.
2. трохи не розумію про що мова. ніби все робив по Вашим рекомендаціям

3. Так?
Screenshot_1.png
Screenshot_1.png (36.73 Кіб) Переглянуто 26713 разів
 
UR5FFR
Повідомлень: 1419
З нами з: Пон вересня 12, 2022 4:04 pm
Has thanked: 130 times
Been thanked: 811 times

Re: "Народний" Трансивер на базі ESP32-A1S

Повідомлення UR5FFR »

Almaro1741 писав: Вів травня 23, 2023 2:10 pm 1. є думка взагалі вивести контакти  і ПНЧ розмістити в окремі платі.


 
А я кий в цьому сенс? На мій погляд ПНЧ хай буде інтегрований. І ще лінійний вхід/вихід потрібен з плати окремо.
Almaro1741 писав: Вів травня 23, 2023 2:10 pm 2. трохи не розумію про що мова. ніби все робив по Вашим рекомендаціям


 
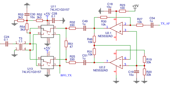
Дивіться схему - бачите R10R11? Ось там половина напруги живлення яке через ключі подається на входи ОУ. До речі з U15 у вас та же проблема - на входи 2/6/10/12 ОУ треба подавати половину напруги живлення - віртуальна земля бо у вас живлення ОУ однополярне.
rx_mixer_ts922.png
rx_mixer_ts922.png (55.84 Кіб) Переглянуто 26694 разів
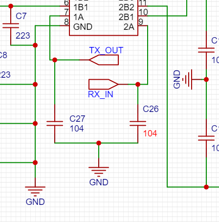
Almaro1741 писав: Вів травня 23, 2023 2:10 pm 3. Так?


 
Ні, я мав на увазі ємності не на землю, а між конектором та мікросхемою змішувача.
 
І стосовно живлення ОУ від 5в - не кожний буде працювати. Тому треба відразу тип ОУ вказувати. В схемі вище я ставив TS922 - він рейл-ту-рейл низьковольтний.
Окрім цього U15 працює на низькоомне навантаження (100ом). Це теж не будь який ОУ витримає. Наприклад NE5532 не в працював коректно і йому прийшлось ставити на виході резистори по 330ом. А ось ПНЧ у яких протифазний вихід працюють без проблем бо розраховані на низькоомне навантаження. Ось схеми з зібраних апаратів
tx_mixer_ne5532.png
tx_mixer_ne5532.png (41.85 Кіб) Переглянуто 26694 разів
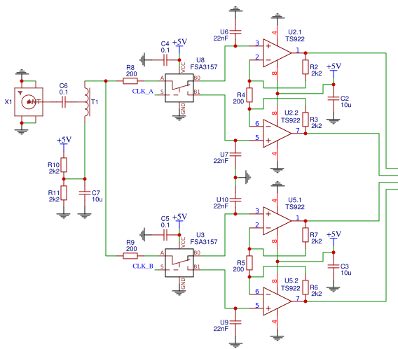
tx_mixer_ns8002.png
tx_mixer_ns8002.png (29.47 Кіб) Переглянуто 26694 разів
 
 
Almaro1741
Повідомлень: 61
З нами з: Суб вересня 17, 2022 10:59 am
Позивний: UR1CDH
Has thanked: 1 time
Been thanked: 2 times

Re: "Народний" Трансивер на базі ESP32-A1S

Повідомлення Almaro1741 »

UR5FFR писав: Вів травня 23, 2023 4:36 pm
Almaro1741 писав: Вів травня 23, 2023 2:10 pm 1. є думка взагалі вивести контакти  і ПНЧ розмістити в окремі платі.



 
А я кий в цьому сенс? На мій погляд ПНЧ хай буде інтегрований. І ще лінійний вхід/вихід потрібен з плати окремо.
Almaro1741 писав: Вів травня 23, 2023 2:10 pm 2. трохи не розумію про що мова. ніби все робив по Вашим рекомендаціям



 
Дивіться схему - бачите R10R11? Ось там половина напруги живлення яке через ключі подається на входи ОУ. До речі з U15 у вас та же проблема - на входи 2/6/10/12 ОУ треба подавати половину напруги живлення - віртуальна земля бо у вас живлення ОУ однополярне.rx_mixer_ts922.png
Almaro1741 писав: Вів травня 23, 2023 2:10 pm 3. Так?



 
Ні, я мав на увазі ємності не на землю, а між конектором та мікросхемою змішувача.
 
І стосовно живлення ОУ від 5в - не кожний буде працювати. Тому треба відразу тип ОУ вказувати. В схемі вище я ставив TS922 - він рейл-ту-рейл низьковольтний.
Окрім цього U15 працює на низькоомне навантаження (100ом). Це теж не будь який ОУ витримає. Наприклад NE5532 не в працював коректно і йому прийшлось ставити на виході резистори по 330ом. А ось ПНЧ у яких протифазний вихід працюють без проблем бо розраховані на низькоомне навантаження. Ось схеми з зібраних апаратівtx_mixer_ne5532.pngtx_mixer_ns8002.png
 
 

 
Відносно 3. Спочатку так і думав) потім чомусь зробив на землю, а все ж таки треба в розрив для розділення. По половині живлення. Якщо я правильно зрозумів, ми змішуємо напругу вверх, як в транзисторі, щоб не обрізати нижню півхвилю. За ПНЧ спробую LM4871 поставити. 
UR5FFR
Повідомлень: 1419
З нами з: Пон вересня 12, 2022 4:04 pm
Has thanked: 130 times
Been thanked: 811 times

Re: "Народний" Трансивер на базі ESP32-A1S

Повідомлення UR5FFR »

NS8002 - це китайський аналог LM4871
Almaro1741
Повідомлень: 61
З нами з: Суб вересня 17, 2022 10:59 am
Позивний: UR1CDH
Has thanked: 1 time
Been thanked: 2 times

Re: "Народний" Трансивер на базі ESP32-A1S

Повідомлення Almaro1741 »

UR5FFR писав: Вів травня 23, 2023 5:26 pm NS8002 - це китайський аналог LM4871

 
Лінк на редактор.
https://pro.easyeda.com/editor#id=e54a5 ... b64bb7813e
лінк на проект.
https://oshwlab.com/almaro_teams/ultron_trx_3

Щось в мене голова не варить зараз) можливо в Вас буде більше можливостей для того щоб привести то все до нормального виду 
Відповісти