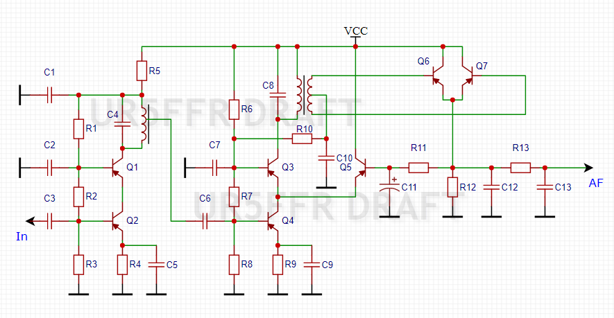
Ось приблизний вигляд ППЧ з АРП та АМ детектораНа емітерах Q5Q6 напруга така ж сама як на емітері Q3. Тому Q5 закритий. Коли з'являється сигнал Q5Q6 його випрямляють та Q5 починає відкриватися, що зменшує підсилення. Глибина АРП десь 60дб. Варіант дуже чорновий, тому без претензій
Германій? Германій!
-
UR5FFR
- Повідомлень: 1393
- З нами з: Пон вересня 12, 2022 4:04 pm
- Has thanked: 124 times
- Been thanked: 794 times
Re: Германій? Германій!
А ФМ навіщо? Аби було чи є що слухати?
Ось приблизний вигляд ППЧ з АРП та АМ детектораНа емітерах Q5Q6 напруга така ж сама як на емітері Q3. Тому Q5 закритий. Коли з'являється сигнал Q5Q6 його випрямляють та Q5 починає відкриватися, що зменшує підсилення. Глибина АРП десь 60дб. Варіант дуже чорновий, тому без претензій
Ось приблизний вигляд ППЧ з АРП та АМ детектораНа емітерах Q5Q6 напруга така ж сама як на емітері Q3. Тому Q5 закритий. Коли з'являється сигнал Q5Q6 його випрямляють та Q5 починає відкриватися, що зменшує підсилення. Глибина АРП десь 60дб. Варіант дуже чорновий, тому без претензій
-
UR5FFR
- Повідомлень: 1393
- З нами з: Пон вересня 12, 2022 4:04 pm
- Has thanked: 124 times
- Been thanked: 794 times
Re: Германій? Германій!
Нема питань. Але потрібно буде якесь безшумне налаштування робити, бо воно ж шипіти буде як примус
Отже шукай схеми ЧМ-детекторів з шумодавами.
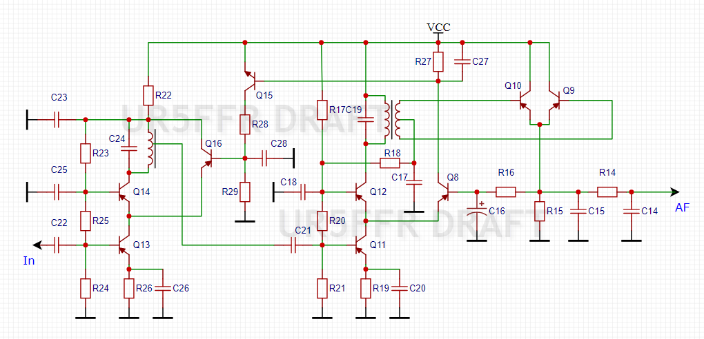
Трохи доробив ППЧ. При дуже потужніх сигналах можливе перевантаження, тому додатково ввів АРП у перший каскад.Працює воно так - по перше відкривається Q8 що приводить до зменшення підсилення другого каскаду ППЧ. Далі падіння напруги на R27 приводить до відкривання Q15Q16 та зменшення підсилення першого каскаду ППЧ. Q15 працює по постійному струму - ставимо низькочастотний МП37.
Треба вирішити як буде SSB працювати. Я бачу два варіанти. Перший - робимо один тракт ППЧВ режимі SSB ми додатково переходимо на третю ПЧ де стоїть SSB-фільтр.
Другий варіант - це зробити повністю окремий тракт для SSB Другий варіант більш феншуйний, бо на його вході стоїть вузький фільтр, який відріже сусідні станції і вони не попадуть далі у тракт ППЧ. Перший варіант більш економний по деталям але буде головна біль з комутацією АРП з режиму АМ на SSB -вони по різному працюють. З іншого боку АМ-фільтр має смугу 9-10кГц - це не так вже й фатально. Тільки якщо у вас сусід с куерпі на парі рогатих, а так не буде ніякої різниці.
-
UR5FFR
- Повідомлень: 1393
- З нами з: Пон вересня 12, 2022 4:04 pm
- Has thanked: 124 times
- Been thanked: 794 times
Re: Германій? Германій!
Є ще варіант для зовсім збоченців - зробити фазову схему придушення бокової для SSB 
Трохи покопав тему FM детекторів. Кажуть що наступна схема не потребує шумодавуДіоди 1N60 - це шотткі, але германій теж повинен непогано працювати.
Ось тут японець використовує його у багатьох конструкціях
http://web.archive.org/web/201801020914 ... /2trfm.htm
http://web.archive.org/web/201801170946 ... /144fm.htm
http://web.archive.org/web/201712140529 ... /50mfm.htm
http://web.archive.org/web/201712172346 ... damari.htm
VK2ZAY називає цю схему Foster-Seeley Discriminator http://www.vk2zay.net/article/119
Трохи покопав тему FM детекторів. Кажуть що наступна схема не потребує шумодавуДіоди 1N60 - це шотткі, але германій теж повинен непогано працювати.
Ось тут японець використовує його у багатьох конструкціях
http://web.archive.org/web/201801020914 ... /2trfm.htm
http://web.archive.org/web/201801170946 ... /144fm.htm
http://web.archive.org/web/201712140529 ... /50mfm.htm
http://web.archive.org/web/201712172346 ... damari.htm
VK2ZAY називає цю схему Foster-Seeley Discriminator http://www.vk2zay.net/article/119
-
oldPsyho
- Повідомлень: 634
- З нами з: П'ят жовтня 14, 2022 4:13 pm
- Звідки: KO40ig
- Позивний: UR5XOU
- Has thanked: 184 times
- Been thanked: 70 times
Re: Германій? Германій!
Пропоную зробити роздільні тракти SSB/AM/FM. Воно хоч і по деталям більше, але є свої плюси.
- Вкладення
-
- AM Detector
- Dynamic_AM_Detector.gif (16.28 Кіб) Переглянуто 15090 разів
-
- FM Detector
- FMDetector.gif (6.34 Кіб) Переглянуто 15090 разів
-
UR5FFR
- Повідомлень: 1393
- З нами з: Пон вересня 12, 2022 4:04 pm
- Has thanked: 124 times
- Been thanked: 794 times
Re: Германій? Германій!
Так, простіше налаштування та комутація. Якщо комусь непотрібно ЧМ то він просто не робить плату з ЧМ
А звідки цей детектор АМ з варікапом? Це десь з "радіо" але який номер-рік?
Ще трохи схем на поміркувати. На заході свого часу був дуже популярний Pulse-Counting FM detector. Ось декілька посилань на опис та реалізацію
http://www.vk2zay.net/article/250
https://www.cool386.com/armstrong_pcrx/ ... _pcrx.html
https://www.cool386.com/sspcrx/sspcrx.html
-
oldPsyho
- Повідомлень: 634
- З нами з: П'ят жовтня 14, 2022 4:13 pm
- Звідки: KO40ig
- Позивний: UR5XOU
- Has thanked: 184 times
- Been thanked: 70 times
Re: Германій? Германій!
AM детектор взяв звідси:UR5FFR писав: ↑Чет вересня 12, 2024 1:58 pmТак, простіше налаштування та комутація. Якщо комусь непотрібно ЧМ то він просто не робить плату з ЧМ
А звідки цей детектор АМ з варікапом? Це десь з "радіо" але який номер-рік?
Ще трохи схем на поміркувати. На заході свого часу був дуже популярний Pulse-Counting FM detector. Ось декілька посилань на опис та реалізацію
http://www.vk2zay.net/article/250
https://www.cool386.com/armstrong_pcrx/ ... _pcrx.html
https://www.cool386.com/sspcrx/sspcrx.html
-
UR5FFR
- Повідомлень: 1393
- З нами з: Пон вересня 12, 2022 4:04 pm
- Has thanked: 124 times
- Been thanked: 794 times
Re: Германій? Германій!
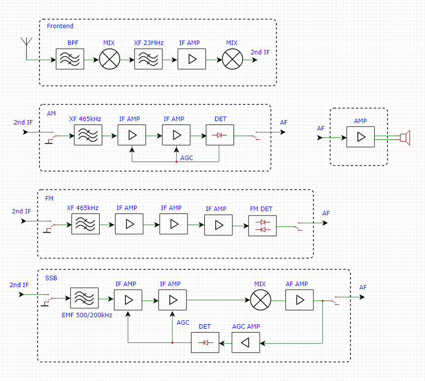
Отже якщо беремо концепт окремих трактів для кожної моди та модульну конструкцію то розбивка по платах буде виглядати якось такП'ять плат у повному варіанті. Це поки що без синтезу бо там є варіанти
-
oldPsyho
- Повідомлень: 634
- З нами з: П'ят жовтня 14, 2022 4:13 pm
- Звідки: KO40ig
- Позивний: UR5XOU
- Has thanked: 184 times
- Been thanked: 70 times
Re: Германій? Германій!
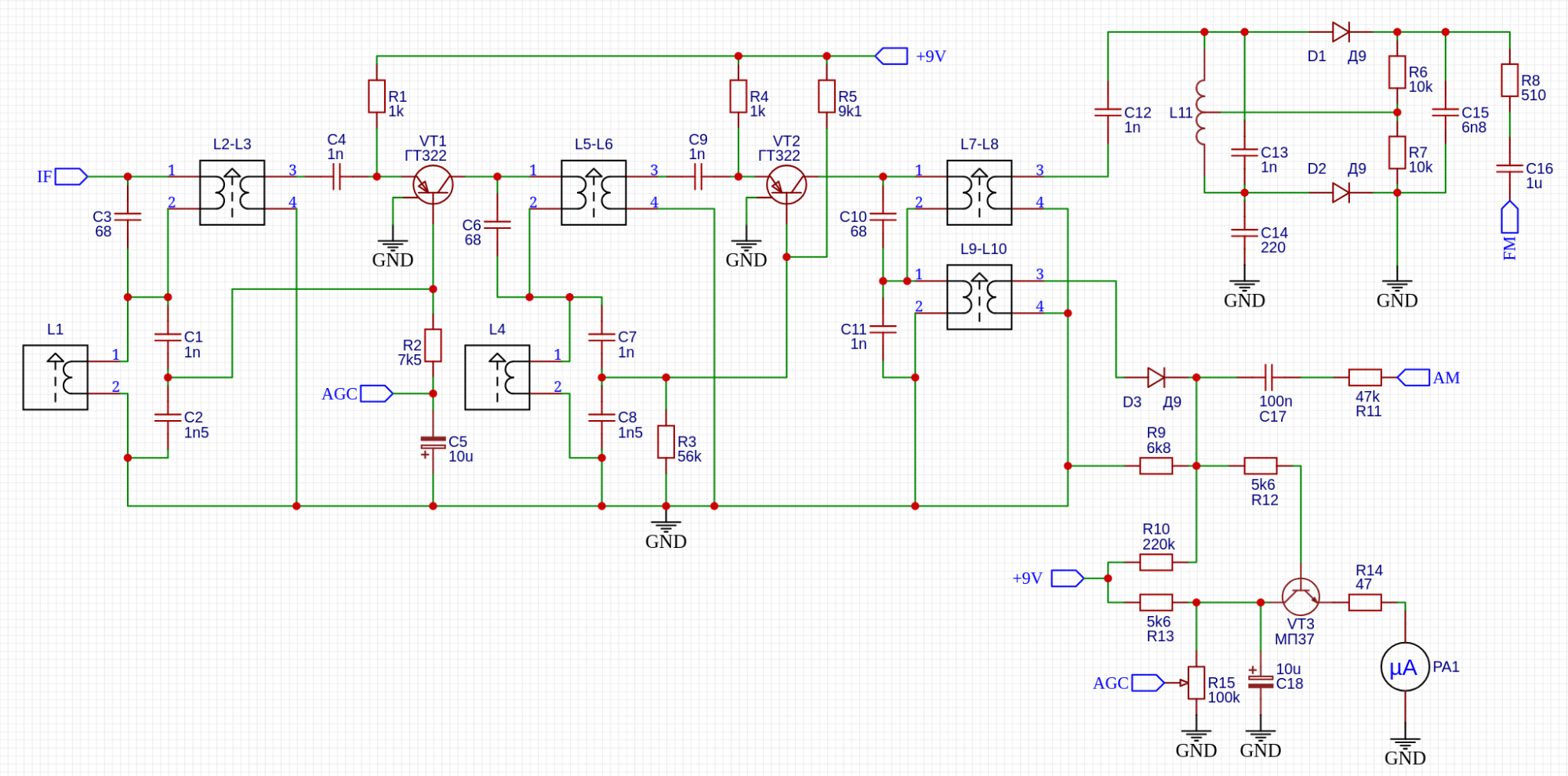
Варіант пч АМ/ЧМ, правда ланюцг АРП для ЧМ не допетрав як додати))
Замість ГТ322, я думаю можна легко поставити ГТ308/309
Замість ГТ322, я думаю можна легко поставити ГТ308/309