Високовольтні стабілізатори на мікросхемах серії LM78.

UR5VFT
Повідомлень: 561
З нами з: Вів січня 17, 2023 6:22 pm
Позивний: UR5VFT
Has thanked: 553 times
Been thanked: 112 times

Re: Високовольтні стабілізатори на мікросхемах серії LM78.

Повідомлення UR5VFT »

- так. можна і так. давно застосовують. але це не стабілізатор і з ГПД не застосуєш. 73!
 
Вкладення
740.JPG
gamebacker
Повідомлень: 9
З нами з: Чет лютого 06, 2025 12:44 am
Has thanked: 2 times

Re: Високовольтні стабілізатори на мікросхемах серії LM78.

Повідомлення gamebacker »

UR5VFT писав: Пон січня 13, 2025 1:58 am - Сьогодні друг попросив для лампового ГПД зробити два стаби на 200 і 150 вольт. Згадав схему застосування мекросхем серії LM78 у високовольтних стабілізаторах. Застосував на 24 вольти. Попереджаю. при такому включенні LM частково втрачає властивості захисту. наприклад, від кз..73!
 

 
Вітаю автора топіку та всіх форумчан!
Я новенький як на форумі, так й у темі лампового моделювання  :)

Якщо коротко, то маю дуже простий проект катодного повторювача для узгодження опорів між ЦАПом та підсилювачем на лампі 6н23п. Й маю складнощі як раз в темі стабілізації анодного живлення на 125В. Тобто, якщо зі стабілізацієй накального живлення ще можна знайти схеми стабілізації на 3.3В+3.3В, то схем для 125В так й не знайшов зрозумілих. Чи можете порадити якісь прості варіанти, але максимально чистого перетворення, тобто, мінімум шумів та спотворень, ну, ви розумієте :)? Буду дуже вдячний! 
UR5VFT
Повідомлень: 561
З нами з: Вів січня 17, 2023 6:22 pm
Позивний: UR5VFT
Has thanked: 553 times
Been thanked: 112 times

Re: Високовольтні стабілізатори на мікросхемах серії LM78.

Повідомлення UR5VFT »

- Покажіть схему. 23 не дуже підходить для кп. а поки почитайте
- https://zvukaudio.com/viewtopic.php?t=1185
 
oldPsyho
Повідомлень: 634
З нами з: П'ят жовтня 14, 2022 4:13 pm
Звідки: KO40ig
Позивний: UR5XOU
Has thanked: 184 times
Been thanked: 70 times

Re: Високовольтні стабілізатори на мікросхемах серії LM78.

Повідомлення oldPsyho »

UR5VFT писав: Чет лютого 06, 2025 11:23 am - Покажіть схему. 23 не дуже підходить для кп. а поки почитайте
- https://zvukaudio.com/viewtopic.php?t=1185
 

 
Вангую, що 6Н23П там як преамп, а вихід на парі мосфетів.
 
oldPsyho
Повідомлень: 634
З нами з: П'ят жовтня 14, 2022 4:13 pm
Звідки: KO40ig
Позивний: UR5XOU
Has thanked: 184 times
Been thanked: 70 times

Re: Високовольтні стабілізатори на мікросхемах серії LM78.

Повідомлення oldPsyho »

gamebacker писав: Чет лютого 06, 2025 1:00 am
UR5VFT писав: Пон січня 13, 2025 1:58 am - Сьогодні друг попросив для лампового ГПД зробити два стаби на 200 і 150 вольт. Згадав схему застосування мекросхем серії LM78 у високовольтних стабілізаторах. Застосував на 24 вольти. Попереджаю. при такому включенні LM частково втрачає властивості захисту. наприклад, від кз..73!
 


 
Вітаю автора топіку та всіх форумчан!
Я новенький як на форумі, так й у темі лампового моделювання  :)

Якщо коротко, то маю дуже простий проект катодного повторювача для узгодження опорів між ЦАПом та підсилювачем на лампі 6н23п. Й маю складнощі як раз в темі стабілізації анодного живлення на 125В. Тобто, якщо зі стабілізацієй накального живлення ще можна знайти схеми стабілізації на 3.3В+3.3В, то схем для 125В так й не знайшов зрозумілих. Чи можете порадити якісь прості варіанти, але максимально чистого перетворення, тобто, мінімум шумів та спотворень, ну, ви розумієте :)? Буду дуже вдячний! 

 
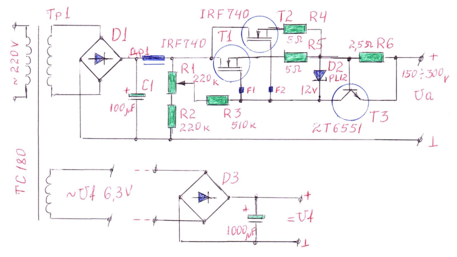
Беріть типовий стаб і ставте потрібні стабілітрони.

 
Вкладення
post-4670-0-61262100-1437347645.jpg
post-4670-0-61262100-1437347645.jpg (15.34 Кіб) Переглянуто 67263 разів
gamebacker
Повідомлень: 9
З нами з: Чет лютого 06, 2025 12:44 am
Has thanked: 2 times

Re: Високовольтні стабілізатори на мікросхемах серії LM78.

Повідомлення gamebacker »

UR5VFT писав: Чет лютого 06, 2025 11:23 am - Покажіть схему. 23 не дуже підходить для кп. а поки почитайте
- https://zvukaudio.com/viewtopic.php?t=1185
 

 
https://radiostorage.net/4830-katodnyj- ... e_vignette

Поки не зрозумів, як фото додавати...
Сенс у тому, що мені не потрібне підсилення, лише пропускання звукового сигналу через теплу лампу, так би мовити :) 
gamebacker
Повідомлень: 9
З нами з: Чет лютого 06, 2025 12:44 am
Has thanked: 2 times

Re: Високовольтні стабілізатори на мікросхемах серії LM78.

Повідомлення gamebacker »

 
Беріть типовий стаб і ставте потрібні стабілітрони.

 
 
Дякую за схему. Але я реально не шарю у розрахунках 😅 чи можна якось отримати готову схему з необхідними показниками? Не сприйміть за наглість, але не знаю, як та де ще питати. 
gamebacker
Повідомлень: 9
З нами з: Чет лютого 06, 2025 12:44 am
Has thanked: 2 times

Re: Високовольтні стабілізатори на мікросхемах серії LM78.

Повідомлення gamebacker »

 Вангую, що 6Н23П там як преамп, а вихід на парі мосфетів.
 
 
Потрібне лише проходження сигналу, підсилення не потрібне. 
oldPsyho
Повідомлень: 634
З нами з: П'ят жовтня 14, 2022 4:13 pm
Звідки: KO40ig
Позивний: UR5XOU
Has thanked: 184 times
Been thanked: 70 times

Re: Високовольтні стабілізатори на мікросхемах серії LM78.

Повідомлення oldPsyho »

gamebacker писав: Чет лютого 06, 2025 5:41 pm
 Вангую, що 6Н23П там як преамп, а вихід на парі мосфетів.
 
 
Потрібне лише проходження сигналу, підсилення не потрібне. 

 
Шукайте трансформатор ТАН (з вторичними обмотками на 28в) та робіть стаб, схему я кинув вище.
 
UR5VFT
Повідомлень: 561
З нами з: Вів січня 17, 2023 6:22 pm
Позивний: UR5VFT
Has thanked: 553 times
Been thanked: 112 times

Re: Високовольтні стабілізатори на мікросхемах серії LM78.

Повідомлення UR5VFT »

gamebacker писав: Чет лютого 06, 2025 5:40 pm
 
Беріть типовий стаб і ставте потрібні стабілітрони.

 
 
Дякую за схему. Але я реально не шарю у розрахунках 😅 чи можна якось отримати готову схему з необхідними показниками? Не сприйміть за наглість, але не знаю, як та де ще питати. 



 
 прошу..     але я б розглянув варіанти на потужних тріодах 6н6п або 6с19п або на популярних 6н8с або 6н1п
коротше які лампи є у вас трансформатор. ємності ітд         псл86  аналог 6ф3п 6ф5п..73!
 
 
 
Вкладення
Простой ламповый фильтр для ЦАП или СD.rar
(352.1 Кіб) Завантажено 881 раз
катодный повторитель Титова на 6Н23П.rar
(187.63 Кіб) Завантажено 918 разів
Відповісти