Та там гібридка буде як пів плати того трансивера))
Саморобні гібрідні мікросхеми
-
- Повідомлень: 1211
- З нами з: Пон вересня 12, 2022 1:04 pm
- Has thanked: 85 times
- Been thanked: 640 times
Re: Саморобні гібрідні мікросхеми
Десь у старих амеріканських журналах 50-60х років зустрічав рекламу лампового конструктора - шасі та купа різних модулів у вигляді невеликої плати з однією лампою розмірами десь 10*5см. З цих модулів можна було різні конструкції збирати. Так, габаритно але досить просто - нічого паяти не треба.
А якщо таке робити на нувісторах або мініатюрних лампах Б - то буде досить компактно.
-
- Повідомлень: 1211
- З нами з: Пон вересня 12, 2022 1:04 pm
- Has thanked: 85 times
- Been thanked: 640 times
Re: Саморобні гібрідні мікросхеми
Накидав на макетці декілька вузлів. Щось узяв з працюючого, щось нове зробив. Ось наприклад як виглядає простий SSB-приймач з одним перетворенням частоти.
У мене нічого зайвого. Лише компоненти які задають підсилення або сталу часу. Навіть перехідні ємності не завжди потрібні.
Складність кожної гібрідки досить невелика, це десь 10-15 компонентів. Ось перелік гібрідок на схемі з описом функціоналу та кількістю компонент (функціональна мнемоніка взята з радянських часів)
ПС2 - високорівневий змішувач (10)
УВ1 - підсилювач високої частоти (10)
УР1 - підсилювач проміжної частоти з регулюванням підсилення (13)
АТ2 - атенюатор керований напругою (10)
ДА1 - амплітудний детектор (11)
ПС3 - SSB-демодулятор (11)
УН2 - підсилювач потужності низької частоти (16)
Входи для подання гетеродинів орієнтовані на використання SI5351. Більшість модулів мають високоомні входи та низькоомні виходи, що спрощує узгодження каскадів та зменшує ризик збудження.
Приймач має досить серйозні параметри - ДД по інтермодуляції третього порядку не менше 90дб, глибина АРП - 60-70дб. АРП з двома сталими часу (швидка АРП). Тобто це не іграшка.
Пам'ятаєте скільки обвязки потрібно було для радянських мікросхем? Інколи це зводило нанівець усі переваги використання мікросхем.У мене нічого зайвого. Лише компоненти які задають підсилення або сталу часу. Навіть перехідні ємності не завжди потрібні.
Складність кожної гібрідки досить невелика, це десь 10-15 компонентів. Ось перелік гібрідок на схемі з описом функціоналу та кількістю компонент (функціональна мнемоніка взята з радянських часів)
ПС2 - високорівневий змішувач (10)
УВ1 - підсилювач високої частоти (10)
УР1 - підсилювач проміжної частоти з регулюванням підсилення (13)
АТ2 - атенюатор керований напругою (10)
ДА1 - амплітудний детектор (11)
ПС3 - SSB-демодулятор (11)
УН2 - підсилювач потужності низької частоти (16)
Входи для подання гетеродинів орієнтовані на використання SI5351. Більшість модулів мають високоомні входи та низькоомні виходи, що спрощує узгодження каскадів та зменшує ризик збудження.
Приймач має досить серйозні параметри - ДД по інтермодуляції третього порядку не менше 90дб, глибина АРП - 60-70дб. АРП з двома сталими часу (швидка АРП). Тобто це не іграшка.
-
- Повідомлень: 1211
- З нами з: Пон вересня 12, 2022 1:04 pm
- Has thanked: 85 times
- Been thanked: 640 times
Re: Саморобні гібрідні мікросхеми
Почав розводити плати. Виглядає якось так. Ось наприклад схема підсилювача ПЧ з можливістю регулювання підсилення
А ось модуль розмірами 20*14мм Якщо збирати з таких модулів фінальну схему то це теж має свої переваги - вертикальний формат дозволить робити досить щільну компоновку-
- Повідомлень: 587
- З нами з: П'ят жовтня 14, 2022 1:13 pm
- Звідки: KO40ig
- Позивний: UR5XOU
- Has thanked: 169 times
- Been thanked: 61 time
-
- Повідомлень: 1211
- З нами з: Пон вересня 12, 2022 1:04 pm
- Has thanked: 85 times
- Been thanked: 640 times
Re: Саморобні гібрідні мікросхеми
От ти докопався

-
- Повідомлень: 1211
- З нами з: Пон вересня 12, 2022 1:04 pm
- Has thanked: 85 times
- Been thanked: 640 times
Re: Саморобні гібрідні мікросхеми
Процес пішов
Розміри більшості "гібрідок" - 20*14мм. Деякі трохи більше, є й менші, але висота у всіх однакова - 14мм. Усі компоненти з однієї сторони плати. Зворотна сторона - суцільна земля та перемички, якщо потрібно.

-
- Повідомлень: 1211
- З нами з: Пон вересня 12, 2022 1:04 pm
- Has thanked: 85 times
- Been thanked: 640 times
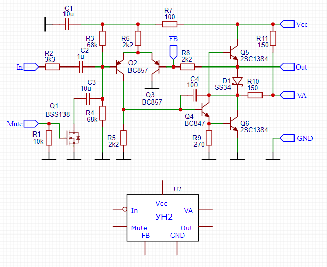
Re: Саморобні гібрідні мікросхеми
Мене завжди дратувало в LM386, TDA2822, TDA7052, LM4871 та інших те що вони зроблені начебто не для людей. То підсилення 40дб і менше його ніяк не зробити, то живлення 5в, mute якщо є то це рідкість. Усі ці недоліки врахував. Підсилювач простий як танк, працює в класі В, струм спокою 10-15мА, є mute та можливість задавати підсилення. Схема налаштування не потребує. На виході 1-2Вт в залежності від опору динаміка (4-8ом).
Між VA та Out ставимо конденсатор вольтодобавки. Але це не обов'язково. Підсилення - RC ланцюг з FB на землю. При 220ом+47мкф буде приблизно 21дб (11 разів).
Компаунд то може й буде але пізніше. Поки що усе відкрите щоб легше було перепаяти.