Розробка транзисторного підсилювача КВ діапазонів

UR5FFR
Повідомлень: 1320
З нами з: Пон вересня 12, 2022 4:04 pm
Has thanked: 110 times
Been thanked: 728 times

Re: Розробка транзисторного підсилювача КВ діапазонів

Повідомлення UR5FFR »

liqura писав: Нед січня 11, 2026 7:41 pm Так, планую використовувати їх в драйвері та вихідному каскаді.
Трансфлюктори достатньо лише у вихідному каскаді.

Але я вам ще раз пропоную передивитися схему. От якби у вас на виході стояв MRF9120 з я кого б ви знімали 100Вт - то тут логічно ставити перед ним двотактний каскад, бо йому потрібно десь 5Вт для розкачки. Але пара RD15 потребує приблизно 0,5Вт. В мене у якості драйвера використовується RD15 у класі А з струмом спокою 100мА. при живленні 15В підведена потужність становить 15*0,1=1,5Вт. ККД підсилювача у класі А приблизно 25-30%. тому 0,5Вт - це максимум що можна отримати з мого драйвера. Чому я кажу що більше не потрібно? Тому що підіймав струм спокою - це не впливало на максимальну вихідну потужність. тобто обмеження у драйвері не відбувається.
Якщо вам так подобається двотактні каскади - то друга ступень тут зайва. Пара RD01 легко та с запасом розкачає вихідний каскад. Треба буде лише підібрати правильне співвідношення витків у трансформаторах.
liqura писав: Нед січня 11, 2026 7:41 pm Замовив на Аліекспресс.  Дякую за схеми в такому вигляді. Але яким чином викласти файли лайоут, не знаю. Викласти в вигляді ПДФ - там видно далеко не все, хотілось би лайоут...
Робить zip-архів та атачте його
liqura
Повідомлень: 57
З нами з: Чет вересня 12, 2024 3:12 pm
Звідки: Ненька Україна
Позивний: UW5EJK
Has thanked: 30 times
Been thanked: 9 times

Re: Розробка транзисторного підсилювача КВ діапазонів

Повідомлення liqura »

Ось такий вигляд мають мої "художества".
КТ805 елемент термостабілізації, розташовується безпосередньо біля транзисторів.
Вкладення
Варіант 1.7z
(55.64 Кіб) Завантажено 31 раз
liqura
Повідомлень: 57
З нами з: Чет вересня 12, 2024 3:12 pm
Звідки: Ненька Україна
Позивний: UW5EJK
Has thanked: 30 times
Been thanked: 9 times

Re: Розробка транзисторного підсилювача КВ діапазонів

Повідомлення liqura »

UR5FFR писав: Нед січня 11, 2026 7:55 pm
=0.95emПара RD01 легко та с запасом розкачає вихідний каскад. Треба буде лише підібрати правильне співвідношення витків у трансформаторах.
 
Скоріш за все, я потім так і зроблю. Конструктивно це три незалежних каскади, послідовно один за  іншим. Наче модулі. А зараз хочу переділити підсилення між каскадами таким чином, щоб мінімізувати імд. Можливе введу ще аттенюатор між каскадами...
 
UR5FFR
Повідомлень: 1320
З нами з: Пон вересня 12, 2022 4:04 pm
Has thanked: 110 times
Been thanked: 728 times

Re: Розробка транзисторного підсилювача КВ діапазонів

Повідомлення UR5FFR »

liqura писав: Нед січня 11, 2026 8:28 pmА зараз хочу переділити підсилення між каскадами таким чином, щоб мінімізувати імд. Можливе введу ще аттенюатор між каскадами...
Це не допоможе. Є лише один шлях мінімізації імд - переводити каскади у клас А.

 
BL68
Повідомлень: 57
З нами з: Вів квітня 22, 2025 3:25 pm
Позивний: UR7INU
Has thanked: 3 times
Been thanked: 26 times

Re: Розробка транзисторного підсилювача КВ діапазонів

Повідомлення BL68 »

UR5FFR писав: Нед січня 11, 2026 6:55 pmУ RD15 досить великий внутрішній опір та мала максимальна робоча напруга. 15-20Вт з пари - це майже максимум, більше - це вже режим роботи з низькою надійністю. Крім того у вас усі каскади працюють у класі В. Це не зовсім гарно для рівня IMD.
По схемі - вихідний трансформатор з таким співвідношенням витків не дасть необхідної потужності. Треба 1+1/4 або 0,5+0,5/2. Потрібен трансфлюктор.


 
По-перше, робота всеж таки в класі "АВ", бо є начальне зміщення. По-друге ви правильно вибрали трансформатор 0,5+0,5/2. Використовуйте 43-й матеріал для трансформатора. Якщо не буде вихідної потужності 15Вт, тоді вже спробуте 1+1/4. Але може бути завелика паразитна індуктивність, що потягне за собою збілшення ємності компенсуючого конденсатора.
 
 
UR5FFR
Повідомлень: 1320
З нами з: Пон вересня 12, 2022 4:04 pm
Has thanked: 110 times
Been thanked: 728 times

Re: Розробка транзисторного підсилювача КВ діапазонів

Повідомлення UR5FFR »

По схемам теж є питання. Ось типові помилки
Screenshot_2026_01_11-1.jpg
R10R11 ставимо в затворах. Вони разом з вхідною ємністю мосфета утворюють ФНЧ, який запобігає самозбудженню на високих частотах. Бусинки ставити зазвичай непотрібно.
R8R9 так як вони намальовані будуть закорочувати напругу зміщення на землю. А вони повинні формувати активний опір для попереднього каскаду. Тому викидаємо їх та ставимо один резистор паралельно обмотці Тр1. Чому? Тому що вхідний опір мосфету суто ємністний.
Для того щоб була максимально плоска АЧХ опір вибираємо таким чином щоб вихідна ємність попереднього каскаду з ним (після трансформаціїї Тр1) утворювала ФНЧ з частотою зрізу десь 40МГц
 
liqura
Повідомлень: 57
З нами з: Чет вересня 12, 2024 3:12 pm
Звідки: Ненька Україна
Позивний: UW5EJK
Has thanked: 30 times
Been thanked: 9 times

Re: Розробка транзисторного підсилювача КВ діапазонів

Повідомлення liqura »

Дякую за критичні зауваження. Цього я і потребував. R8 та  R9 на цій схемі, це не резистори навантаження, а для перестороги: при обриві в резисторах регулювання зміщення R4 та  R5, щоб не повигорали транзистори. Їх величина має бути досить великою. А відсутність резистора навантаження на вторинній обмотці Тр1, це дуже важливо. Але як вирахувати його величину не знаю. Бусинки з'явились на схемах, бо мав досвід з підсилювачем на IRF510 від UT3MK. Там без них було збудження. Тому ввів про всяк випадок, для страховки.
 
 
BL68
Повідомлень: 57
З нами з: Вів квітня 22, 2025 3:25 pm
Позивний: UR7INU
Has thanked: 3 times
Been thanked: 26 times

Re: Розробка транзисторного підсилювача КВ діапазонів

Повідомлення BL68 »

Якщо хочете захистити затвори транзисторів, то поставте стабілітрони 7,5-8,2В прямо з затворів на "землю". Я їх ставлю у всі підсилювачі на LDMOS/MOSFET при потужності більше 50Вт. В робочому режимі вони ніяк не впливають на характеристики підсилювача, бо їх ємність значно меньша ніж ємність затвора.
UR5FFR
Повідомлень: 1320
З нами з: Пон вересня 12, 2022 4:04 pm
Has thanked: 110 times
Been thanked: 728 times

Re: Розробка транзисторного підсилювача КВ діапазонів

Повідомлення UR5FFR »

liqura писав: Пон січня 12, 2026 9:28 amА відсутність резистора навантаження на вторинній обмотці Тр1, це дуже важливо. Але як вирахувати його величину не знаю.
То я ж вам писав як. Перераховуєте цей опір через трансформацію опорів Тр1 в те що бачать транзистор(и) попереднього каскаду. Далі берете вихідну ємність з даташиту (якщо двотакт то множите її на два). Далі по формулі рахуєте частоту зрізу по рівню 3дб F=1/(2*pi*R*C). Щоб не було завалів на 30МГц ця частота повинна бути більша ніж 35МГц.

Чим більше опір навантаження - тим більший коефіцієнт підсилення. Але вужче смуга. тому його треба брати максимально великим але таким щоб не було завалу на 30МГц.

 
 
UR5FFR
Повідомлень: 1320
З нами з: Пон вересня 12, 2022 4:04 pm
Has thanked: 110 times
Been thanked: 728 times

Re: Розробка транзисторного підсилювача КВ діапазонів

Повідомлення UR5FFR »

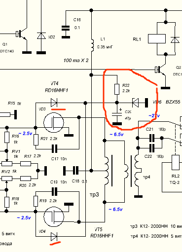
BL68 писав: Пон січня 12, 2026 1:00 pm Якщо хочете захистити затвори транзисторів, то поставте стабілітрони 7,5-8,2В прямо з затворів на "землю". Я їх ставлю у всі підсилювачі на LDMOS/MOSFET при потужності більше 50Вт. В робочому режимі вони ніяк не впливають на характеристики підсилювача, бо їх ємність значно меньша ніж ємність затвора.
Це може ще якось працювати з потужними транзисторами де ємність затвору може сягати сотень пф, але для RD15RD16 це не зовсім гарне рішення бо у них ємність затвору десь 50-70пф. Правильно робити схему як у SW зроблено - стабілітрон підключено через діоди.
Ще не забувайте що ємність стабілітрону залежить від напруги. Їх ще замість варикапів використовували колись. А це буде створювати нелінійні спотворення.
Screenshot_2026_01_12-1.png
Screenshot_2026_01_12-1.png (28.02 Кіб) Переглянуто 3772 разів
 
Відповісти