Германій? Германій!
-
oldPsyho
- Повідомлень: 634
- З нами з: П'ят жовтня 14, 2022 4:13 pm
- Звідки: KO40ig
- Позивний: UR5XOU
- Has thanked: 184 times
- Been thanked: 70 times
Re: Германій? Германій!
R16 - 1k, R14 - 6k8. Ними підганяв напругу в середній точці в -6в, С8 пробував різної ємності. Зараз поставив 470мкф. Картина та ж. Є сходинка на синусі, а якщо збільшити рівень сигналу, ще й починає низ обрізати.
-
UR5FFR
- Повідомлень: 1389
- З нами з: Пон вересня 12, 2022 4:04 pm
- Has thanked: 123 times
- Been thanked: 784 times
Re: Германій? Германій!
Не зовсім розумію як прибрати R14. Треба не прибирати його а підвищити струм спокою. До речі ти його вимірював? Щось не бачу. Треба поставити більший опір R15 або поставити два діоди замість одного
-
UR5FFR
- Повідомлень: 1389
- З нами з: Пон вересня 12, 2022 4:04 pm
- Has thanked: 123 times
- Been thanked: 784 times
Re: Германій? Германій!
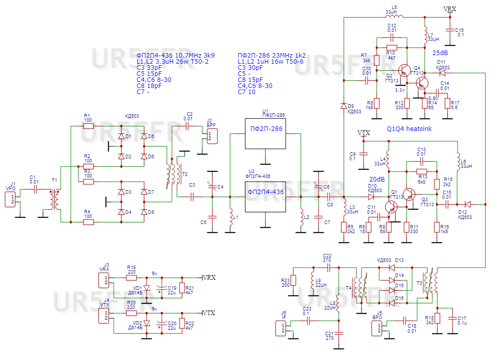
Навів марафет по фронтенду та почав збирати. Остаточна схема
Узгодження розраховано за допомогою таблиць https://www.ur5ffr.com/viewtopic.php?p=1846#p1846 (сторінка C-match)
Відкрив доступ до проекту. Кому потрібно для ЛУТ - робимо експорт в pdf top layer, board layer та multi-layer. Не забуваємо ставити mirror
https://oshwlab.com/ban.relayer/gefest-frontend
Відкрив доступ до проекту. Кому потрібно для ЛУТ - робимо експорт в pdf top layer, board layer та multi-layer. Не забуваємо ставити mirror
https://oshwlab.com/ban.relayer/gefest-frontend
-
UR5FFR
- Повідомлень: 1389
- З нами з: Пон вересня 12, 2022 4:04 pm
- Has thanked: 123 times
- Been thanked: 784 times
Re: Германій? Германій!
R19R20 треба ставити 120ом (в EasyEDA поправив). Це для живлення від 12в до 15в. Потужність цих резисторів якщо живлення 15в то 0,25Вт.
Якщо живлення 12в - то вистачить 100ом на 0,125Вт.
Струм споживання десь 20мА (підсилювач 12мА та комутація 8мА). Замість Д814Б можна поставити будь які стабілітрони на 9в. Наприклад імпортні 1N4739A.
Добавив посилання у перше повідомлення теми - там буде щось типу індексу бо сторінок вже багато, а буде ще більше
Якщо живлення 12в - то вистачить 100ом на 0,125Вт.
Струм споживання десь 20мА (підсилювач 12мА та комутація 8мА). Замість Д814Б можна поставити будь які стабілітрони на 9в. Наприклад імпортні 1N4739A.
Добавив посилання у перше повідомлення теми - там буде щось типу індексу бо сторінок вже багато, а буде ще більше
-
UR5FFR
- Повідомлень: 1389
- З нами з: Пон вересня 12, 2022 4:04 pm
- Has thanked: 123 times
- Been thanked: 784 times
Re: Германій? Германій!
Стосовно трансформаторів. Мотаємо скруткою ось такДанні по кількості витків T1,T2,T3,T4 K10x6x4 2000HM (Al=600) T1 4w, T2 12w, T3 7w, T4 15w. Також додав у схему в EasyEDA
Проект отримав назву GeFest. Фронтенд у зборіДля більшої аутентичності котушки можна намотати на кільцях 30ВН-50ВН але в мене помер вимірювач індуктивності, тому мотав на амідоні.
PS Щось дуже мало активності. Хлопці, модульна структура дозволяє робити багато варіантів плат. Не обов'язково вони усі повинні бути супер-пупер наворочені та працювати на передачу - вони можуть бути сугубо RX. Не треба сидіти та ждати коли я все за вас зроблю - в мене не вистачає часу бо дуже багато роботи від якої залежить життя наших хлопців
Проект отримав назву GeFest. Фронтенд у зборіДля більшої аутентичності котушки можна намотати на кільцях 30ВН-50ВН але в мене помер вимірювач індуктивності, тому мотав на амідоні.
PS Щось дуже мало активності. Хлопці, модульна структура дозволяє робити багато варіантів плат. Не обов'язково вони усі повинні бути супер-пупер наворочені та працювати на передачу - вони можуть бути сугубо RX. Не треба сидіти та ждати коли я все за вас зроблю - в мене не вистачає часу бо дуже багато роботи від якої залежить життя наших хлопців
-
oldPsyho
- Повідомлень: 634
- З нами з: П'ят жовтня 14, 2022 4:13 pm
- Звідки: KO40ig
- Позивний: UR5XOU
- Has thanked: 184 times
- Been thanked: 70 times
Re: Германій? Германій!
Забульбенив на макетці ПНЧ з тонкомпенсованим регулятором гучності. В перший каскад треба ставити транзистор з трохи більшою бетою.
Струм спокою 4.5мА.
Струм спокою 4.5мА.