Шанувальники лампових конструкцій.

oldPsyho
Повідомлень: 637
З нами з: П'ят жовтня 14, 2022 4:13 pm
Звідки: KO40ig
Позивний: UR5XOU
Has thanked: 187 times
Been thanked: 70 times

Re: Шанувальники лампових конструкцій.

Повідомлення oldPsyho »

А навіщо ускладнювати? Намагання покращити параметри займе багато часу, та й ускладнять всю конструкцію дуже сильно. Весь цимес якраз у простоті. Бо будувати монстра на кшталт UW3DI/Рубін сенсу немає. На рахунок пч... Можна ж і не задирати частоту до 9 мгц. Думаю тут 5-5.5 мгц вистачить.
UR5FFR
Повідомлень: 1446
З нами з: Пон вересня 12, 2022 4:04 pm
Has thanked: 131 time
Been thanked: 844 times

Re: Шанувальники лампових конструкцій.

Повідомлення UR5FFR »

oldPsyho писав: Пон листопада 14, 2022 10:19 pm А навіщо ускладнювати? Намагання покращити параметри займе багато часу, та й ускладнять всю конструкцію дуже сильно. Весь цимес якраз у простоті. Бо будувати монстра на кшталт UW3DI/Рубін сенсу немає. На рахунок пч... Можна ж і не задирати частоту до 9 мгц. Думаю тут 5-5.5 мгц вистачить.
Ну "дешева рибка та погана юшка" :) Я тут прикинув тільки супер десь 5 ламп треба якщо добре робити. На передачу ще десь штуки 4. Якщо частину тракту на передачу робити не на лампах то можна скоротити до 2. При цьому гетеродини не лампові - усі частоти беруться з синтезатору.

 
oldPsyho
Повідомлень: 637
З нами з: П'ят жовтня 14, 2022 4:13 pm
Звідки: KO40ig
Позивний: UR5XOU
Has thanked: 187 times
Been thanked: 70 times

Re: Шанувальники лампових конструкцій.

Повідомлення oldPsyho »

UR5FFR писав: Вів листопада 15, 2022 8:35 am
oldPsyho писав: Пон листопада 14, 2022 10:19 pm А навіщо ускладнювати? Намагання покращити параметри займе багато часу, та й ускладнять всю конструкцію дуже сильно. Весь цимес якраз у простоті. Бо будувати монстра на кшталт UW3DI/Рубін сенсу немає. На рахунок пч... Можна ж і не задирати частоту до 9 мгц. Думаю тут 5-5.5 мгц вистачить.

 
Ну "дешева рибка та погана юшка" :) Я тут прикинув тільки супер десь 5 ламп треба якщо добре робити. На передачу ще десь штуки 4. Якщо частину тракту на передачу робити не на лампах то можна скоротити до 2. При цьому гетеродини не лампові - усі частоти беруться з синтезатору.

 

 
Гм, а що, від простих конструкцій треба чекати параметрів на рівні SW/ICOM/etc. ?
 
Віталій
Повідомлень: 7
З нами з: Сер жовтня 19, 2022 9:23 pm
Позивний: UR4UBQ
Has thanked: 1 time
Been thanked: 1 time

Re: Шанувальники лампових конструкцій.

Повідомлення Віталій »

Дякую! Не пам*ятаю чи перша конструкція була в металі, макет був, а от друга нагадує трансивер UA3RR  Чуканова, мабуть теж це іноземний оригінал, так як було і *Ангор*ом Горощені, там перша схема була німецького аматора.
Написав відповідь а тут вже три сторінки)). Браузер тільки першу запам*ятав, бо я давно вже не заходив сюди.
 
Юрий
Повідомлень: 72
З нами з: Нед листопада 13, 2022 8:03 pm
Been thanked: 8 times

Re: Шанувальники лампових конструкцій.

Повідомлення Юрий »

Можно немного проще - по структуре как Радио - 76.
Юрий
Повідомлень: 72
З нами з: Нед листопада 13, 2022 8:03 pm
Been thanked: 8 times

Re: Шанувальники лампових конструкцій.

Повідомлення Юрий »

Ще схема.
 
 
Вкладення
7058337 (1).png
oldPsyho
Повідомлень: 637
З нами з: П'ят жовтня 14, 2022 4:13 pm
Звідки: KO40ig
Позивний: UR5XOU
Has thanked: 187 times
Been thanked: 70 times

Re: Шанувальники лампових конструкцій.

Повідомлення oldPsyho »

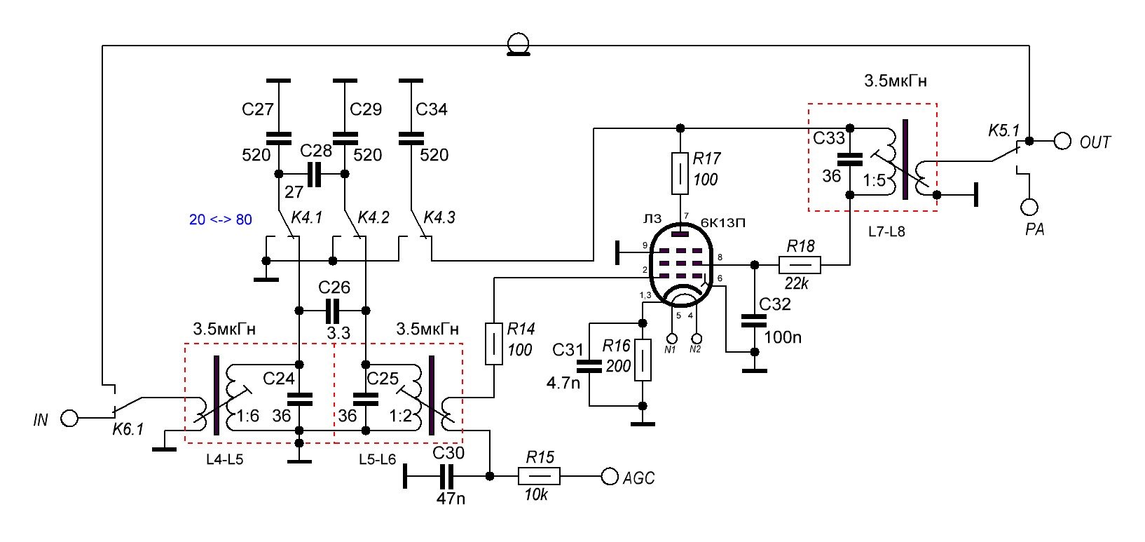
Ось мені цікаво, як можна змінити включення AGC не через L6, а відразу на сітку?
 
Вкладення
11q-1.JPG
Юрий
Повідомлень: 72
З нами з: Нед листопада 13, 2022 8:03 pm
Been thanked: 8 times

Re: Шанувальники лампових конструкцій.

Повідомлення Юрий »

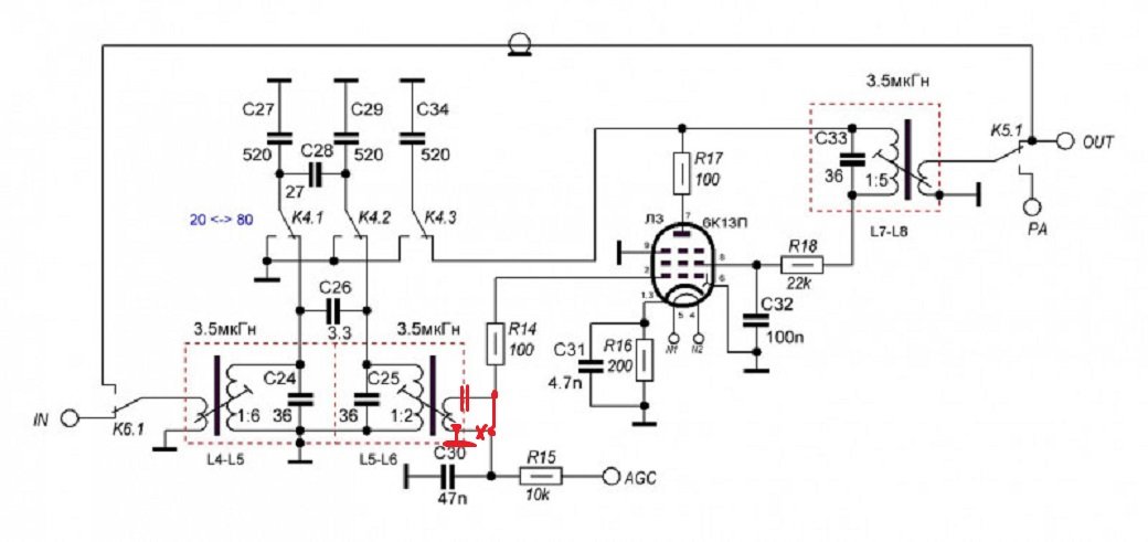
Ось так.
Вкладення
11q-1.JPG
UR5FFR
Повідомлень: 1446
З нами з: Пон вересня 12, 2022 4:04 pm
Has thanked: 131 time
Been thanked: 844 times

Re: Шанувальники лампових конструкцій.

Повідомлення UR5FFR »

Юрий писав: П'ят листопада 18, 2022 12:48 pmОсь так.
Ні, так не буде працювати. Лівий кінець R15 до сітки. До неї ж C30+L14+котушка зв'язку на землю. Якщо незрозуміло - можу намалювати але пізніше - нема світла.
 
Юрий
Повідомлень: 72
З нами з: Нед листопада 13, 2022 8:03 pm
Been thanked: 8 times

Re: Шанувальники лампових конструкцій.

Повідомлення Юрий »

С30 треба пенести на правий край R15 та видалитиR14 , котушку звязку на корпус та до сiтки через емнiсть 100 пф
 
Відповісти