Будуємо ламповий супер

UR5FFR
Повідомлень: 1283
З нами з: Пон вересня 12, 2022 4:04 pm
Has thanked: 104 times
Been thanked: 677 times

Re: Будуємо ламповий супер

Повідомлення UR5FFR »

Юрий писав: П'ят листопада 25, 2022 9:38 pm https://voron.ua/uk/catalog/030675--kon ... v_y5v_p5mmА такі конденсатори не підходять?
 
 
На різних форумах читав що високовольтна китайська "голуба глина" на ВЧ не працює
 
oldPsyho
Повідомлень: 619
З нами з: П'ят жовтня 14, 2022 4:13 pm
Звідки: KO40ig
Позивний: UR5XOU
Has thanked: 174 times
Been thanked: 67 times

Re: Будуємо ламповий супер

Повідомлення oldPsyho »

теж читав, але це були балачки про підсилувачі потужності. Де ця синя глина горіла, бо не вистачало квар.
UR5FFR
Повідомлень: 1283
З нами з: Пон вересня 12, 2022 4:04 pm
Has thanked: 104 times
Been thanked: 677 times

Re: Будуємо ламповий супер

Повідомлення UR5FFR »

Усе одно "стрьомно" ставити - хтозна що вилізе. Вони ж для роботи на ВЧ не призначені.
От якщо би хтось написав що має опит використовування таких конденсаторів - то можна було б купувати.
PS пошукав в Радіомаге - є ось такий варіант 47nF 500V Z5V але 63грн/10шт - смд з алі дешевше виходять
 
UR5FFR
Повідомлень: 1283
З нами з: Пон вересня 12, 2022 4:04 pm
Has thanked: 104 times
Been thanked: 677 times

Re: Будуємо ламповий супер

Повідомлення UR5FFR »

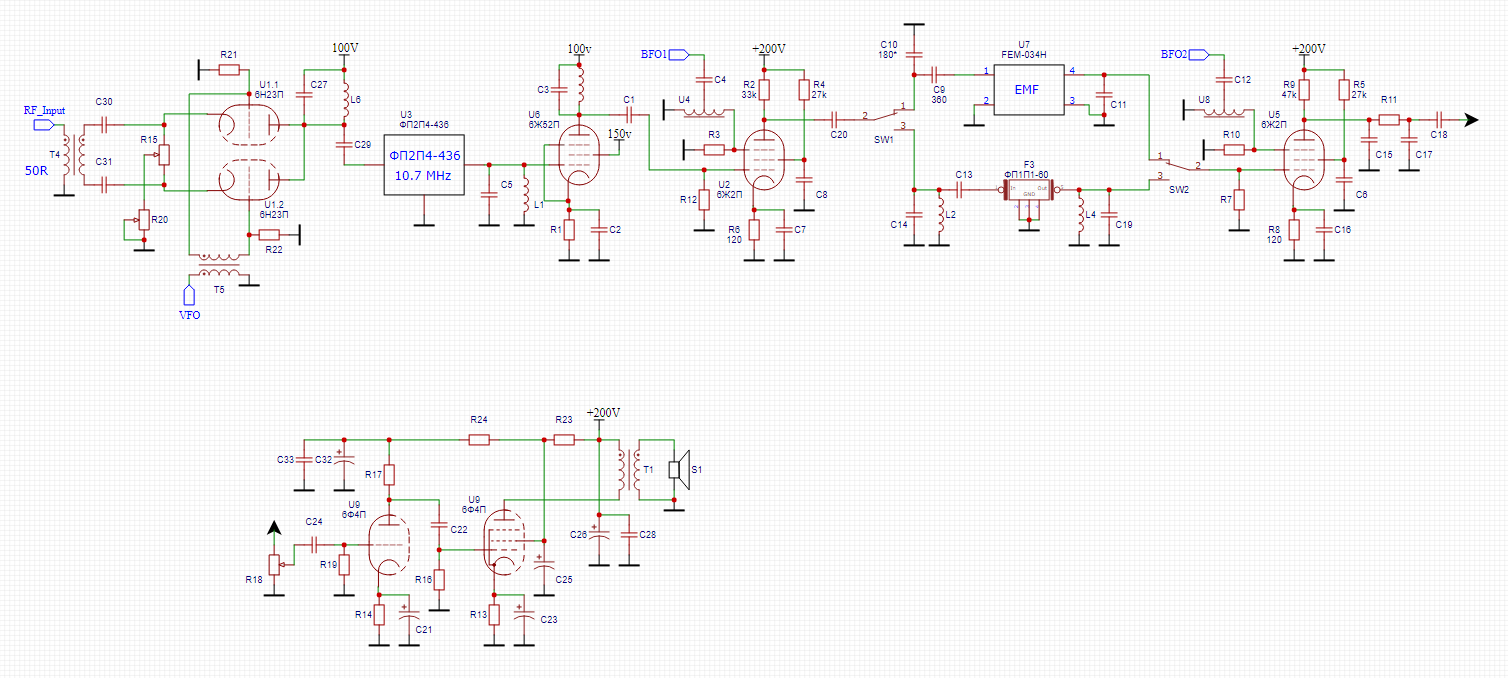
Намалював схему поки що без АРУ (додам пізніше)
valve_super_v01.png
Вхід низькоомний. Будуть використані 50тиомні ДПФ з перекриттям 2-30МГц. Також у блоці ДПФ буде атенюатор та ПВЧ.
У першому каскаді ППЧ - 6Ж52П бо вона має низькі шуми та велику крутізну. Другий та третій змішувачі на 6Ж2П. Третій змішувач працює також як детектор АМ коли нема сигналу BFO2. Загалом 5 ламп
 
Юрий
Повідомлень: 64
З нами з: Нед листопада 13, 2022 8:03 pm
Been thanked: 6 times

Re: Будуємо ламповий супер

Повідомлення Юрий »

А на підсилювач ПЧ на 500 кгц 6к13п не каще буде? А бо 6ж2п с ару по третій сітці десь в журналі Радіо була статя?
 
Юрий
Повідомлень: 64
З нами з: Нед листопада 13, 2022 8:03 pm
Been thanked: 6 times

Re: Будуємо ламповий супер

Повідомлення Юрий »

Коли створював свій ламповий UW3DI для блокуючих емностей використовував радянськи емності КТ6800пф. Все працювало добре.Подивіться старі плати лампових приймачив та телевізорів. Там КТ роками працювали.
UR5FFR
Повідомлень: 1283
З нами з: Пон вересня 12, 2022 4:04 pm
Has thanked: 104 times
Been thanked: 677 times

Re: Будуємо ламповий супер

Повідомлення UR5FFR »

Юрий писав: Нед листопада 27, 2022 12:44 pm Коли створював свій ламповий UW3DI для блокуючих емностей використовував радянськи емності КТ6800пф. Все працювало добре.Подивіться старі плати лампових приймачив та телевізорів. Там КТ роками працювали.
Нема в мене старих плат лампових телевізорів :) Нема де узяти ці КТ.
Може для блокуючих ємностей К15-5 підійдуть?
Юрий писав: Нед листопада 27, 2022 12:37 pm А на підсилювач ПЧ на 500 кгц 6к13п не каще буде? А бо 6ж2п с ару по третій сітці десь в журналі Радіо була статя?
Так, я знаю про схеми АРУ у каскадах на 6Ж2П та 6К13П по третій сітці. Але я планую зробити АРУ принципово інакше. Трохи пізніше буде.
 
 
oldPsyho
Повідомлень: 619
З нами з: П'ят жовтня 14, 2022 4:13 pm
Звідки: KO40ig
Позивний: UR5XOU
Has thanked: 174 times
Been thanked: 67 times

Re: Будуємо ламповий супер

Повідомлення oldPsyho »

UR5FFR писав: Нед листопада 27, 2022 12:43 am Намалював схему поки що без АРУ (додам пізніше)valve_super_v01.png
Вхід низькоомний. Будуть використані 50тиомні ДПФ з перекриттям 2-30МГц. Також у блоці ДПФ буде атенюатор та ПВЧ.
У першому каскаді ППЧ - 6Ж52П бо вона має низькі шуми та велику крутізну. Другий та третій змішувачі на 6Ж2П. Третій змішувач працює також як детектор АМ коли нема сигналу BFO2. Загалом 5 ламп
 


 
Я сподіваюся, U4/U8 буде не як у Ангора? 5400+600 витків
 
Юрий
Повідомлень: 64
З нами з: Нед листопада 13, 2022 8:03 pm
Been thanked: 6 times

Re: Будуємо ламповий супер

Повідомлення Юрий »

https://ur8lv.com/1621769721    Ось тут є.Тільки 160 вольт.
UR5FFR
Повідомлень: 1283
З нами з: Пон вересня 12, 2022 4:04 pm
Has thanked: 104 times
Been thanked: 677 times

Re: Будуємо ламповий супер

Повідомлення UR5FFR »

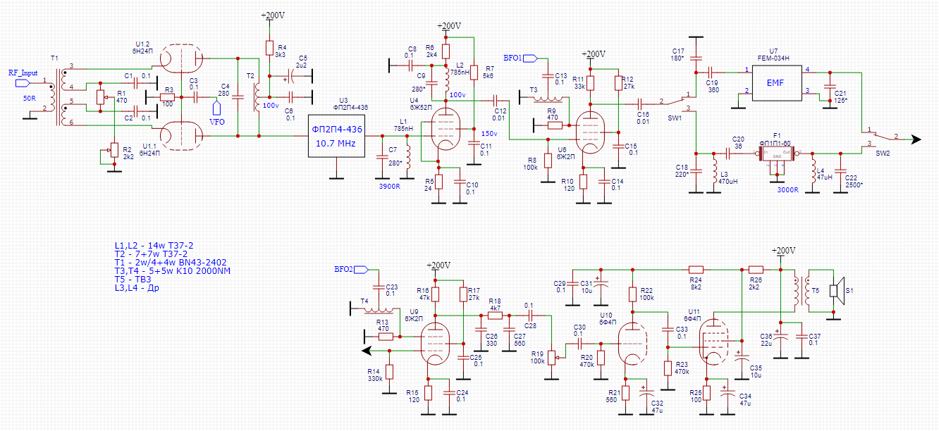
Йдемо далі. Перший змішувач переробив - при такому варіанті напруга гетеродина не попадає ні на вхід ні на вихід змішувача, що принципово для досяжності максимального динамічного діапазону. Проставив номінали, провів розрахунок контурів та узгодження фільтрів. АРУ ще не малював - шкарпетками не кидаємося :) В принципі можна починати збирати. Якщо буде світло :)
valve_super_v02.png
 
Відповісти