Ламповий TRX без комутації гетеродинів

oldPsyho
Повідомлень: 634
З нами з: П'ят жовтня 14, 2022 4:13 pm
Звідки: KO40ig
Позивний: UR5XOU
Has thanked: 184 times
Been thanked: 70 times

Re: Ламповий TRX без комутації гетеродинів

Повідомлення oldPsyho »

Трохи виправленний варіант
Вкладення
Screenshot 2023-06-17 at 10-57-03 EasyEDA (стандарт) — простой и мощный инструмент для проектирования электронных схем.png
Ut5lp
Повідомлень: 119
З нами з: Суб вересня 17, 2022 3:34 pm
Позивний: UT5LP
Has thanked: 11 times
Been thanked: 32 times

Re: Ламповий TRX без комутації гетеродинів

Повідомлення Ut5lp »

Діплексер знов не там...Він має бути між відводом ТР1 і катодом першого тріоду(у Вас вихід міксера шунтується С4).
Як що діоди сучасні,тоді 1N5711.
У детекторі не слід подавати АРП на пентодну сітку.Тільки ОГ.
Бігунок RР1 не на корпус,а на анодне.
Краще вказати Z КФ-у.Так легше орієнтуватись в узгодженні.
Паралельно ТР3 конденсатор 4Н7 екранну сітку треба блокувати електролітом хоча б 10 мкФ
В катоді детектора,теж не завадить електроліт.
 
 
 
 
oldPsyho
Повідомлень: 634
З нами з: П'ят жовтня 14, 2022 4:13 pm
Звідки: KO40ig
Позивний: UR5XOU
Has thanked: 184 times
Been thanked: 70 times

Re: Ламповий TRX без комутації гетеродинів

Повідомлення oldPsyho »

Вроді все))
Вкладення
Screenshot 2023-06-17 at 14-28-54 EasyEDA (стандарт) — простой и мощный инструмент для проектирования электронных схем.png
Ut5lp
Повідомлень: 119
З нами з: Суб вересня 17, 2022 3:34 pm
Позивний: UT5LP
Has thanked: 11 times
Been thanked: 32 times

Re: Ламповий TRX без комутації гетеродинів

Повідомлення Ut5lp »

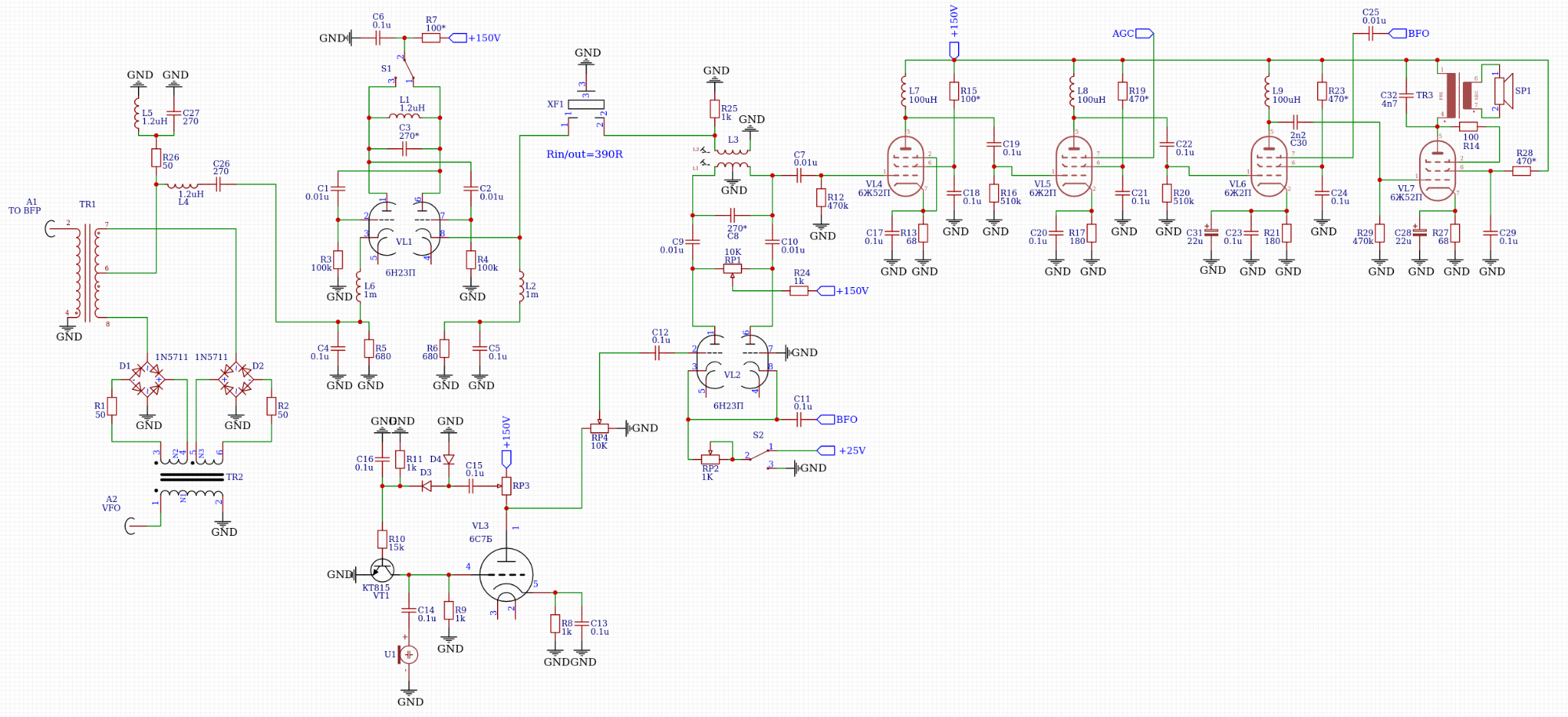
oldPsyho писав: Суб червня 17, 2023 2:30 pm Вроді все))


 
Ні.
L4,C26,R26,L5,C27, мають бути між 6 піном ТР1 і 3 піном 23-ї   С4 викинуть.
Тепер про ППЧ.На перший погляд все нормально,але враховуючи схему детектора насувається небеспека
наводки 50 ГЦ на каскади ПЧ.Для 50 Гц усі чотири пентоди (та ще й 52-і )так її розгонять,що і возбуд по НЧ появиться.В анодах ППЧ мають бути контури,або хоча б дросселі.
І по анодній шині треба розв'язки намалювати.
В екранній сітці ПНЧ електролит.
 
oldPsyho
Повідомлень: 634
З нами з: П'ят жовтня 14, 2022 4:13 pm
Звідки: KO40ig
Позивний: UR5XOU
Has thanked: 184 times
Been thanked: 70 times

Re: Ламповий TRX без комутації гетеродинів

Повідомлення oldPsyho »

Ut5lp писав: Суб червня 17, 2023 3:43 pm
oldPsyho писав: Суб червня 17, 2023 2:30 pm Вроді все))



 
Ні.
L4,C26,R26,L5,C27, мають бути між 6 піном ТР1 і 3 піном 23-ї   С4 викинуть.
Тепер про ППЧ.На перший погляд все нормально,але враховуючи схему детектора насувається небеспека
наводки 50 ГЦ на каскади ПЧ.Для 50 Гц усі чотири пентоди (та ще й 52-і )так її розгонять,що і возбуд по НЧ появиться.В анодах ППЧ мають бути контури,або хоча б дросселі.
І по анодній шині треба розв'язки намалювати.
В екранній сітці ПНЧ електролит.
 

 
яннп, поясніть))
 
oldPsyho
Повідомлень: 634
З нами з: П'ят жовтня 14, 2022 4:13 pm
Звідки: KO40ig
Позивний: UR5XOU
Has thanked: 184 times
Been thanked: 70 times

Re: Ламповий TRX без комутації гетеродинів

Повідомлення oldPsyho »

Так?
Вкладення
Screenshot 2023-06-17 at 17-03-24 EasyEDA (стандарт) — простой и мощный инструмент для проектирования электронных схем.png
Ut5lp
Повідомлень: 119
З нами з: Суб вересня 17, 2022 3:34 pm
Позивний: UT5LP
Has thanked: 11 times
Been thanked: 32 times

Re: Ламповий TRX без комутації гетеродинів

Повідомлення Ut5lp »

Ну давайте по кожному пункту.
L4,C26,R26,L5,C27 це діплексер,він вмикається між виходом змішувача і входом ППЧ.
виход змішувача це середня точка ТР1 ,а вхід ППЧ це катод лівого тріоду 6П23П.
Тут зрозуміло?
 
Ut5lp
Повідомлень: 119
З нами з: Суб вересня 17, 2022 3:34 pm
Позивний: UT5LP
Has thanked: 11 times
Been thanked: 32 times

Re: Ламповий TRX без комутації гетеродинів

Повідомлення Ut5lp »

C4 викинуть а підкл.на катод.
В аноді детектора залишити резистор.
 
oldPsyho
Повідомлень: 634
З нами з: П'ят жовтня 14, 2022 4:13 pm
Звідки: KO40ig
Позивний: UR5XOU
Has thanked: 184 times
Been thanked: 70 times

Re: Ламповий TRX без комутації гетеродинів

Повідомлення oldPsyho »

Ut5lp писав: Суб червня 17, 2023 5:10 pm C4 викинуть а підкл.на катод.

 
напряму? чи в точку з'єднання дросселя і резистора?
 
Ut5lp
Повідомлень: 119
З нами з: Суб вересня 17, 2022 3:34 pm
Позивний: UT5LP
Has thanked: 11 times
Been thanked: 32 times

Re: Ламповий TRX без комутації гетеродинів

Повідомлення Ut5lp »

дросселю і катоду.
Відповісти