Трансивер на надмініатюрних лампах

UR5VCP
Повідомлень: 447
З нами з: Пон вересня 12, 2022 6:14 pm
Звідки: KN48wi
Позивний: UR5VCP
Has thanked: 83 times
Been thanked: 8 times
Контактна інформація:

Re: Трансивер на надмініатюрних лампах

Повідомлення UR5VCP »

UR5FFR писав: Чет серпня 10, 2023 11:41 am Після обмежувача обов'язково треба вмикати ще один КФ з такою ж самою смугою як і основний. Але резонаторів можна менше ставити. Інакше будуть "хвости" у сусідньому каналі. Рівень обмеження теж треба якось регулювати. Якщо зробити його занадто великим то це спотворить сигнал і погіршить його розбірливість.
Варіант АРП по ВЧ при TX можливий. Як буде працювати - не знаю :) Але часові константи скоріше за все треба буде робити іншими


 
 Саме так, сьогодні (та невже!) будуть смд на 25 та 27 пф, і я поміняю в основному, та поставлю після першого каскада підчисточний на 6 кристалів. Фільтра з одного пакунку, кристали, так що полоса там буде однакова.
  Стосовно рівня обмеження... Для початку треба побачити як буде вести себе вся система. Наскільки я можу згадати то коли експериментував з ППЧ то спотворення починалися десь після 0,5-0,7В! на вході. Якщо так, то ніяких діодів не треба, буде класно робити компресор по входу.
  Само собою, константи можна перемикати, то не проблема.

Якщо ставити діоди, то я думаю час АРП робити побільше, пік обмежать діоди, а потім уже прикриє АРП. Словом, будем бачити )

І в добавку, чистий нарцисизм - буде самоконтроль, так що маламути і інші дсп, можуть заздрити (часто звучать фрази від маламутщиків "та не може в мене бути сигнал поганий, я себе на самоконтролі прекрасно чую!")  :lol:
 
 
 
UR5VCP
Повідомлень: 447
З нами з: Пон вересня 12, 2022 6:14 pm
Звідки: KN48wi
Позивний: UR5VCP
Has thanked: 83 times
Been thanked: 8 times
Контактна інформація:

Re: Трансивер на надмініатюрних лампах

Повідомлення UR5VCP »

Продовжимо продовжувати!

Я трішки повеселився з ГПД, але на разі нема дифкондюка підстройчика, тому пока хай так буде, і зайнявся міксером на ТХ.

Мені дуже сильно сподобалася схема з подачею протифазного сигнала в катоди, синфазного (паралельно замкнув) сітки, та протифазно контур в анод. Вона класно робить на приймання, тому вирішив робити так само і на ТХ.
Власне схема:
scan0006.jpg
 
Трансформатор для повороту фази то просто кільце 2000НМ, та намотаний вдвоє 0,08мм дріт, витки не скажу, але видер я його з приймача по Полякову, мотав колись, години мабудь дві )) БАГАТО.
Дуже хотілось знайти (ще не все втрачено!) перехідний трансик від радіоконструктора (в дитинстві був) "Мальчиш", там він має розмір близько 15*15мм, і використовується в двотактному ПНЧ на МП42, та й вихідний такий же, але де то вже дитинство....  :(

Отже тому видер з плати той майже транс та почав творити )

Результат мене потішив, все, що я міг побачити осликом, то майже 25 дБ придушення несучої, але далі ослик ловить шум, вайвай роутери, та прогноз погоди на марсі, тому далі будемо вже дивитися з другим (ТХ) міксером та драйвером (а то вже маленький вихідний каскад  ;) )

Але сама цікавинка не в тому, подавити несучу легко просто посунувши опору вниз по частоті, а маючи перший КФ на 13 кристалах - то досить на 100-200 гц і маємо красу - -40 дБ.
 
 Цікавинка в тому, аби зробити компресію сигналу на ТХ за допомогою все того ж АРП, яке використано і на приймання.

Тут потрібно ще раз пояснити: тракт ПЧ у мене тут НЕ реверсивний, тобто він робить як на приймання, так і на педерачу в одному напрямку, то чому б, не використати його систему АРП як систему компресора для педерачі?

Я пропоную сигнал ПЧ детектувати на SSB детекторі, підсилювати в НЧ каскадах АРП, та подавати на третю сітку (ТІЛЬКИ ОДНІ САМУ, в детектор потрібно буде блокувати цей сигнал, але там і так мінус неслабкий) каскаду ППЧ. Таким чином, перевівши каскад детектора на максимум підсилення (ну для нарцисизма (самоконтролю) то шоб без спотрворень) можемо отримати дуже гарну АРП по траку ТХ. Навіть на одній лампі, а там у мене один пентод 6Ж2Б, то вже за 20 дБ. Для ТХ вистачить з головою.

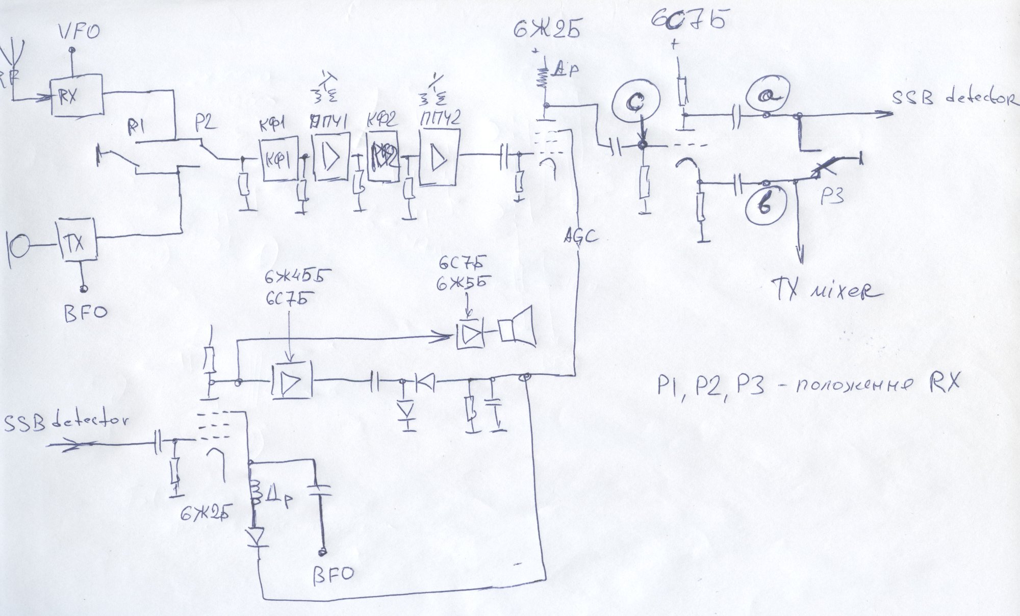
Власне така собі схема тракту, пояснення будуть далі!

 
scan0007.jpg
 
Отже тут уже й "починається".

Реле Р3 у мене перемикає тріод 6С7Б, в режим з ОА (ЗА, так?), ні, писатиму звично, ОА. Так ось, перемикає в ОА на час педерачі, то норм, сигнал набагато сильніший, але, якщо підключити ССБ детектор до точки "b", тобто разом з міксером ТХ, то з нього неслабо так лізе опора, та й сигнал слабкий для повноцінного АРП, так, воно не дасть спотворень, але й не дасть отої "накачки" сигналу. 

Як тут бути?
Я бачу наступні варіанти:

- ССБ детектор завжди в точку "а", і реле не коротить цю точку на землю при переході на ТХ. Так, ми трошки втрачаємо рівень на ТХ, але там його аж занадто, тобто у нас тріод буде ніби такий собі "і нашим і вашим", ну або парафазний каскад. Але знову питання, а чи не просунеться ото мерзенне 8мгц з ССБ детектора через анод-сітку-катод нам на міксер ТХ?

- можна поставити ще лампу, буфер, але ну нафіг, і так їх тут!

- відмовитися від тріода як підсилювача в режимі РХ нізззя! Втратимо чутливість!

- може спробувати залишити тріод навіки в режимі з ОК, а брати сигнал для ТХ міксера з точки "с" ? Але там на ТХ близько 0,5В, міксер буде на простому пентодику, один сигнал в сітку, другий в катод. 6Ж2Б в мене нема, як такий варіант? Чи не угандошу я низьким опором катода сигнал з анодного кола? Чи начхати, я думаю куди я що подам то не так важливо, чи гетеродин в катод, чи в сітку..

Словом отак пока що ))

ЗІЖ на приймання робить супер! Особливо з двома фільтрами!

Хто дочитав - бонус:
filter.jpg
 Дададададада! Кидаймо кирпичами. АЛЕ, тут не узгоджено, та не відкалібровано. Ну, і резонатори я просто насипав на стіл і впаяв, тому там трошки верх.. Верх кришу зносить... Але звучить классно!

(червоний то перший КФ на 13, а зелений то другий на 6 кристалів)

 
 
 
 
 
 
UR5VCP
Повідомлень: 447
З нами з: Пон вересня 12, 2022 6:14 pm
Звідки: KN48wi
Позивний: UR5VCP
Has thanked: 83 times
Been thanked: 8 times
Контактна інформація:

Re: Трансивер на надмініатюрних лампах

Повідомлення UR5VCP »

А хто ще робить ламповий трансивер?  Ну, я власне, + Віктор, + Андрій (пока ідельну схему не придумає то не буде робити), а хто ще? Нас тільки троє?  :(
 
UR5FFR
Повідомлень: 1346
З нами з: Пон вересня 12, 2022 4:04 pm
Has thanked: 118 times
Been thanked: 755 times

Re: Трансивер на надмініатюрних лампах

Повідомлення UR5FFR »

UR5VCP писав: Вів серпня 15, 2023 4:16 pm може спробувати залишити тріод навіки в режимі з ОК, а брати сигнал для ТХ міксера з точки "с" ? Але там на ТХ близько 0,5В, міксер буде на простому пентодику, один сигнал в сітку, другий в катод.

 
Точку "С" до катоду низькоомного міксеру підключати можна, але ти втратиш підсилення яке дає 6Ж2Б, бо вона буде навантажена на низький опір змішувача. Якщо в тебе змішувач буде на пентоді - то подавай йому гетеродин у катод, а вхідний сигнал з точки "С" у сітку - буде усе гаразд
UR5VCP
Повідомлень: 447
З нами з: Пон вересня 12, 2022 6:14 pm
Звідки: KN48wi
Позивний: UR5VCP
Has thanked: 83 times
Been thanked: 8 times
Контактна інформація:

Re: Трансивер на надмініатюрних лампах

Повідомлення UR5VCP »

UR5FFR писав: Вів серпня 15, 2023 4:43 pm
UR5VCP писав: Вів серпня 15, 2023 4:16 pm може спробувати залишити тріод навіки в режимі з ОК, а брати сигнал для ТХ міксера з точки "с" ? Але там на ТХ близько 0,5В, міксер буде на простому пентодику, один сигнал в сітку, другий в катод.


 
Точку "С" до катоду низькоомного міксеру підключати можна, але ти втратиш підсилення яке дає 6Ж2Б, бо вона буде навантажена на низький опір змішувача. Якщо в тебе змішувач буде на пентоді - то подавай йому гетеродин у катод, а вхідний сигнал з точки "С" у сітку - буде усе гаразд

 
Це семе та, про що я й питав, гетеродин у мене з низьким опором, тобто взагалі пофіг, куди я що подам, чи гетеродин в сітку а сигнал в катод чи навпаки? А, пентод простий, не 6Ж2Б ))) Міксуватиме 6Ж45Б. )
UR5FFR
Повідомлень: 1346
З нами з: Пон вересня 12, 2022 4:04 pm
Has thanked: 118 times
Been thanked: 755 times

Re: Трансивер на надмініатюрних лампах

Повідомлення UR5FFR »

Катод має низький опір, а сітка - високий. Тому гетеродин в катод, а сигнал - у сітку. Навпаки не треба :)
UR5VCP
Повідомлень: 447
З нами з: Пон вересня 12, 2022 6:14 pm
Звідки: KN48wi
Позивний: UR5VCP
Has thanked: 83 times
Been thanked: 8 times
Контактна інформація:

Re: Трансивер на надмініатюрних лампах

Повідомлення UR5VCP »

UR5FFR писав: Вів серпня 15, 2023 4:56 pm Катод має низький опір, а сітка - високий. Тому гетеродин в катод, а сигнал - у сітку. Навпаки не треба :)

 
в тріодне включення пентодика? для підвищення крутизни? чи стандартне, як міксер йому должно бути пофіг?
 
UR5VCP
Повідомлень: 447
З нами з: Пон вересня 12, 2022 6:14 pm
Звідки: KN48wi
Позивний: UR5VCP
Has thanked: 83 times
Been thanked: 8 times
Контактна інформація:

Re: Трансивер на надмініатюрних лампах

Повідомлення UR5VCP »

До речі...

А чому не зробити такий цікавий дослід - в першу сіточку подамо сигнал, в катод гетеродин, в другу контура, хай там виділиться наш продукт міксування, третя там пофіг, це простий пентод, хіба що "придушувати" його, а в анод просто дросель, і далі на підсилювач?
Так буде 6Ж45Б працювати? Хоча він слабенький ((
UR5FFR
Повідомлень: 1346
З нами з: Пон вересня 12, 2022 4:04 pm
Has thanked: 118 times
Been thanked: 755 times

Re: Трансивер на надмініатюрних лампах

Повідомлення UR5FFR »

Нічого не зрозумів. Намалюй схему що куди
UR5FFR
Повідомлень: 1346
З нами з: Пон вересня 12, 2022 4:04 pm
Has thanked: 118 times
Been thanked: 755 times

Re: Трансивер на надмініатюрних лампах

Повідомлення UR5FFR »

UR5VCP писав: Вів серпня 15, 2023 4:40 pm А хто ще робить ламповий трансивер?  Ну, я власне, + Віктор, + Андрій (пока ідельну схему не придумає то не буде робити), а хто ще? Нас тільки троє?  :(

 
Я нарешті навів порядок та зараз займаюсь лише теоретичними розробками, бо як почнеш паяти то знов хаос на столі буде :? :roll:
 
 
Відповісти