Саморобні гібрідні мікросхеми

Sergii
Повідомлень: 64
З нами з: Вів листопада 29, 2022 10:58 am
Has thanked: 46 times
Been thanked: 32 times

Re: Саморобні гібрідні мікросхеми

Повідомлення Sergii »

UR5FFR писав: П'ят вересня 26, 2025 11:22 pm
 
Для початку треба зробити прототипи модулів та декілька схем з них що оцінити наскільки працює вибрана схемотехніка. На жаль все йде дуже повільно бо нема часу. 
Як готовий комплект було б цікаво замовляти одразу з монтажем усіх смд.
 

 
Цікаво яким чином Ви плануєте монтувати компоненти? Бо китайці не монтують компоненти в Україну.
 
UR5FFR
Повідомлень: 1418
З нами з: Пон вересня 12, 2022 4:04 pm
Has thanked: 130 times
Been thanked: 811 times

Re: Саморобні гібрідні мікросхеми

Повідомлення UR5FFR »

Народ каже що якщо написати їм в сапорт то вони відкривають можливість замовлення з монтажем.
serge_m
Повідомлень: 119
З нами з: Пон лютого 17, 2025 8:10 pm
Has thanked: 54 times
Been thanked: 49 times

Re: Саморобні гібрідні мікросхеми

Повідомлення serge_m »

Такі плати треба замовляти панелями з V-cut, плат по 25 на кожній панелі. Монтаж можна і тут замовити. Люди без роботи сидять, шукають кому б що попаяти. Треба буде - організую.
Хоча ніколи не цікавився скільки коштує монтаж SMD в Китаї.

PS. Тема поступово може перерости в замовлення виготовлення кастомних мікросхем в корпусах SIP-N )
UR5FFR
Повідомлень: 1418
З нами з: Пон вересня 12, 2022 4:04 pm
Has thanked: 130 times
Been thanked: 811 times

Re: Саморобні гібрідні мікросхеми

Повідомлення UR5FFR »

serge_m писав: Нед вересня 28, 2025 9:14 am Такі плати треба замовляти панелями з V-cut, плат по 25 на кожній панелі. Монтаж можна і тут замовити. Люди без роботи сидять, шукають кому б що попаяти. Треба буде - організую.
Хоча ніколи не цікавився скільки коштує монтаж SMD в Китаї.
PS. Тема поступово може перерости в замовлення виготовлення кастомних мікросхем в корпусах SIP-N )
Дякую, але ще дуже рано. Поки що цікаво розробити схемотехніку для базового набору модулів який дозволить збирати різні приймачі та трансивери.
 
UR5VFT
Повідомлень: 559
З нами з: Вів січня 17, 2023 6:22 pm
Позивний: UR5VFT
Has thanked: 552 times
Been thanked: 111 times

Re: Саморобні гібрідні мікросхеми

Повідомлення UR5VFT »

UR5FFR писав: Нед вересня 28, 2025 2:37 pm
  
Дякую, але ще дуже рано. Поки що цікаво розробити схемотехніку для базового набору модулів який дозволить збирати різні приймачі та трансивери.
 


 
змішувачі будуть на ФСТ?
 
oldPsyho
Повідомлень: 634
З нами з: П'ят жовтня 14, 2022 4:13 pm
Звідки: KO40ig
Позивний: UR5XOU
Has thanked: 184 times
Been thanked: 70 times

Re: Саморобні гібрідні мікросхеми

Повідомлення oldPsyho »

UR5FFR писав: Нед вересня 28, 2025 2:37 pm
serge_m писав: Нед вересня 28, 2025 9:14 am Такі плати треба замовляти панелями з V-cut, плат по 25 на кожній панелі. Монтаж можна і тут замовити. Люди без роботи сидять, шукають кому б що попаяти. Треба буде - організую.
Хоча ніколи не цікавився скільки коштує монтаж SMD в Китаї.
PS. Тема поступово може перерости в замовлення виготовлення кастомних мікросхем в корпусах SIP-N )

 
Дякую, але ще дуже рано. Поки що цікаво розробити схемотехніку для базового набору модулів який дозволить збирати різні приймачі та трансивери.
 

 
І написати книжку з прикладами, щось на кшталт "Практікум юного радіогубітеля"))
 
UR5FFR
Повідомлень: 1418
З нами з: Пон вересня 12, 2022 4:04 pm
Has thanked: 130 times
Been thanked: 811 times

Re: Саморобні гібрідні мікросхеми

Повідомлення UR5FFR »

UR5VFT писав: Нед вересня 28, 2025 3:27 pm змішувачі будуть на ФСТ?
Змішувачі на ключах 74LVC1G3167 бо в них великий корпус :) В фінальній версії будуть стояти FSA3157
oldPsyho писав: Нед вересня 28, 2025 3:37 pm І написати книжку з прикладами, щось на кшталт "Практікум юного радіогубітеля"))
Та я вже відчуваю що доведеться робити аппноути з типовими схемами бо інакше досить складно буде використовувати
UT8AS
Повідомлень: 115
З нами з: Сер вересня 14, 2022 8:37 am
Позивний: UT8AS
Has thanked: 64 times
Been thanked: 45 times

Re: Саморобні гібрідні мікросхеми

Повідомлення UT8AS »

UR5VFT писав: Нед вересня 28, 2025 3:27 pm


 
змішувачі будуть на ФСТ?
 



 
...можна спробувати...або порівняти характеристики з VLC3157...
https://docs.google.com/document/d/14N_ ... ue&sd=true
 
 
 
UR5FFR
Повідомлень: 1418
З нами з: Пон вересня 12, 2022 4:04 pm
Has thanked: 130 times
Been thanked: 811 times

Re: Саморобні гібрідні мікросхеми

Повідомлення UR5FFR »

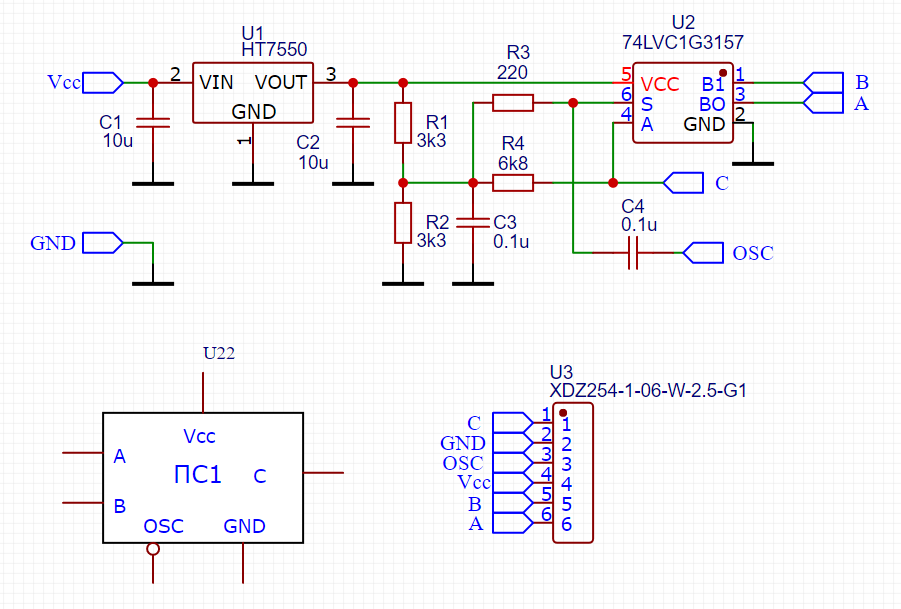
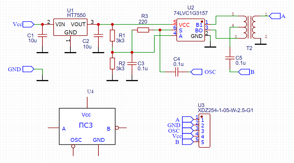
Змішувачі досить прості т.з. kiss-mixer. На борту мають стабілізатор на 5в. ПС3 має трансформатор на біноклі BN-43-2402. ПС1 потребує фазоінвертора - він є окремою мікросхемою УЕ2. Схемотехніка дуже схожа з модулятором Бджілки який на ключах зроблено
Screenshot_2025_09_29-1.png
Screenshot_2025_09_29-2.png
photo_2025-09-29_10-55-40.jpg
Screenshot_2025_09_29-3.png
Screenshot_2025_09_29-3.png (87.12 Кіб) Переглянуто 111810 разів
UT8AS писав: Пон вересня 29, 2025 9:20 am ...можна спробувати...або порівняти характеристики з VLC3157...

 
Вже давно все порівняли. LVC трохи програє FST в IP3. Але все одно параметри досить високі
UT8AS писав: Пон вересня 29, 2025 9:20 am https://drive.google.com/file/d/14N_TkI ... FuaUm/view

 
Нема доступу
 
UT8AS
Повідомлень: 115
З нами з: Сер вересня 14, 2022 8:37 am
Позивний: UT8AS
Has thanked: 64 times
Been thanked: 45 times

Re: Саморобні гібрідні мікросхеми

Повідомлення UT8AS »

...вибачаюсь, виправив...
https://docs.google.com/document/d/14N_ ... ue&sd=true

...Але все одно параметри досить високі... 
Так може поставити дві, адже трансформатор є...я вже і на колечках 7х4х1,5 пробував...
 
 
Відповісти