Шанувальники лампових конструкцій.

Юрий
Повідомлень: 71
З нами з: Нед листопада 13, 2022 8:03 pm
Been thanked: 8 times

Re: Шанувальники лампових конструкцій.

Повідомлення Юрий »

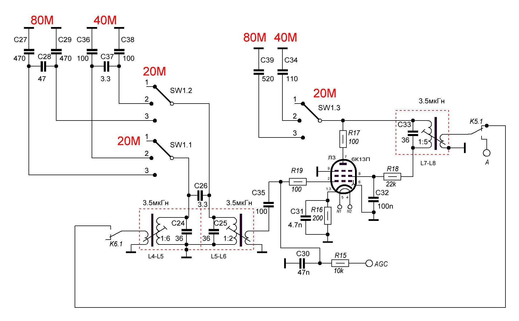
Ось так. С30 це блоуюча емнiсть.
 
Вкладення
Безымянный.png
oldPsyho
Повідомлень: 634
З нами з: П'ят жовтня 14, 2022 4:13 pm
Звідки: KO40ig
Позивний: UR5XOU
Has thanked: 184 times
Been thanked: 70 times

Re: Шанувальники лампових конструкцій.

Повідомлення oldPsyho »

Я ось подумав... Таким чином цей вузол реалізувати можна?
P.S. На рахунок комутації кіл з високим опором я думав... Але ж наприклад в MiniYES якраз в дпф така комутація... 50ом - 10кОм...
І ніхто на самозбудження не жалівся...
Вкладення
11q-2.JPG
UR5FFR
Повідомлень: 1389
З нами з: Пон вересня 12, 2022 4:04 pm
Has thanked: 123 times
Been thanked: 784 times

Re: Шанувальники лампових конструкцій.

Повідомлення UR5FFR »

ДПФ - це одне. А от ось коли ви з допомогою реле будете робити реверсивний каскад то він може і завестися. Бо у реле ємність розімкнутих контактів може сягати декілька пф, що на частотах вище 10-15МГц  може суттєво впливати. Так що треба дивитися на схему та міркувати де воно може завестись
Юрий
Повідомлень: 71
З нами з: Нед листопада 13, 2022 8:03 pm
Been thanked: 8 times

Re: Шанувальники лампових конструкцій.

Повідомлення Юрий »

 Що б робило треба С30 перенести на праву сторону R15.
UR5FFR
Повідомлень: 1389
З нами з: Пон вересня 12, 2022 4:04 pm
Has thanked: 123 times
Been thanked: 784 times

Re: Шанувальники лампових конструкцій.

Повідомлення UR5FFR »

Юрий писав: Нед листопада 13, 2022 8:14 pm Зображення
 Ось е ще такi схеми.




 
 Це схема з Радіомір КВ/УКВ №10,11/2009 за авторством нібито RU6BK. Але якщо бути коректним то усе що зробив RU6BK - це зібрав чужу конструкцію на радянських лампах. В журналі він пише начебто переробив схему, але це не так. Ось оригінальна схема за авторства IW9HJV та IW9ARO
5tube_trx.JPG
5tube_trx.JPG (80.6 Кіб) Переглянуто 26938 разів
Я не бачу суттєвої переробки схеми :) Бачу перемалювання :)
На жаль сайт с оригінальною схемою зараз недоступний. Але його можна відкрити за допомогою "машини часу" за посиланням http://www.webalice.it/hotwater/rtx5x20.htm
 
 
 
 
UR5FFR
Повідомлень: 1389
З нами з: Пон вересня 12, 2022 4:04 pm
Has thanked: 123 times
Been thanked: 784 times

Re: Шанувальники лампових конструкцій.

Повідомлення UR5FFR »

Велика добірка довідкової літератури по лампам та старих книг по радіоелектроніці
http://www.tubebooks.org/index.html
UR5VFT
Повідомлень: 537
З нами з: Вів січня 17, 2023 6:22 pm
Позивний: UR5VFT
Has thanked: 520 times
Been thanked: 107 times

Re: Шанувальники лампових конструкцій.

Повідомлення UR5VFT »

- Реальний ламповий трансівер із пч 45 ​​мг нашого земляка з Дніпра зі схемами - http://www. 6p3s. ru/forum/index. php?showtopic=2788
UR5VFT
Повідомлень: 537
З нами з: Вів січня 17, 2023 6:22 pm
Позивний: UR5VFT
Has thanked: 520 times
Been thanked: 107 times

Re: Шанувальники лампових конструкцій.

Повідомлення UR5VFT »

UR5FFR
Повідомлень: 1389
З нами з: Пон вересня 12, 2022 4:04 pm
Has thanked: 123 times
Been thanked: 784 times

Re: Шанувальники лампових конструкцій.

Повідомлення UR5FFR »

UR5VFT писав: Чет лютого 09, 2023 12:10 amпара схем 
Хотів вас спитати - навіщо ви пишете на кацапськом сікьюхаме? Ось ви спілкуєтесь з IG_58, лайкаєте його відповідь
ur5vft.png
А ось що він пише про нас
cqham_ig_58_2.png
cqham_ig_58_2.png (121.39 Кіб) Переглянуто 26634 разів
cqham_ig_58.png
І там таких кожен перший - вони усі довбануті на голову зі своїми імперськими амбіціями. Ось читайте http://www.ur5ffr.com/viewtopic.php?t=391

Вам не огидно з ними спілкуватися? Ви розумієте що вони на вас дивляться як на "нєдоразуменіе"?
Як взагалі можна спілкуватися з такими дегенератами, які радіють тому що їх армія вбиває мирне населення в Україні?
 
vasylll
Повідомлень: 30
З нами з: П'ят жовтня 28, 2022 8:07 pm
Позивний: немає
Has thanked: 22 times
Been thanked: 18 times

Re: Шанувальники лампових конструкцій.

Повідомлення vasylll »

Там ще є один наш поц з Миколаїва. Кожен день там сидить, пише, спілкуєтся з ними. Кожен день Миколаїв потерпає,  ракетится від тих... а йому, як ні в чьому ...
Чи в него багато світла є, чи він глухонемий...  
Не розумію!
 
Відповісти