Трансивер Udai SDR
-
iurii
- Повідомлень: 85
- З нами з: Суб жовтня 29, 2022 7:06 pm
- Has thanked: 17 times
- Been thanked: 40 times
Re: Трансивер Udai SDR
Вже більше ніж рік тому я завершив проектування "заліза" в якому мав використовуватися DDC/DUC описаний раніше, а в якості DSP мала бути Raspberry Pi4. Для цього я планував зробити плату розширення. Схема у вкладенні.3D модель плати розширенняПлата розширення з підключеною платою Raspberry PiПідключена плата DDC/DUC
Дисплей планувався з DSI інтерфейсом та такчскріном по I2C.
Але наразі цей проект існує тільки у вигляді файлів і не був втілений в життя. Чекає свого часу
Дисплей планувався з DSI інтерфейсом та такчскріном по I2C.
Але наразі цей проект існує тільки у вигляді файлів і не був втілений в життя. Чекає свого часу
-
iurii
- Повідомлень: 85
- З нами з: Суб жовтня 29, 2022 7:06 pm
- Has thanked: 17 times
- Been thanked: 40 times
Re: Трансивер Udai SDR
Перед тим як прийняти остаточне рішення з приводу лишати чи ні LAN в наступній версії плати DSP вирішив спробувати потестити його на платі, що маю зараз. І відразу ж з'явилася проблема: коли підключаю кабель LAN на панорамі з'являються викиди. Причому вони періодичні і повторюються через приблизно 61 кГц майже на всьому КХ діапазоні. Використовується мікросхема LAN8720A.
Цікаво чи стикався хтось з такою проблемою і як боролись? Також буду вдячний за поради з приводу як можна позбутися цих завад
Цікаво чи стикався хтось з такою проблемою і як боролись? Також буду вдячний за поради з приводу як можна позбутися цих завад
-
UR5FFR
- Повідомлень: 1428
- З нами з: Пон вересня 12, 2022 4:04 pm
- Has thanked: 130 times
- Been thanked: 823 times
Re: Трансивер Udai SDR
Мабуть десь наводка йде по живленню. Додати туди дроселів чи активних фільтрів чи ще чогось за смаком.
Ще як варіант розділити аналогову та цифрову землю.
PS Може подивитися як воно зроблено у інших SDR? Якось же воно працює у них.
Ще як варіант розділити аналогову та цифрову землю.
PS Може подивитися як воно зроблено у інших SDR? Якось же воно працює у них.
-
iurii
- Повідомлень: 85
- З нами з: Суб жовтня 29, 2022 7:06 pm
- Has thanked: 17 times
- Been thanked: 40 times
Re: Трансивер Udai SDR
Дякую за відповідь! Так дійсно у мене не розділена земля, врахую це. Крім того я пробував відключити антену і завади зникають - припускаю, що проблема не в живленні (і крім того у мене там зараз BLM31 стоїть). Також знайшов тему на офіційному форумі но stm32, то там рекомендують використовувати не кварц як у мене, а генератор на 50 МГц. Теж так зроблю і спробую заховати все під екраном як на модулях ESP32. Це стосовно завад вад LAN.
Але маю ще новини. Приїхав дисплей IPS 5'' про який я згадував раніше. Звичайно в корпус він не підійшов то довелося для зручності зробити стенд. Картинка просто бомбезна. Однозначно буду використовувати його в наступних версіях.
Але маю ще новини. Приїхав дисплей IPS 5'' про який я згадував раніше. Звичайно в корпус він не підійшов то довелося для зручності зробити стенд. Картинка просто бомбезна. Однозначно буду використовувати його в наступних версіях.
-
Ur5ydw
- Повідомлень: 43
- З нами з: Вів вересня 13, 2022 9:21 pm
- Позивний: Ur5ydw
- Has thanked: 26 times
- Been thanked: 34 times
Re: Трансивер Udai SDR
Від завад на зображенні ви власне в межах міста не позбудетесь.... хіба що вимкнете усі вайфай точки десь в радіусі 100 метрів))) Щоб перевірити звідки йде ,відключіть антенну,якщо завада по живленю т,залишиться,якщо з ефіру то зникне...власне у мене ця зараза на всіх СДР....за містом її немає 
-
iurii
- Повідомлень: 85
- З нами з: Суб жовтня 29, 2022 7:06 pm
- Has thanked: 17 times
- Been thanked: 40 times
Re: Трансивер Udai SDR
Так, дійсно в місті дуже багато завод теж в цьому переконався, але конкретно ці завади з'являються коли я підключаю LAN кабель до самого SDR. Якщо відключити антену звади зникають. То ж думаю проблему можна вирішити екрануванням я тільки не вирів ще, що краще екранувати саму аналогову частину приймача, чи вузол LAN, чи те й інше. Ще хочу спробувати проекспериментувати з патч-кордами. Наразі маю патч-корд з кабелю UTP (Unshielded twisted pair) і він дає такі завади, то хочу спробувати F-UTP (Foil shielded) чи SF-UTP (Double shielded (braid + foil)) перед тим як остаточно вирішити.Ur5ydw писав: ↑П'ят квітня 28, 2023 9:37 pm Від завад на зображенні ви власне в межах міста не позбудетесь.... хіба що вимкнете усі вайфай точки десь в радіусі 100 метрів))) Щоб перевірити звідки йде ,відключіть антенну,якщо завада по живленю т,залишиться,якщо з ефіру то зникне...власне у мене ця зараза на всіх СДР....за містом її немає
-
iurii
- Повідомлень: 85
- З нами з: Суб жовтня 29, 2022 7:06 pm
- Has thanked: 17 times
- Been thanked: 40 times
Re: Трансивер Udai SDR
Заміна кабелю UTP на екрановані F-UTP чи SF-UTP бажаного результату не дала. Хочу спробувати в наступній версії плати екранувати аналогову частину DDC/DUC. Це має бути якийсь такий екран (точні розміри поки не відомі) https://eu.mouser.com/ProductDetail/Lai ... E2TA%3D%3D
Якщо хтось використовував такі чи схожі екрани порадьте де можна купити або виготовити на замовлення.
Якщо хтось використовував такі чи схожі екрани порадьте де можна купити або виготовити на замовлення.
-
iurii
- Повідомлень: 85
- З нами з: Суб жовтня 29, 2022 7:06 pm
- Has thanked: 17 times
- Been thanked: 40 times
Re: Трансивер Udai SDR
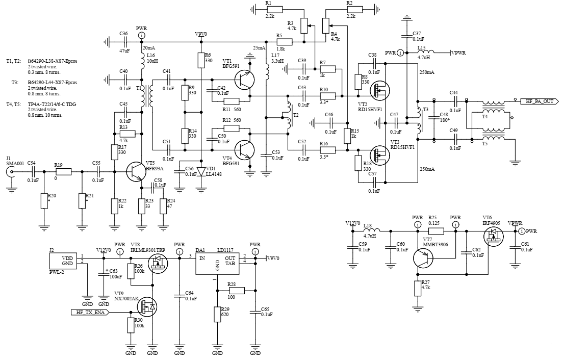
Нарешті дійшли руки щоб завершив роботу над частиною проекту ПЛІС, що реалізує DUC та завершити зборку вихідного підсилювача потужності. ПП зроблений по відомій схемі Єдине стосовно чого у мене виникли питання це струм через L17 у мене він становить 18мА. То ж якщо це значення виходить за допустимі межі підкажіть як виправити.
Раніше писав, що замінив дисплей, то ж в корпус все зібрати не виходить бо дисплей більший від того, що планувався спочатку. Все зібрав у вигляді стенду.
Також встановив підсилювач на NS8002 замість підсилювача, що міститься в кодеку (там підсилювач класу D і він шумів). Маю відмітити, що не тільки завади зникли, а й звучання стало кращим. Цікаво чи є такий ж підсилювач у стерео виконання?
Декілька фото конструкції. Зверніть увагу на кути огляду дисплею. Дуже подобається цей дисплей
.
Раніше писав, що замінив дисплей, то ж в корпус все зібрати не виходить бо дисплей більший від того, що планувався спочатку. Все зібрав у вигляді стенду.
Також встановив підсилювач на NS8002 замість підсилювача, що міститься в кодеку (там підсилювач класу D і він шумів). Маю відмітити, що не тільки завади зникли, а й звучання стало кращим. Цікаво чи є такий ж підсилювач у стерео виконання?
Декілька фото конструкції. Зверніть увагу на кути огляду дисплею. Дуже подобається цей дисплей
-
iurii
- Повідомлень: 85
- З нами з: Суб жовтня 29, 2022 7:06 pm
- Has thanked: 17 times
- Been thanked: 40 times
Re: Трансивер Udai SDR
Спробував зробити коротке відео роботи СДР на приймання.
https://youtu.be/4N-R7VNNlBc?si=1DMC0WUT3Diep9gY
https://youtu.be/4N-R7VNNlBc?si=1DMC0WUT3Diep9gY