Будуємо ламповий супер
-
UR5VCP
- Повідомлень: 447
- З нами з: Пон вересня 12, 2022 6:14 pm
- Звідки: KN48wi
- Позивний: UR5VCP
- Has thanked: 83 times
- Been thanked: 8 times
- Контактна інформація:
Re: Будуємо ламповий супер
На вход нувістори. Напругою анода вибираємо мінімум шуів і максимум підсилення. На ГПД також нувістор - спектр такий, що всі сішки та адшки курять ))
-
UR5FFR
- Повідомлень: 1230
- З нами з: Пон вересня 12, 2022 4:04 pm
- Has thanked: 89 times
- Been thanked: 648 times
Re: Будуємо ламповий супер
Нувістори до речі є. Але на мій погляд виграша вони не дадуть. 6Н23П та 6С51Н мають приблизно те ж саме Rш. Але нувістори треба відбирати по однаковим параметрам. А 6Н23П - не треба. Нувістори недешево коштують - просять десь 50грн за штуку на олх.
Якщо треба супер-динаміка то треба робити змішувач на потужних пентодах. Японець експериментував - отримав IP3=+40dBm - це дуже не слабо.
Якщо треба супер-динаміка то треба робити змішувач на потужних пентодах. Японець експериментував - отримав IP3=+40dBm - це дуже не слабо.
-
UR5FFR
- Повідомлень: 1230
- З нами з: Пон вересня 12, 2022 4:04 pm
- Has thanked: 89 times
- Been thanked: 648 times
Re: Будуємо ламповий супер
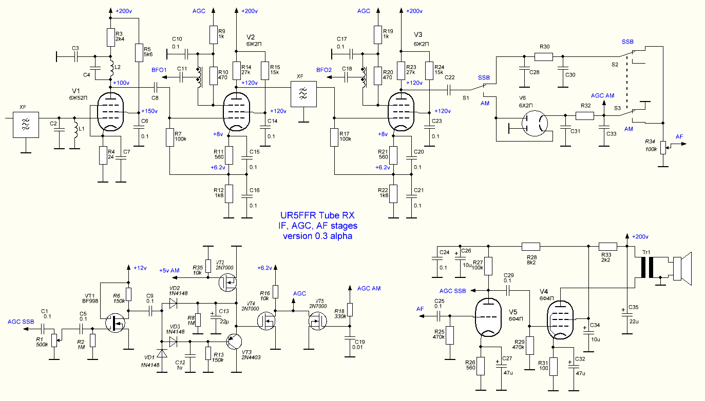
Трохи попрацював над АРП.
У режимі SSB АРП працює по НЧ та має адаптивний час відпускання. У режимі АМ АРП стандартна.
Сигнал АРП заводиться на третю сітку 6Ж2П разом с сигналом BFO. R12R22 потрібні щоб полярність АРП була плюсова.
Схема дещо з претензією на універсальність
Якщо не подавати сигнал BFO1 то тракт буде працювати як супер з одним перетворенням - у цьому випадку V3 працює як ППЧ а не як змішувач, а фільтри XF1XF2 мають бути на ту ж саму частоту. Якщо не потрібна АМ - видаляємо V6VT4
Можна критикувати
Сигнал АРП заводиться на третю сітку 6Ж2П разом с сигналом BFO. R12R22 потрібні щоб полярність АРП була плюсова.
Схема дещо з претензією на універсальність
Можна критикувати
-
oldPsyho
- Повідомлень: 606
- З нами з: П'ят жовтня 14, 2022 4:13 pm
- Звідки: KO40ig
- Позивний: UR5XOU
- Has thanked: 171 time
- Been thanked: 65 times
Re: Будуємо ламповий супер
Ага!UR5FFR писав: ↑Суб грудня 03, 2022 11:59 pm Трохи попрацював над АРП.valve_super_v03.png
У режимі SSB АРП працює по НЧ та має адаптивний час відпускання. У режимі АМ АРП стандартна.
Сигнал АРП заводиться на третю сітку 6Ж2П разом с сигналом BFO. R12R22 потрібні щоб полярність АРП була плюсова.
Схема дещо з претензією на універсальністьЯкщо не подавати сигнал BFO1 то тракт буде працювати як супер з одним перетворенням - у цьому випадку фільтри XF1XF2 мають бути на ту ж саму частоту. Якщо не потрібна АМ - видаляємо V5VT4
Можна критикувати
То ви вже до гібридних схем дійшли, це є добре. На скільки я розумію, в якості першого фільтра ПЧ підійде будь який (наприклад кераміка SFE 5.5MHz)?
-
UR5FFR
- Повідомлень: 1230
- З нами з: Пон вересня 12, 2022 4:04 pm
- Has thanked: 89 times
- Been thanked: 648 times
Re: Будуємо ламповий супер
Схему АРП можна реалізувати й на лампах - це не є проблема, але загалом схема приймача суттєво ускладнюється. На мій погляд воно того не варте.
Фільтри можна використовувати будь які при умові правильного узгодження. Якщо використовується одно перетворення частоти, або друга ПЧ єдина то замість R14 слід ставити контур на цю частоту. На схемі з двома ПЧ та керамічним AM-фільтром контур не вийде встановити бо частота ЕМФ 500кГц, а частота керамічного фільтру 465кГц. Як варіант - ставити ЕМФ "широкий" зі смугою 7.8кГц, але вони відносно рідко трапляються у продажу.
Дуже широкі фільтри по першій ПЧ я б не рекомендував ставити бо там велике підсилення і суттєво впаде динаміка. ФП2П4-436-10,7М-15-В тут такий собі компроміс. Він досить вузький (15кГц), має чудову прямокутність, потребує високого опору для узгодження (3900 ом) та коштує копійки - в мене їх десь кульочок лежить
PS трошки поправив схему - не відключалась гілка SSB-АРП під час приймання AM - добавив VT2
-
UR5FFR
- Повідомлень: 1230
- З нами з: Пон вересня 12, 2022 4:04 pm
- Has thanked: 89 times
- Been thanked: 648 times
Re: Будуємо ламповий супер
Світло дають так що нічого попаять не виходить. Але саме час для теоретичних пошуків. Намалював схему дуже малолампового трансівера - усього 4 лампи. АРП пізніше - зараз важливий сам концепт. Усі перемикачі в положенні RX. ПНЧ використовується також як підсилювач потужності при TX. VFO/BFO з сінтеза, гетеродини перемикаються як у Радіо-76
-
oldPsyho
- Повідомлень: 606
- З нами з: П'ят жовтня 14, 2022 4:13 pm
- Звідки: KO40ig
- Позивний: UR5XOU
- Has thanked: 171 time
- Been thanked: 65 times
Re: Будуємо ламповий супер
Дуже цікаво. Я десь бачив схему, в якій комутація RX/TX каскадів не на реле, а на діодах. Та й ще цікаво, якщо в якості XF1 використати КФ, то потрібно буде ще й узгоджуючі ланцюги ставити, чи ні?UR5FFR писав: ↑Нед грудня 04, 2022 11:26 pm Світло дають так що нічого попаять не виходить. Але саме час для теоретичних пошуків. Намалював схему дуже малолампового трансівера - усього 4 лампи. АРП пізніше - зараз важливий сам концепт. Усі перемикачі в положенні RX. ПНЧ використовується також як підсилювач потужності при TX. VFO/BFO з сінтеза, гетеродини перемикаються як у Радіо-76valve_trx_v01.png