Ламповий TRX без комутації гетеродинів

oldPsyho
Повідомлень: 634
З нами з: П'ят жовтня 14, 2022 4:13 pm
Звідки: KO40ig
Позивний: UR5XOU
Has thanked: 184 times
Been thanked: 70 times

Re: Ламповий TRX без комутації гетеродинів

Повідомлення oldPsyho »

Ut5lp писав: Суб червня 17, 2023 5:17 pm дросселю і катоду.

 
 
Вкладення
Screenshot 2023-06-17 at 17-32-33 EasyEDA (стандарт) — простой и мощный инструмент для проектирования электронных схем.png
Ut5lp
Повідомлень: 119
З нами з: Суб вересня 17, 2022 3:34 pm
Позивний: UT5LP
Has thanked: 11 times
Been thanked: 32 times

Re: Ламповий TRX без комутації гетеродинів

Повідомлення Ut5lp »

О годится.
 
oldPsyho
Повідомлень: 634
З нами з: П'ят жовтня 14, 2022 4:13 pm
Звідки: KO40ig
Позивний: UR5XOU
Has thanked: 184 times
Been thanked: 70 times

Re: Ламповий TRX без комутації гетеродинів

Повідомлення oldPsyho »

дросселя в катодах 6Н23П можна ставити будь які?
 
Ut5lp
Повідомлень: 119
З нами з: Суб вересня 17, 2022 3:34 pm
Позивний: UT5LP
Has thanked: 11 times
Been thanked: 32 times

Re: Ламповий TRX без комутації гетеродинів

Повідомлення Ut5lp »

100 мкГ за глаза...
oldPsyho
Повідомлень: 634
З нами з: П'ят жовтня 14, 2022 4:13 pm
Звідки: KO40ig
Позивний: UR5XOU
Has thanked: 184 times
Been thanked: 70 times

Re: Ламповий TRX без комутації гетеродинів

Повідомлення oldPsyho »

я так розумію, намоточні дані трансформаторів можна слизати з оригінальної Роси. Діоди... є 1N4148,  КД514А, КД522
Ut5lp
Повідомлень: 119
З нами з: Суб вересня 17, 2022 3:34 pm
Позивний: UT5LP
Has thanked: 11 times
Been thanked: 32 times

Re: Ламповий TRX без комутації гетеродинів

Повідомлення Ut5lp »

514 але їх бажано підібрати у четвірки по падінню напруги звичайним китайським мультіметром.
КД522 і 4148 може з'явитись завал вище 20 МГц.
 
oldPsyho
Повідомлень: 634
З нами з: П'ят жовтня 14, 2022 4:13 pm
Звідки: KO40ig
Позивний: UR5XOU
Has thanked: 184 times
Been thanked: 70 times

Re: Ламповий TRX без комутації гетеродинів

Повідомлення oldPsyho »

Ut5lp писав: Суб червня 17, 2023 6:40 pm 514 але їх бажано підібрати у четвірки по падінню напруги звичайним китайським мультіметром.
КД522 і 4148 може з'явитись завал вище 20 МГц.
 

 
В мене ще є 2ДС523В, вони підійдуть?
 
Ut5lp
Повідомлень: 119
З нами з: Суб вересня 17, 2022 3:34 pm
Позивний: UT5LP
Has thanked: 11 times
Been thanked: 32 times

Re: Ламповий TRX без комутації гетеродинів

Повідомлення Ut5lp »

Угу.
oldPsyho
Повідомлень: 634
З нами з: П'ят жовтня 14, 2022 4:13 pm
Звідки: KO40ig
Позивний: UR5XOU
Has thanked: 184 times
Been thanked: 70 times

Re: Ламповий TRX без комутації гетеродинів

Повідомлення oldPsyho »

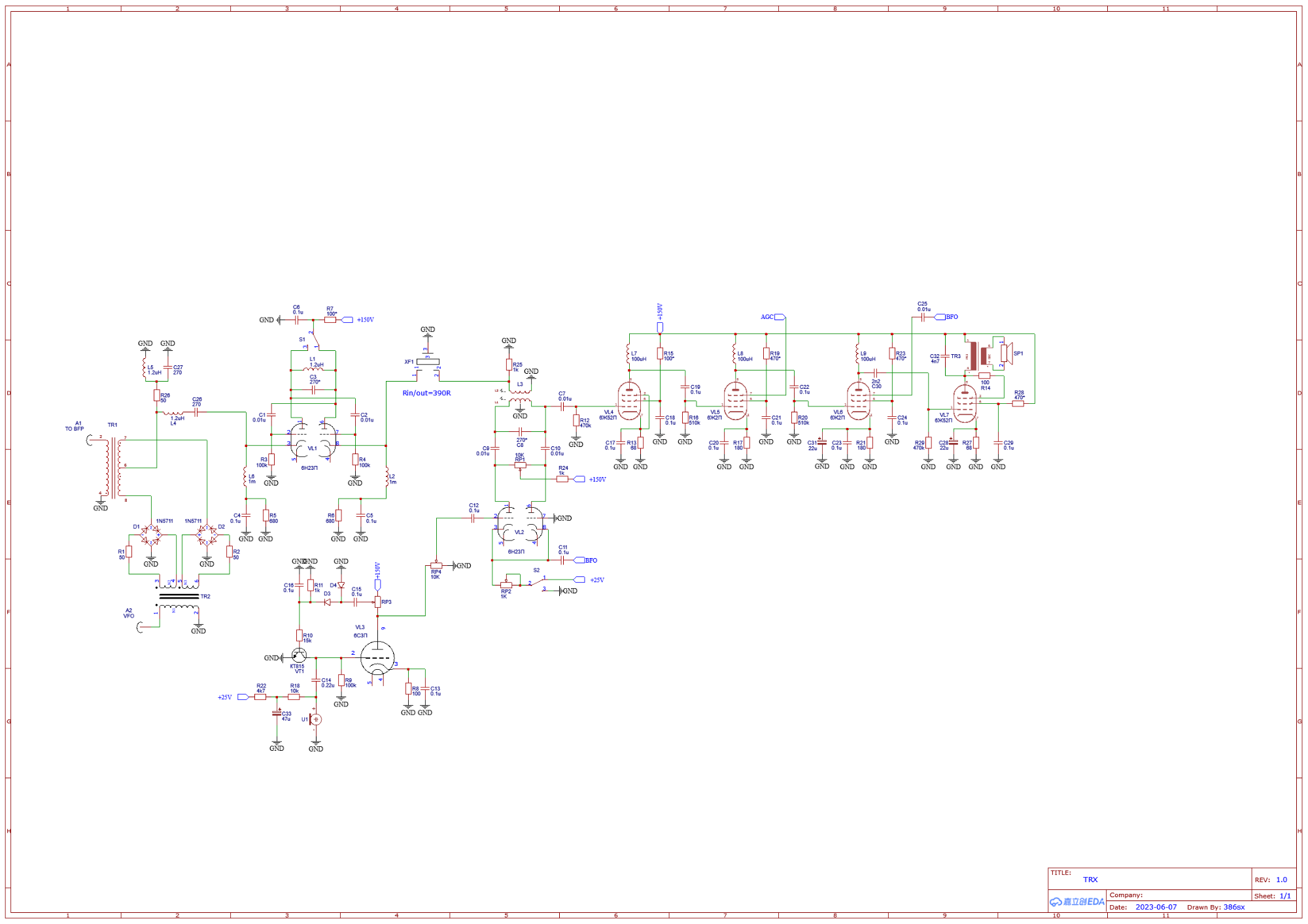
Вроді всьо. Поправте якщо щось не так))

На рахунок ламп... потрусив свої запаси, знайшов:
пару дуже б/у 6Н23П
пару новеньких (хехе, не бувших в роботі) 6Н24П, думаю, як заміна 23-м буде
З десяток 6Ж9П, пару десятків 6Ж2П, одненьку 6Ж52П...
 
P.S. Це все звісно добре, але ж на схемі немає вихідного каскаду, та полосових фільтрів...
 
Вкладення
Schematic_test2_2023-06-17.png
Ut5lp
Повідомлень: 119
З нами з: Суб вересня 17, 2022 3:34 pm
Позивний: UT5LP
Has thanked: 11 times
Been thanked: 32 times

Re: Ламповий TRX без комутації гетеродинів

Повідомлення Ut5lp »

Тепер узгодження.Крутизна лампи 10   1/S буде 100 Ом.Діплексер 50 Ом.
Улівому катоді прибираємо дроссель і замисть нього ставимо ШПТЛ 4/9.(трьома проводами,усі три послідовно,
перший відвід не чіпаємо у другий відвід з діплексера верхній вивід у катод)
У правому катоді так само прибираємо дроссель і ставимо ШПТЛ 1/4 (двома нескрученими і послідовно,у відвід катод,а верхній на КФ)
Розв'язку по анодній шині.Між каскадами по опору 1к і на корпус електроліти не меньш як 22 мкФ.
Анодне слід подавати зі сторони потужного каскаду тобто зі сторони ПНЧ.
 
 
Відповісти