Ламповий TRX без комутації гетеродинів

oldPsyho
Повідомлень: 634
З нами з: П'ят жовтня 14, 2022 4:13 pm
Звідки: KO40ig
Позивний: UR5XOU
Has thanked: 184 times
Been thanked: 70 times

Re: Ламповий TRX без комутації гетеродинів

Повідомлення oldPsyho »

Короче. Замінив резюк балансу. Викинув китайський синій підстроєчник, поставив старий СП-04 на 1.5к, замість С15 самодєльний неполярний на 11мкф і... всьо. R11 на даний момент - 3к.
З відключеною опорою та закороченим входом струм спокою - 1.15ма, і не росте.

З поданою опорою в 500кгц та синусом 1кгц струм 4.5-5ма.

При цьому на виході ємф така картинка:
P.S. Щуп в 1:10
 
 
 
Вкладення
photo_2025-01-20_13-18-28.jpg
oldPsyho
Повідомлень: 634
З нами з: П'ят жовтня 14, 2022 4:13 pm
Звідки: KO40ig
Позивний: UR5XOU
Has thanked: 184 times
Been thanked: 70 times

Re: Ламповий TRX без комутації гетеродинів

Повідомлення oldPsyho »

Підстроїв ЄМФ в резонанс, подав на другий BFO частоту 9216 кгц і на виході ось таке...
 
Вкладення
photo_2025-01-20_15-38-24.jpg
2025-01-20_15-35.png
UR5VFT
Повідомлень: 539
З нами з: Вів січня 17, 2023 6:22 pm
Позивний: UR5VFT
Has thanked: 533 times
Been thanked: 109 times

Re: Ламповий TRX без комутації гетеродинів

Повідомлення UR5VFT »

- помилка
 
oldPsyho
Повідомлень: 634
З нами з: П'ят жовтня 14, 2022 4:13 pm
Звідки: KO40ig
Позивний: UR5XOU
Has thanked: 184 times
Been thanked: 70 times

Re: Ламповий TRX без комутації гетеродинів

Повідомлення oldPsyho »

UR5VFT писав: Пон січня 20, 2025 5:10 pm - може замість р15 контур поставити?


 
Тобто? викинути R15 і втикнути дросєль? чи прям контур на 500кгц?

P.S. C14 в мене пльонка стоїть... мабудь її тра на кераміку поміняти...
UR5VFT
Повідомлень: 539
З нами з: Вів січня 17, 2023 6:22 pm
Позивний: UR5VFT
Has thanked: 533 times
Been thanked: 109 times

Re: Ламповий TRX без комутації гетеродинів

Повідомлення UR5VFT »

- Перепрошую. відкрив не ту схему. не треба міняти р15. є л7
- Подивився в мене в мкр. підсилювачі стоїть плівковий К73 ..73!                        - Андрію. чому сигнал для ару не взяти з анода пч?
 
 
oldPsyho
Повідомлень: 634
З нами з: П'ят жовтня 14, 2022 4:13 pm
Звідки: KO40ig
Позивний: UR5XOU
Has thanked: 184 times
Been thanked: 70 times

Re: Ламповий TRX без комутації гетеродинів

Повідомлення oldPsyho »

UR5VFT писав: Пон січня 20, 2025 9:43 pm - Перепрошую. відкрив не ту схему. не треба міняти р15. є л7
- Подивився в мене в мкр. підсилювачі стоїть плівковий К73 ..73!                        - Андрію. чому сигнал для ару не взяти з анода пч?
 
 

 
Та я про вхід змішувача. Там йому буде прилітати 9мгц. Так що плівка тут не працює
 
UR5VFT
Повідомлень: 539
З нами з: Вів січня 17, 2023 6:22 pm
Позивний: UR5VFT
Has thanked: 533 times
Been thanked: 109 times

Re: Ламповий TRX без комутації гетеродинів

Повідомлення UR5VFT »

 -  - при такій частоті однозначно кераміка вч 73!
oldPsyho
Повідомлень: 634
З нами з: П'ят жовтня 14, 2022 4:13 pm
Звідки: KO40ig
Позивний: UR5XOU
Has thanked: 184 times
Been thanked: 70 times

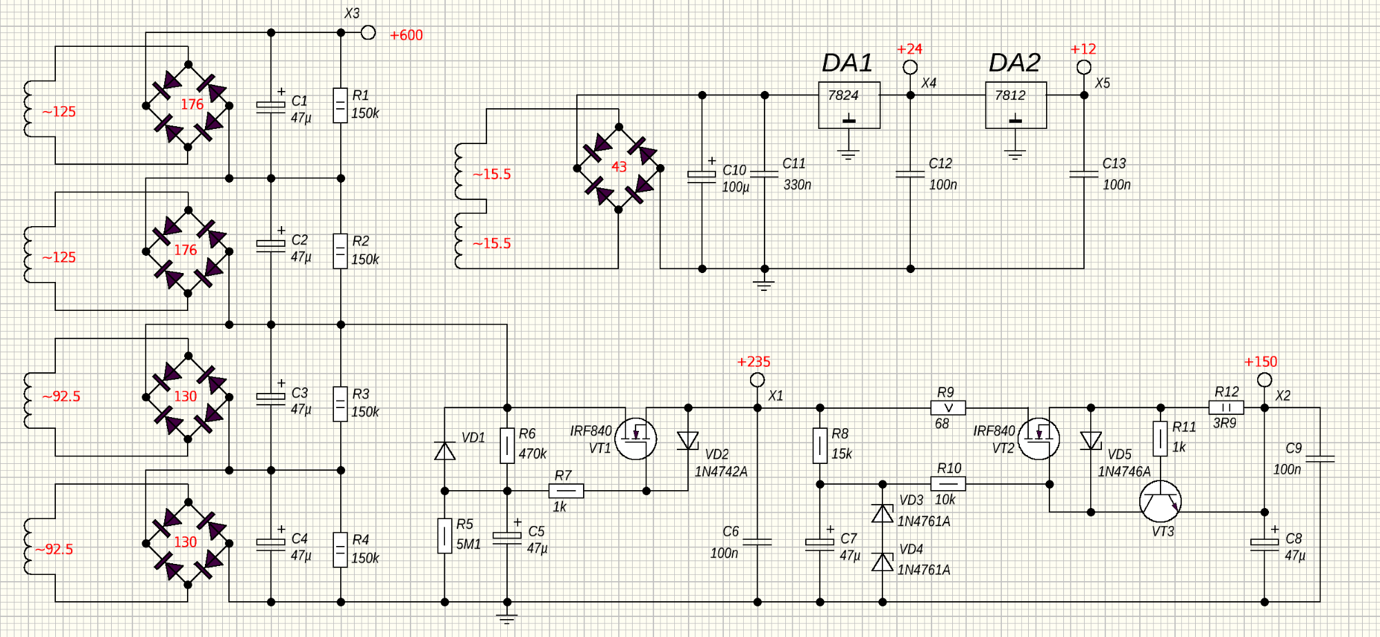
Re: Ламповий TRX без комутації гетеродинів

Повідомлення oldPsyho »

Дістав ТС-360М, прикинув схему ввімкненя обмоток, та стабілізатори.
 
Вкладення
image_2025-04-10_13-48-11.png
UR5VFT
Повідомлень: 539
З нами з: Вів січня 17, 2023 6:22 pm
Позивний: UR5VFT
Has thanked: 533 times
Been thanked: 109 times

Re: Ламповий TRX без комутації гетеродинів

Повідомлення UR5VFT »

- якщо дозволите. моя думка. потрібно паралельно С1-2-3-4-5-7 додати керам конденсатори. а С -12-13 електроітичні. та ємність 47 у містках мало.   якщо 235в будуть використовуватися для сіток вих каскаду. бажано зробити стабілізатор               - а де мінусовий ланцюг? 73!
 
 
 
 
 
oldPsyho
Повідомлень: 634
З нами з: П'ят жовтня 14, 2022 4:13 pm
Звідки: KO40ig
Позивний: UR5XOU
Has thanked: 184 times
Been thanked: 70 times

Re: Ламповий TRX без комутації гетеродинів

Повідомлення oldPsyho »

UR5VFT писав: Чет квітня 10, 2025 7:32 pm - якщо дозволите. моя думка. потрібно паралельно С1-2-3-4-5-7 додати керам конденсатори. а С -12-13 електроітичні. та ємність 47 у містках мало.   якщо 235в будуть використовуватися для сіток вих каскаду. бажано зробити стабілізатор               - а де мінусовий ланцюг? 73!
 
 
 
 
 

 
C12-13 кераміка, бо ті 7824 та 7812 можуть заграти. С1-С6, С7 можу збільшити до 100мкф, паралельно їм плівку на 100н (СВВ21 котра).
+235 йде на пару ГУ-29, і воно вже стабілізоване. А мінус там не потрібен, бо в катодах 29-х стоїть пара стабілітронів на 12в.
 
Відповісти