Ламповий TRX без комутації гетеродинів

oldPsyho
Повідомлень: 622
З нами з: П'ят жовтня 14, 2022 4:13 pm
Звідки: KO40ig
Позивний: UR5XOU
Has thanked: 177 times
Been thanked: 70 times

Re: Ламповий TRX без комутації гетеродинів

Повідомлення oldPsyho »

UR5FFR писав: Пон вересня 22, 2025 3:28 pm Зменшити резистор щоб напруга на другій сіткі була приблизно 120в, підняти ємність до 1-10мкф

 
Збільшив конденсатор до 3.3мкф, резистор - 8.2к, напруга 101в. Збуд все одно є.

P.S. якщо без резистора - то збуд стає сильнішим.
 
oldPsyho
Повідомлень: 622
З нами з: П'ят жовтня 14, 2022 4:13 pm
Звідки: KO40ig
Позивний: UR5XOU
Has thanked: 177 times
Been thanked: 70 times

Re: Ламповий TRX без комутації гетеродинів

Повідомлення oldPsyho »

UY2ZA писав: Пон вересня 22, 2025 3:36 pm Не зрозуміло навіщо там взагалі цей резистор R8. Все буде правильно працювати при 150 В на другої сетці. Спробуйте на макеті
73, Олег
 

 
Точно буде? При тому, що на аноді +135в
 
UR5FFR
Повідомлень: 1320
З нами з: Пон вересня 12, 2022 4:04 pm
Has thanked: 110 times
Been thanked: 728 times

Re: Ламповий TRX без комутації гетеродинів

Повідомлення UR5FFR »

oldPsyho писав: Пон вересня 22, 2025 4:05 pm Збільшив конденсатор до 3.3мкф, резистор - 8.2к, напруга 101в. Збуд все одно є.
P.S. якщо без резистора - то збуд стає сильнішим.

 
Замкни сітку першого тріода на землю. Якщо збуд пропаде то в тебе десь зав'язка вхід-вихід. Можливо монтаж, можливо ємність десь поставити, наприклад 1..10нф паралельно R10/ І ще - я б поставив електроліт по живленню там де в тебе +150в на схемі намальовано

PS в тебе ж нч генератор та осцилограф є - відруби перший каскад геть, запусти вихідний, потім під'єднай перший каскад та запусти обидва. 
PPS і що це за аудіофільскі ємності в катоді тріода? ти від 20гц будеш слухати ссб?
 
oldPsyho
Повідомлень: 622
З нами з: П'ят жовтня 14, 2022 4:13 pm
Звідки: KO40ig
Позивний: UR5XOU
Has thanked: 177 times
Been thanked: 70 times

Re: Ламповий TRX без комутації гетеродинів

Повідомлення oldPsyho »

UR5FFR писав: Пон вересня 22, 2025 4:19 pm
oldPsyho писав: Пон вересня 22, 2025 4:05 pm Збільшив конденсатор до 3.3мкф, резистор - 8.2к, напруга 101в. Збуд все одно є.
P.S. якщо без резистора - то збуд стає сильнішим.




 
Замкни сітку першого тріода на землю. Якщо збуд пропаде то в тебе десь зав'язка вхід-вихід. Можливо монтаж, можливо ємність десь поставити, наприклад 1..10нф паралельно R10/ І ще - я б поставив електроліт по живленню там де в тебе +150в на схемі намальовано

PS в тебе ж нч генератор та осцилограф є - відруби перший каскад геть, запусти вихідний, потім під'єднай перший каскад та запусти обидва. 
PPS і що це за аудіофільскі ємності в катоді тріода? ти від 20гц будеш слухати ссб?
 



 
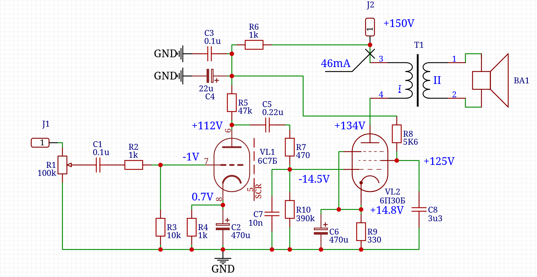
Ємності в катодах стоять по 470мкф. В 150в поставив електроліт і плівку на 0.1мкф. R10 зашунтував ємністю в 10нф - все стало нормально. Без конденсатора перла наводка з тріода 0.6Vpp.

Ось по такій схемі зараз зібраний макет.

 
 
 
Вкладення
photo_2025-09-22_17-04-14.jpg
Screenshot 2025-09-22 at 17-02-03 EasyEDA (стандарт) — Простой и мощный инструмент для проектирования электронных схем.png
UY2ZA
Повідомлень: 24
З нами з: Вів лютого 13, 2024 4:04 am
Позивний: UY2ZA
Has thanked: 9 times
Been thanked: 6 times

Re: Ламповий TRX без комутації гетеродинів

Повідомлення UY2ZA »

Щоб на такому підсилювачі отримати збудження – це треба постаратися. Захочеш – не отримаєш. Ще. Вихідний трансформатор у однотактних каскадах повинен мати немагнітний зазор. Схоже, трансформатор його не має.
73, Олег
oldPsyho
Повідомлень: 622
З нами з: П'ят жовтня 14, 2022 4:13 pm
Звідки: KO40ig
Позивний: UR5XOU
Has thanked: 177 times
Been thanked: 70 times

Re: Ламповий TRX без комутації гетеродинів

Повідомлення oldPsyho »

UY2ZA писав: Пон вересня 22, 2025 5:34 pm Щоб на такому підсилювачі отримати збудження – це треба постаратися. Захочеш – не отримаєш. Ще. Вихідний трансформатор у однотактних каскадах повинен мати немагнітний зазор. Схоже, трансформатор його не має.
73, Олег

 
Блуд? Легко))
А на рахунок трансформатора ж я писав - звичайнісінький транс з блока живлення. Де там тому немагнітному зазору взятися))
 
UY2ZA
Повідомлень: 24
З нами з: Вів лютого 13, 2024 4:04 am
Позивний: UY2ZA
Has thanked: 9 times
Been thanked: 6 times

Re: Ламповий TRX без комутації гетеродинів

Повідомлення UY2ZA »

Перебрати трасформатор не тяжко. 
oldPsyho
Повідомлень: 622
З нами з: П'ят жовтня 14, 2022 4:13 pm
Звідки: KO40ig
Позивний: UR5XOU
Has thanked: 177 times
Been thanked: 70 times

Re: Ламповий TRX без комутації гетеродинів

Повідомлення oldPsyho »

UY2ZA писав: Пон вересня 22, 2025 5:41 pm Перебрати трасформатор не тяжко. 

 
воно то може й так, але оці китайські трансформатори, мало того що аби як зібрані, а ще якоюсь жижею просочені, що магнітопровід не так легко розібрати. Та й після перебору його ж треба чимось стягнути...
 
UY2ZA
Повідомлень: 24
З нами з: Вів лютого 13, 2024 4:04 am
Позивний: UY2ZA
Has thanked: 9 times
Been thanked: 6 times

Re: Ламповий TRX без комутації гетеродинів

Повідомлення UY2ZA »

Згоден, такий не переробити. У 70-і роки, коли був потрібен подібний трансформатор, я з успіхом застосовував
к вихідний трансформатор вихідний кадрів (ТВК) лампового телевізора або трансформатор від гучномовця трансляційної мережі.
oldPsyho
Повідомлень: 622
З нами з: П'ят жовтня 14, 2022 4:13 pm
Звідки: KO40ig
Позивний: UR5XOU
Has thanked: 177 times
Been thanked: 70 times

Re: Ламповий TRX без комутації гетеродинів

Повідомлення oldPsyho »

UY2ZA писав: Пон вересня 22, 2025 6:01 pm Згоден, такий не переробити. У 70-і роки, коли був потрібен подібний трансформатор, я з успіхом застосовував
к вихідний трансформатор вихідний кадрів (ТВК) лампового телевізора або трансформатор від гучномовця трансляційної мережі.

 
ТВК підходить без переробки?
А на рахунок трансформатора від радіоточки, він ж розрахований на 30в, чи помиляюсь?
 
Відповісти