Ламповий TRX без комутації гетеродинів

UY2ZA
Повідомлень: 24
З нами з: Вів лютого 13, 2024 4:04 am
Позивний: UY2ZA
Has thanked: 9 times
Been thanked: 6 times

Re: Ламповий TRX без комутації гетеродинів

Повідомлення UY2ZA »

Так, ТВК використовував без переробки. Трансформатор від гучномовця трансляційної мережі використовував без проблем. Там був зроблений великий запас. Але треба зробити магнітний зазор. 
73, Олег  
Ігор Віт.
Повідомлень: 50
З нами з: Вів червня 18, 2024 6:44 pm
Has thanked: 6 times
Been thanked: 10 times

Re: Ламповий TRX без комутації гетеродинів

Повідомлення Ігор Віт. »

UY2ZA писав: Пон вересня 22, 2025 5:34 pm Щоб на такому підсилювачі отримати збудження – це треба постаратися. Захочеш – не отримаєш.
73, Олег


 
Абсолютно так! Самозбуд там був гарантований. Достатньо подивитись на фото макета ПНЧ: довгі провідники, довгі виводи ламп, лампи встановлені дуже близько. І так далі.
 
oldPsyho
Повідомлень: 622
З нами з: П'ят жовтня 14, 2022 4:13 pm
Звідки: KO40ig
Позивний: UR5XOU
Has thanked: 177 times
Been thanked: 70 times

Re: Ламповий TRX без комутації гетеродинів

Повідомлення oldPsyho »

Ігор писав:Чет січня 01, 1970 4:20 am
UY2ZA писав: Пон вересня 22, 2025 5:34 pm Щоб на такому підсилювачі отримати збудження – це треба постаратися. Захочеш – не отримаєш.
73, Олег



 
Абсолютно так! Самозбуд там був гарантований. Достатньо подивитись на фото макета ПНЧ: довгі провідники, довгі виводи ламп, лампи встановлені дуже близько. І так далі.
 

 
Так це ж макет. На те він і треба, щоб все перевірити))
 
UR5FFR
Повідомлень: 1320
З нами з: Пон вересня 12, 2022 4:04 pm
Has thanked: 110 times
Been thanked: 728 times

Re: Ламповий TRX без комутації гетеродинів

Повідомлення UR5FFR »

oldPsyho писав: Вів вересня 23, 2025 11:32 pm Так це ж макет. На те він і треба, щоб все перевірити))
Лампова схемотехніка високоомна, тому з'єднання повинні бути мінімальної довжини
oldPsyho
Повідомлень: 622
З нами з: П'ят жовтня 14, 2022 4:13 pm
Звідки: KO40ig
Позивний: UR5XOU
Has thanked: 177 times
Been thanked: 70 times

Re: Ламповий TRX без комутації гетеродинів

Повідомлення oldPsyho »

Руки-крюки, але щось спробував розвести.
 
 
Вкладення
Screenshot_2025-09-24-13-25-20_3440x1440.png
Ігор Віт.
Повідомлень: 50
З нами з: Вів червня 18, 2024 6:44 pm
Has thanked: 6 times
Been thanked: 10 times

Re: Ламповий TRX без комутації гетеродинів

Повідомлення Ігор Віт. »

Ви мене вибачте, але ви знову наступаєте на ті ж самі граблі... 
Не зважайте, що у васпідсилювач НЧ. Правила по монтажу подібні як і до ВЧ вузлів:

Анодні і сіткові кола повинні бути рознесені максимально. Вхід якнайдалі від виходу. А у вас Вхід ПНЧ  знаходиться як біля аноду 6С7Б, так і біля виходу.
Земляна шина повинна бути максимально широка і бажано покривати максимум плати. конденсатор С2 розведений неправильно- печатна доріжка повинна бути під'єднана прямо до виводів конденсатора. А у вас цей конденсатор підключається до основних доріжок тоненькими окремими провідниками.
 Взагалі-печатки роблять, намагаючись витягнути каскади в лінію. Точно так, як намальовано на схемі. 
 
oldPsyho
Повідомлень: 622
З нами з: П'ят жовтня 14, 2022 4:13 pm
Звідки: KO40ig
Позивний: UR5XOU
Has thanked: 177 times
Been thanked: 70 times

Re: Ламповий TRX без комутації гетеродинів

Повідомлення oldPsyho »

Ще раз))
 
Вкладення
Screenshot_2025-09-25-10-45-29_3440x1440.png
UR5FFR
Повідомлень: 1320
З нами з: Пон вересня 12, 2022 4:04 pm
Has thanked: 110 times
Been thanked: 728 times

Re: Ламповий TRX без комутації гетеродинів

Повідомлення UR5FFR »

Коли робиш землю то треба трохи товще доріжки робити, а не такі тоненьки
Вкладення
Screenshot_2025_09_25-1.png
oldPsyho
Повідомлень: 622
З нами з: П'ят жовтня 14, 2022 4:13 pm
Звідки: KO40ig
Позивний: UR5XOU
Has thanked: 177 times
Been thanked: 70 times

Re: Ламповий TRX без комутації гетеродинів

Повідомлення oldPsyho »

Ver 0.3a ))
Вкладення
Screenshot_2025-09-25-12-00-35_3440x1440.png
serge_m
Повідомлень: 55
З нами з: Пон лютого 17, 2025 8:10 pm
Has thanked: 22 times
Been thanked: 19 times

Re: Ламповий TRX без комутації гетеродинів

Повідомлення serge_m »

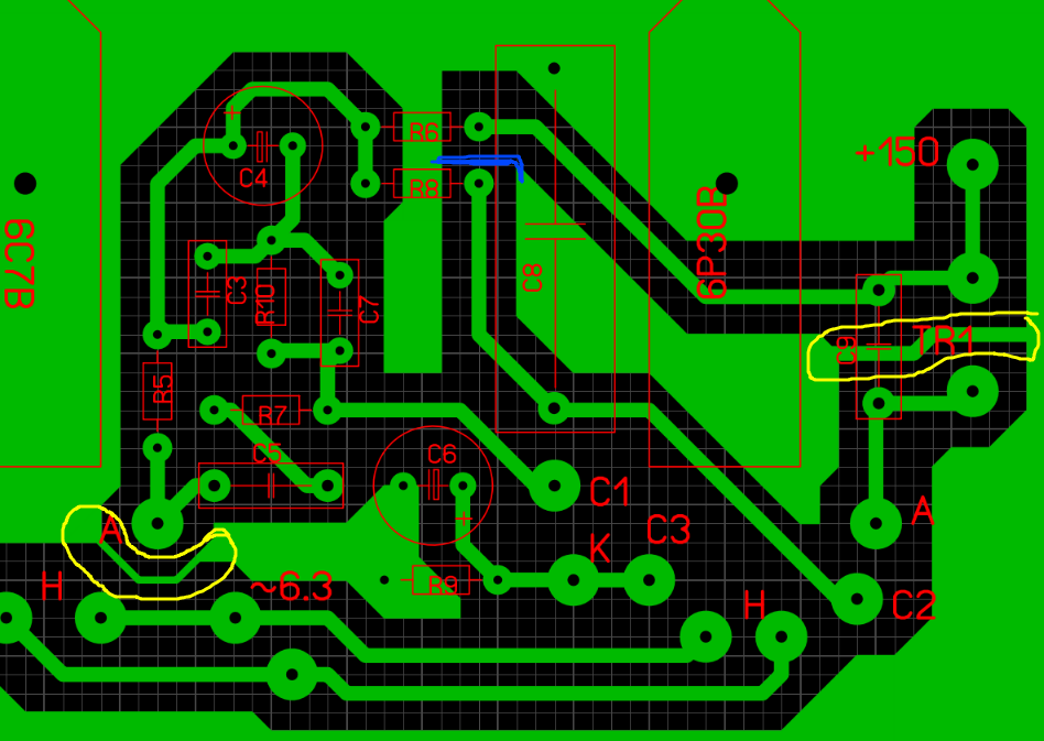
По косметиці:
C3 поставте прямо над R5 так щоб дорожка з живленням проходила через нижню ногу цього конденсатора. Заодно верхній вивод цього конденсатора попаде на гарний земляний полігон.
C4 я би розвернув за 90 градусів проти годинникової земляним виводом на широкий земляний полігон
R5 трошки підняти, С5 посунути вліво так щоб між А і виводами C5 і R5 була одна пряма дорожка, а не розвилка.

Дорожка між C7 і R7 - та зробіть її прямою від п'ятака до п'ятака, та підкова з трьох кутів по 45 градусів там ні до чого
Дорожка між C1 і R2 - те саме
Дорожки напруги накала підніміть трохи до центру плати, хай полігон землі на нижньому краю плати стане товще.

Чому не використовуєте автоматичну заливку плати земляним полігоном? Руками отой полігон тягати задоволення мало. 
 
Відповісти