Простий транзисторний трансивер Бджілка (BeeJT TRX)

Відповісти
Sergii
Повідомлень: 61
З нами з: Вів листопада 29, 2022 10:58 am
Has thanked: 43 times
Been thanked: 31 time

Re: Простий транзисторний трансивер Бджілка (BeeJT TRX)

Повідомлення Sergii »

Кварци ніяким чином не підбирав. C - 33p, R - 510. 
Брав тут - https://www.aliexpress.com/item/1005002 ... 1802yIo4qa
1741780288586.jpg
 
1741779994728.jpg
 
1741779994696.jpg
 
1741779994656.jpg
 
UR5FFR
Повідомлень: 1311
З нами з: Пон вересня 12, 2022 4:04 pm
Has thanked: 107 times
Been thanked: 719 times

Re: Простий транзисторний трансивер Бджілка (BeeJT TRX)

Повідомлення UR5FFR »

Перший запуск. Зліва на право - фронтенд, ППЧ та ПНЧ. Замість синтезатору поки що ГСС. Усе працює повністю очікувано :)
photo_2025-03-24_20-08-13.jpg
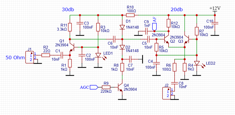
Плата ППЧ другої версії. На відміну від першої версії на ній немає жодних намоточних вузлів (на першій версії був один трансформатор). Єдина індуктивність на платі - смугастий дросель. Підсилення плати - 90дБ. Зроблена швидка АРП. Ніякого налагодження плата не потребує
photo_2025-03-24_20-31-23.jpg
Sergii писав: Сер березня 12, 2025 2:03 pm Кварци ніяким чином не підбирав. C - 33p, R - 510. 
Брав тут
Теж купив там трохи кварців на 5МГц. Переміряв - дуже близькі параметри, схоже що одна партія
UR5VFT
Повідомлень: 492
З нами з: Вів січня 17, 2023 6:22 pm
Позивний: UR5VFT
Has thanked: 468 times
Been thanked: 99 times

Re: Простий транзисторний трансивер Бджілка (BeeJT TRX)

Повідомлення UR5VFT »

Вітаю. Андрій. а сигнал на АРУ ​​взято з нч чи пч. дякую.
UR5FFR
Повідомлень: 1311
З нами з: Пон вересня 12, 2022 4:04 pm
Has thanked: 107 times
Been thanked: 719 times

Re: Простий транзисторний трансивер Бджілка (BeeJT TRX)

Повідомлення UR5FFR »

UR5VFT писав: Вів березня 25, 2025 4:41 pm Вітаю. Андрій. а сигнал на АРУ ​​взято з нч чи пч. дякую.
Сигнал для АРП (П = підсилення) взято звісно з НЧ. Ще раз наголошую - це ПРОСТИЙ трансивер для ПОЧАТКІВЦІВ. Тому усе повинно бути просто, зрозуміло та працювати "з коробки" без налаштування. Вважаємо що з вимірювальних приладів є лише мультіметр.

Сьогодні працював с платою ПЧ - займався доводкою. А саме спрощував та випаював непотрібні деталі :) Після цього остання версія тракту ПЧ виглядає ось так
Schematic_BeeJT-TRX-IF-board-v.3_wm_2025-03-25.png
Перший каскад підсилення зібрано по каскодній схемі на транзисторах Q2Q3. Його максимальне підсилення становить 40дб при повністю закритих діодах АРП D1D2. На транзисторах Q6Q7 зібрано активний змішувач/демодулятор. Його підсилення 20дб. Більш детально за схему змішувача можна почитати тут: Смеситель на дифкаскаде с нестандартным включением. Далі підсилювач НЧ на Q11, підсилення якого регулюється за допомогою резистора R1. D3D5 - випрямляч системі АРП. При піковий напрузі на виході більш ніж 600-700мВ заряджається C15 та відчиняється Q4. Через діоди D1D2 починає текти струм, це приводить до того, що зменшується опір навантаження підсилювача на транзисторах Q2Q3 і падає його коефіцієнт підсилення.

Загальне підсилення регулюється від 80 до 100дб - при вхідному сигналі 1мкв на виході 12-120мВ в залежності від положення резистора R1.
На виході плати рівень НЧ становить 500-800 mVrms. Сигнал другого гетеродину - 3.3в з синтезатора на SI5351. Світлодіод червоний.

Плата повністю стабільна та незважаючи на велике підсилення працює "на столі" без будь якого екранування. Усе це отримано завдяки рівномірного розподілу підсилення між ПЧ, змішувачем та НЧ, бо наприклад самий перший варіант мав підсилення по ВЧ 60дб, працював нестабільно та мав схильність до самозбудження.

PS Схема ще не остаточна - будуть зміни
Sergii
Повідомлень: 61
З нами з: Вів листопада 29, 2022 10:58 am
Has thanked: 43 times
Been thanked: 31 time

Re: Простий транзисторний трансивер Бджілка (BeeJT TRX)

Повідомлення Sergii »

Моделював змішувач - дійсно годний. Хоча, на перший погляд здається, що щось не те.
UR5FFR
Повідомлень: 1311
З нами з: Пон вересня 12, 2022 4:04 pm
Has thanked: 107 times
Been thanked: 719 times

Re: Простий транзисторний трансивер Бджілка (BeeJT TRX)

Повідомлення UR5FFR »

Sergii писав: Сер березня 26, 2025 12:28 pm Моделював змішувач - дійсно годний. Хоча, на перший погляд здається, що щось не те.
Я коли перший раз побачив його - теж подумав що в схемі помилка. Але ні - якщо зробити "як треба" то він буде гірше працювати :)

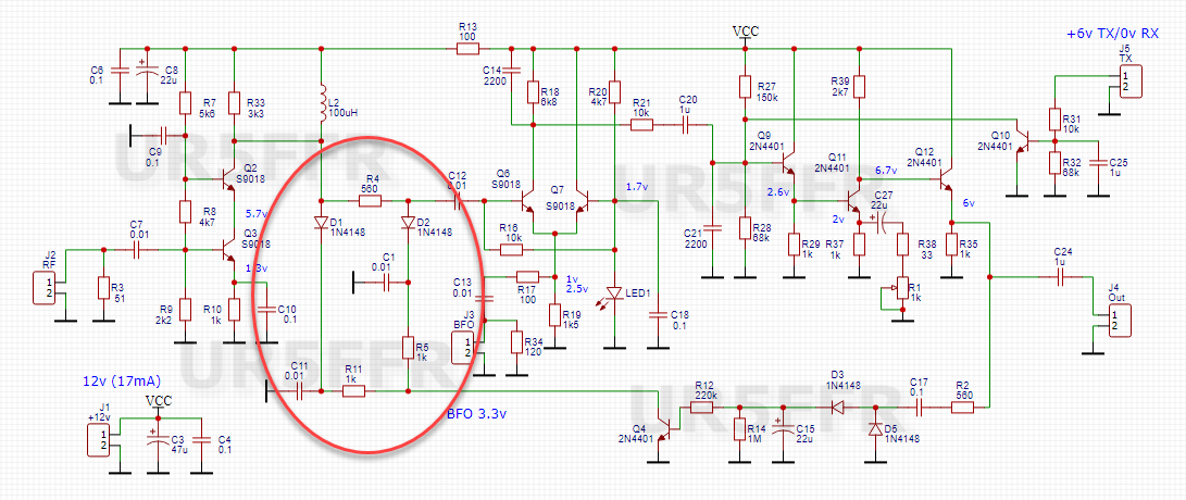
Сьогодні займався АРП. Дещо замалий рівень регулювання. Замість двох діодів послідовно оставив один. Добавив ще один діод, який працює як додатковий атенюатор. Схема
Schematic_BeeJT-TRX-IF-board-v.3.1_wm_2025-03-25.png
Порявняння АРП на двох діодах послідовно (попередня версія) - синій трек, один діод - помаранчевий, додатковий діодний атенюатор - жовтий.
AGC single vs double diodes.png
AGC single vs double diodes.png (38.05 Кіб) Переглянуто 41727 разів
По горизонталі - вхідний рівень dBV (-120dBV = 1uVrms), по вертикалі - вихідний рівень в mVrms.

Порівняння АРП в залежності від різного рівня підсилення ППЧ (резистор R2). По вертикалі вихідний рівень в mVrms в логарифмічному масштабі
AGC with double diodes max-min gain.png
AGC with double diodes max-min gain.png (29.11 Кіб) Переглянуто 41727 разів
Sergii
Повідомлень: 61
З нами з: Вів листопада 29, 2022 10:58 am
Has thanked: 43 times
Been thanked: 31 time

Re: Простий транзисторний трансивер Бджілка (BeeJT TRX)

Повідомлення Sergii »

Якщо таким чином виконати регулювання підсилення?
 
130140.png
 
 
 
UR5FFR
Повідомлень: 1311
З нами з: Пон вересня 12, 2022 4:04 pm
Has thanked: 107 times
Been thanked: 719 times

Re: Простий транзисторний трансивер Бджілка (BeeJT TRX)

Повідомлення UR5FFR »

Можна й так, але мало підсилення по ПЧ
Sergii
Повідомлень: 61
З нами з: Вів листопада 29, 2022 10:58 am
Has thanked: 43 times
Been thanked: 31 time

Re: Простий транзисторний трансивер Бджілка (BeeJT TRX)

Повідомлення Sergii »

Так. Десь на 6db менше підсилення.
UR5FFR
Повідомлень: 1311
З нами з: Пон вересня 12, 2022 4:04 pm
Has thanked: 107 times
Been thanked: 719 times

Re: Простий транзисторний трансивер Бджілка (BeeJT TRX)

Повідомлення UR5FFR »

Дивиться у мене змішувач має +20дб, ПНЧ регулюється від +15 до +35дб. Загальне підсилення становить від 80 до 100дб (АРП вимкнено). Рахуємо підсилення першого каскаду: 100-35-20=45дб. Якщо зробити перший каскад на одному транзисторі то 30дб ще не факт що ви отримаєте. Тобто на 15-20дб менше підсилення буде. Так, можна нагнати в НЧ поставити ще один каскад, але це треба макетувати як воно буде по стабільності.
Я зараз зробив плату з останніми правками - буду збирати. Якщо є натхнення зробити свій варіант тракту ПЧ то велкам. Вимог небагато - вхід 50ом, вихід 500мВ, плата 50*100мм.
 
Відповісти