Будуємо ламповий супер

UR5FFR
Повідомлень: 1230
З нами з: Пон вересня 12, 2022 4:04 pm
Has thanked: 89 times
Been thanked: 648 times

Re: Будуємо ламповий супер

Повідомлення UR5FFR »

Фільтр треба узгоджувати у будь якому разі - інакше буде погано працювати. Якщо на 80/40 робити то можна й ЕМФ ставити, але краще на мій погляд кварцевий фільтр та 40/20.

Намалював дводіапазонну схему. Добавив ще один контур в аноді V2.2 на частоту передачі - це дозволило спростити комутацію та повністю  розв'язати вхід/вихід. Також зробив АРП. Працює на змінені провідності діодів які шунтують навантаження каскаду ППЧ на V2.1
valve_trx_v02.png
Ще треба зробити придушення підсилення при передачі, бо його тут буде забагато.
Для мікрофону потрібен підсилювач. Можна щось на одному транзисторі зробити або краще поставити з АРП на BA3308
 
 
 
 
oldPsyho
Повідомлень: 606
З нами з: П'ят жовтня 14, 2022 4:13 pm
Звідки: KO40ig
Позивний: UR5XOU
Has thanked: 171 time
Been thanked: 65 times

Re: Будуємо ламповий супер

Повідомлення oldPsyho »

UR5FFR писав: Пон грудня 05, 2022 12:33 pm Фільтр треба узгоджувати у будь якому разі - інакше буде погано працювати. Якщо на 80/40 робити то можна й ЕМФ ставити, але краще на мій погляд кварцевий фільтр та 40/20.

Намалював дводіапазонну схему. Добавив ще один контур в аноді V2.2 на частоту передачі - це дозволило спростити комутацію та повністю  розв'язати вхід/вихід. Також зробив АРП. Працює на змінені провідності діодів які шунтують навантаження каскаду ППЧ на V2.1valve_trx_v02.pngЩе треба зробити придушення підсилення при передачі, бо його тут буде забагато.
Для мікрофону потрібен підсилювач. Можна щось на одному транзисторі зробити або краще поставити з АРП на BA3308
 
 
 
 

 
Цікаво, а якщо ввести регулятор підсилення ПЧ ? Його ж можна буде релюшкою перемикати на подільник в режимі передачі, таким чином зменьшуючи рівень сигналу на вихідну лампу.
 
UR5FFR
Повідомлень: 1230
З нами з: Пон вересня 12, 2022 4:04 pm
Has thanked: 89 times
Been thanked: 648 times

Re: Будуємо ламповий супер

Повідомлення UR5FFR »

Щоб регулювати рівень підсилення ПЧ то треба ставити спеціальну лампу або 6Ж2П з управлінням у третю сітку, або варимю 6К14П - це зайві деталі.
oldPsyho
Повідомлень: 606
З нами з: П'ят жовтня 14, 2022 4:13 pm
Звідки: KO40ig
Позивний: UR5XOU
Has thanked: 171 time
Been thanked: 65 times

Re: Будуємо ламповий супер

Повідомлення oldPsyho »

UR5FFR писав: Вів грудня 06, 2022 11:19 am Щоб регулювати рівень підсилення ПЧ то треба ставити спеціальну лампу або 6Ж2П з управлінням у третю сітку, або варимю 6К14П - це зайві деталі.

 
Хм... А якщо замінити лампи ось так: V2.1 - 6Ж52П (6Ж9П), V2.2 та V3.1 - 6Н23П, V3.2 - 6К4П (6К13П), і чи можливо замість 6П15П використати щось трохи потужніше... наприклад 6Є5П або ГУ-19 ?
UR5FFR
Повідомлень: 1230
З нами з: Пон вересня 12, 2022 4:04 pm
Has thanked: 89 times
Been thanked: 648 times

Re: Будуємо ламповий супер

Повідомлення UR5FFR »

oldPsyho писав: Вів грудня 06, 2022 6:58 pm Хм... А якщо замінити лампи ось так: V2.1 - 6Ж52П (6Ж9П), V2.2 та V3.1 - 6Н23П, V3.2 - 6К4П (6К13П)
Так замінити можна. Але на одну лампу більш стає. А навіщо вам регулювати підсилення по ПЧ? Якщо треба поріг/затримку АРП регулювати оперативно - так є ж R26 для цього
oldPsyho писав: Вів грудня 06, 2022 6:58 pmчи можливо замість 6П15П використати щось трохи потужніше... наприклад 6Є5П або ГУ-19 ?
Я тут сьодні міркував на тему вихідного каскаду. Для підсилення НЧ треба клас А, для ВЧ - AB/B. Тобто треба негативну напругу на першу сітку і змінювати залежно від RX/TX, а катод на землю. У 6П15П максимальна 12вт, думаю що 10-15вт з неї мабуть можна отримати.
Другий варіант - 6П45С з безтрансформаторним живленням, а 6П15П як ПНЧ.
Тут ще питання живлення вилазять. Транси і все таке. Хотілось би щось імпульсне безтрансформаторне, або напряму з розетки.
Якщо є варіанти вихідного каскаду - кидайте, будемо думати
oldPsyho
Повідомлень: 606
З нами з: П'ят жовтня 14, 2022 4:13 pm
Звідки: KO40ig
Позивний: UR5XOU
Has thanked: 171 time
Been thanked: 65 times

Re: Будуємо ламповий супер

Повідомлення oldPsyho »

UR5FFR писав: Вів грудня 06, 2022 10:23 pm
oldPsyho писав: Вів грудня 06, 2022 6:58 pm Хм... А якщо замінити лампи ось так: V2.1 - 6Ж52П (6Ж9П), V2.2 та V3.1 - 6Н23П, V3.2 - 6К4П (6К13П)
Так замінити можна. Але на одну лампу більш стає. А навіщо вам регулювати підсилення по ПЧ? Якщо треба поріг/затримку АРП регулювати оперативно - так є ж R26 для цього
oldPsyho писав: Вів грудня 06, 2022 6:58 pmчи можливо замість 6П15П використати щось трохи потужніше... наприклад 6Є5П або ГУ-19 ?


 
Я тут сьодні міркував на тему вихідного каскаду. Для підсилення НЧ треба клас А, для ВЧ - AB/B. Тобто треба негативну напругу на першу сітку і змінювати залежно від RX/TX, а катод на землю. У 6П15П максимальна 12вт, думаю що 10-15вт з неї мабуть можна отримати.
Другий варіант - 6П45С з безтрансформаторним живленням, а 6П15П як ПНЧ.
Тут ще питання живлення вилазять. Транси і все таке. Хотілось би щось імпульсне безтрансформаторне, або напряму з розетки.
Якщо є варіанти вихідного каскаду - кидайте, будемо думати


 
Затримку АРП краще (як мені здається) зробити ступінчатою, перемикати звичайним тумблером. А регулювання підсилення ПЧ... мені щось подумалось, що в такому випадку можна відмовитись від аттенюратора по входу, та й АРП по ПЧ можна буде зробити.
На рахунок живлення, я так міркую, що було б добре анодні напруги зробити +150-180в, крім вихідної.
На рахунок вихідного каскаду... Чому б не поставити дві 6П15П ? до 20вт можна буде зняти. Бо щось не дуже хочеться пхати туди 6П45С, яка любить збуджуватись, та й дістати її зараз не зовсім просто.


 
 
UR5FFR
Повідомлень: 1230
З нами з: Пон вересня 12, 2022 4:04 pm
Has thanked: 89 times
Been thanked: 648 times

Re: Будуємо ламповий супер

Повідомлення UR5FFR »

Затримка АРП визначає рівень з якого починає працювати АРП. Комусь подобається з рівня шумів діапазону, комусь вище. Тому повільне регулювання.
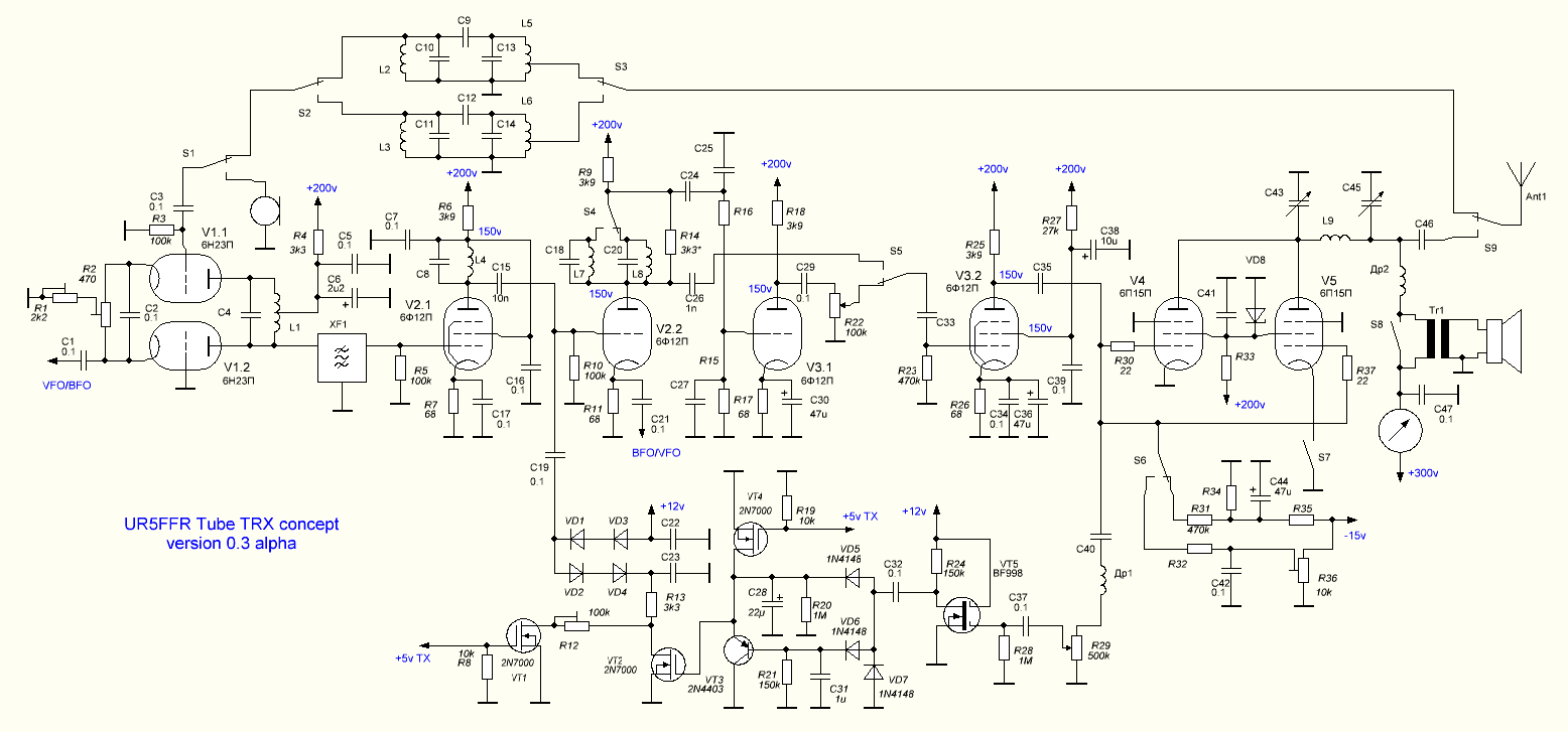
Наступна версія трансівера
valve_trx_v03.png
R12R14R32 задають підсилення при передачі. На виході дві 6П15П. При прийманні одна з них відключається. S6 обирає зміщення на першій сітці - у режимі приймання це десь -2в для класу А, при передачі -6в..-8в для класу АВ/В.
oldPsyho
Повідомлень: 606
З нами з: П'ят жовтня 14, 2022 4:13 pm
Звідки: KO40ig
Позивний: UR5XOU
Has thanked: 171 time
Been thanked: 65 times

Re: Будуємо ламповий супер

Повідомлення oldPsyho »

UR5FFR писав: Сер грудня 07, 2022 5:37 pm Затримка АРП визначає рівень з якого починає працювати АРП. Комусь подобається з рівня шумів діапазону, комусь вище. Тому повільне регулювання.
Наступна версія трансівераvalve_trx_v03.pngR12R14R32 задають підсилення при передачі. На виході дві 6П15П. При прийманні одна з них відключається. S6 обирає зміщення на першій сітці - у режимі приймання це десь -2в для класу А, при передачі -6в..-8в для класу АВ/В.

 
Гм, це цікаво... Але чи не забагато напруг живлення?
+300, +200, +12, -15, +5, ~6.3

 
oldPsyho
Повідомлень: 606
З нами з: П'ят жовтня 14, 2022 4:13 pm
Звідки: KO40ig
Позивний: UR5XOU
Has thanked: 171 time
Been thanked: 65 times

Re: Будуємо ламповий супер

Повідомлення oldPsyho »

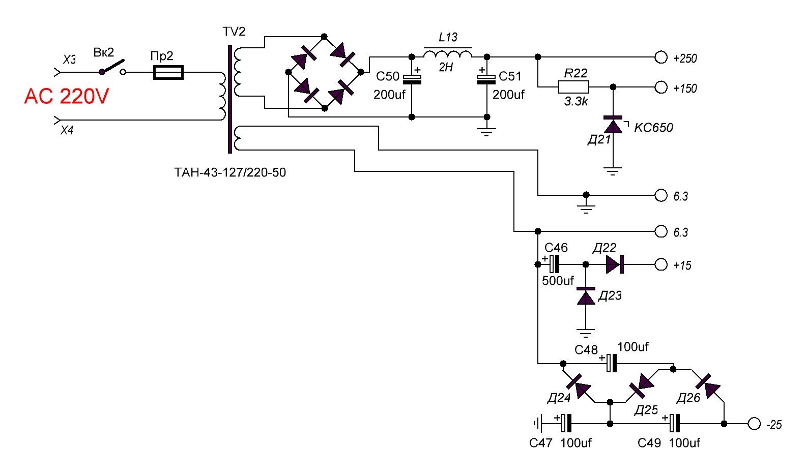
Я пропоную, всі анодні напруги (окрім вихідного каскаду) зменьшити до +180в (в цьому разі можна іх буде стабілізувати як у малоламповому RU6BK), +300в взяти перед стабілізатором, а +12 та -15 здобути за допомогою простих помножувачів з накальної напруги
oldPsyho
Повідомлень: 606
З нами з: П'ят жовтня 14, 2022 4:13 pm
Звідки: KO40ig
Позивний: UR5XOU
Has thanked: 171 time
Been thanked: 65 times

Re: Будуємо ламповий супер

Повідомлення oldPsyho »

Та і ще одне питання: Чи не вигідніше буде замінити пару 6П15П однією ГУ-19 ?
Ось як я бачу блок живлення:
 
 
 
Вкладення
6F-PSU.JPG
Відповісти