Каталог схем трансиверів.

UR5VCP
Повідомлень: 447
З нами з: Пон вересня 12, 2022 6:14 pm
Звідки: KN48wi
Позивний: UR5VCP
Has thanked: 83 times
Been thanked: 9 times
Контактна інформація:

Каталог схем трансиверів.

Повідомлення UR5VCP »

Друзі, буду помаленько викладати схеми трансиверів. Різні, всякі. Принцип пропоную простий:
- ніякого обговорення тут! Обговорювати тільки в інших або нових топіках!
- одне повідомлення - одна схема (ну вже якщо так картинок багато - то відповідно і заголовок повідомлення ч1 ч2 ч3)
- приєднуйтесь!
 
Пенсіонер
Повідомлень: 200
З нами з: Пон липня 10, 2023 9:39 pm
Has thanked: 9 times
Been thanked: 106 times

Re: Каталог схем трансиверів.

Повідомлення Пенсіонер »

Ламповий Радіо76 1.GIF
Ламповий варіант Радіо-76. Використані ідеї US5MSQ.
 
UR5VFT
Повідомлень: 589
З нами з: Вів січня 17, 2023 6:22 pm
Позивний: UR5VFT
Has thanked: 593 times
Been thanked: 127 times

Re: Каталог схем трансиверів.

Повідомлення UR5VFT »

ДИ на 6н3п
 
Пенсіонер
Повідомлень: 200
З нами з: Пон липня 10, 2023 9:39 pm
Has thanked: 9 times
Been thanked: 106 times

Re: Каталог схем трансиверів.

Повідомлення Пенсіонер »

donbas1М.jpg
Донбасс-1М
 
UR5FFR
Повідомлень: 1452
З нами з: Пон вересня 12, 2022 4:04 pm
Has thanked: 132 times
Been thanked: 848 times

Re: Каталог схем трансиверів.

Повідомлення UR5FFR »

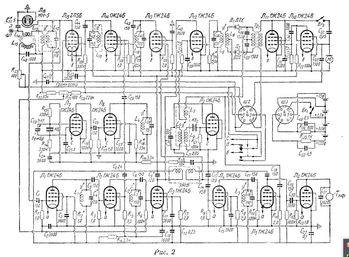
Радіостанція "Недра-1". Може бути цікава як приклад використання стрижневих ламп.
Детальніше ж-л Радіо №1 1961, с.15
nedra.jpg
 
UR5FFR
Повідомлень: 1452
З нами з: Пон вересня 12, 2022 4:04 pm
Has thanked: 132 times
Been thanked: 848 times

Re: Каталог схем трансиверів.

Повідомлення UR5FFR »

Приемник с рамочной антенной.jpg
 
RN3ACW.jpg
 
 
Пенсіонер
Повідомлень: 200
З нами з: Пон липня 10, 2023 9:39 pm
Has thanked: 9 times
Been thanked: 106 times

Re: Каталог схем трансиверів.

Повідомлення Пенсіонер »

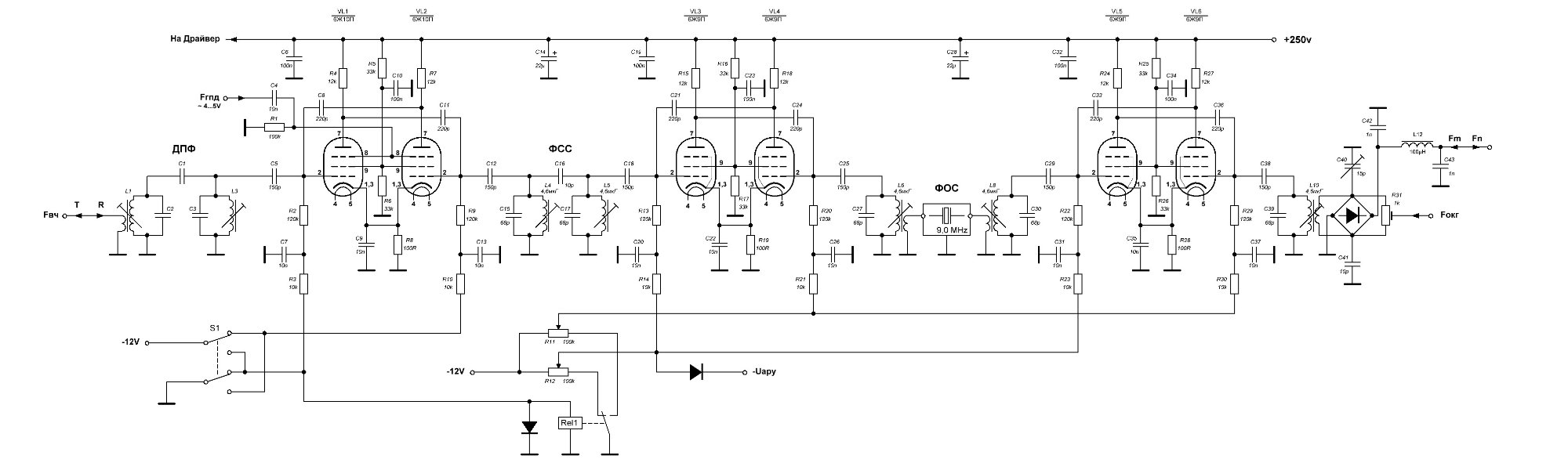
Ще варіанти трактів.
Ламповый МОДЕМ.JPG
 
Гибридный Mалоламповый_trx_v_3-01.JPG
 
 
 
UR5FFR
Повідомлень: 1452
З нами з: Пон вересня 12, 2022 4:04 pm
Has thanked: 132 times
Been thanked: 848 times

Re: Каталог схем трансиверів.

Повідомлення UR5FFR »

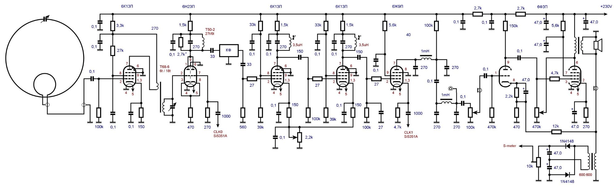
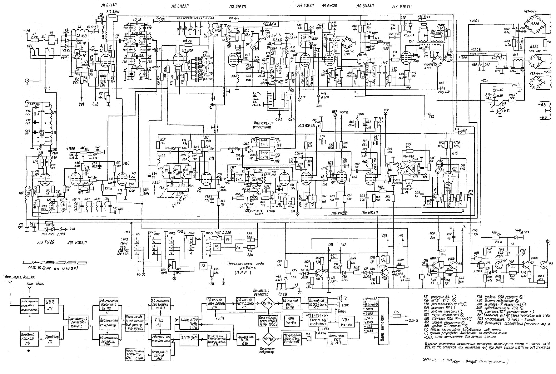
UK3ABB.png
 
Пенсіонер
Повідомлень: 200
З нами з: Пон липня 10, 2023 9:39 pm
Has thanked: 9 times
Been thanked: 106 times

Re: Каталог схем трансиверів.

Повідомлення Пенсіонер »

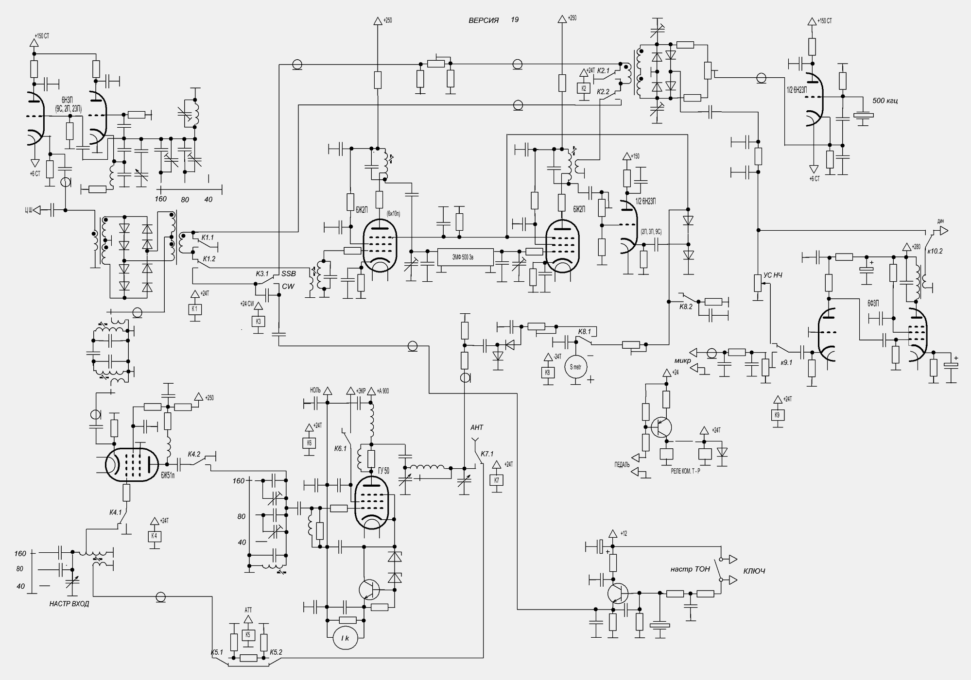
superhet TUBE 80-10m.jpg
Трат з двома ПЧ. 
МАФ1.gif
 
МАФ2.gif
Передавальна приставка до Р-250.

 
 
 
UR5VFT
Повідомлень: 589
З нами з: Вів січня 17, 2023 6:22 pm
Позивний: UR5VFT
Has thanked: 593 times
Been thanked: 127 times

Re: Каталог схем трансиверів.

Повідомлення UR5VFT »

ДЛ 75
 
Пенсіонер
Повідомлень: 200
З нами з: Пон липня 10, 2023 9:39 pm
Has thanked: 9 times
Been thanked: 106 times

Re: Каталог схем трансиверів.

Повідомлення Пенсіонер »

ДЛ-72, ДЛ-66, ДЛ-64
 
 
 
Вкладення
f.1972-03.021.jpg
f.1972-03.022.jpg
dl-66 diagram.jpg
UA1FA 1964.jpg
Відповісти