"Народний" Трансивер на базі ESP32-A1S

UR5FFR
Повідомлень: 1357
З нами з: Пон вересня 12, 2022 4:04 pm
Has thanked: 120 times
Been thanked: 759 times

Re: "Народний" Трансивер на базі ESP32-A1S

Повідомлення UR5FFR »

Краще ви самі, а я буду підказувати якщо десь щось не так :)
Almaro1741
Повідомлень: 61
З нами з: Суб вересня 17, 2022 10:59 am
Позивний: UR1CDH
Has thanked: 1 time
Been thanked: 2 times

Re: "Народний" Трансивер на базі ESP32-A1S

Повідомлення Almaro1741 »

UR5FFR писав: Вів травня 23, 2023 6:04 pm Краще ви самі, а я буду підказувати якщо десь щось не так :)

 
Чєловєків мало... сам не справляюсь(( який сенс тоді його народним робити?
 
UR5FFR
Повідомлень: 1357
З нами з: Пон вересня 12, 2022 4:04 pm
Has thanked: 120 times
Been thanked: 759 times

Re: "Народний" Трансивер на базі ESP32-A1S

Повідомлення UR5FFR »

Almaro1741 писав: Сер травня 24, 2023 12:32 pmЧєловєків мало... сам не справляюсь(( який сенс тоді його народним робити?

 
Ну хтось же повинен бути головним архітектором :)
Я скептично ставлюся до класичного SDR з переносом на НЧ. Тому що він має суттєву проблему - дисбаланс фаз та амплітуд. І якщо при прийманні це можливо усунути програмними методами, то з передачею все погано. І чим вище частота тим буде більший дисбаланс, і тим гірше буде давитися дзеркалка, яку ви не відфільтруєте ніякими ДСФ, бо вона поруч с сигналом який мі передаємо.
Тому цей проект заздалегідь має усі недоліки притаманні іншим аналогічним трансіверам, наприклад Маламуту.
Щоб позбутися цієї проблеми треба змінювати архітектуру.
Almaro1741
Повідомлень: 61
З нами з: Суб вересня 17, 2022 10:59 am
Позивний: UR1CDH
Has thanked: 1 time
Been thanked: 2 times

Re: "Народний" Трансивер на базі ESP32-A1S

Повідомлення Almaro1741 »

UR5FFR писав: Сер травня 24, 2023 10:16 pm
Almaro1741 писав: Сер травня 24, 2023 12:32 pmЧєловєків мало... сам не справляюсь(( який сенс тоді його народним робити?


 
Ну хтось же повинен бути головним архітектором :)
Я скептично ставлюся до класичного SDR з переносом на НЧ. Тому що він має суттєву проблему - дисбаланс фаз та амплітуд. І якщо при прийманні це можливо усунути програмними методами, то з передачею все погано. І чим вище частота тим буде більший дисбаланс, і тим гірше буде давитися дзеркалка, яку ви не відфільтруєте ніякими ДСФ, бо вона поруч с сигналом який мі передаємо.
Тому цей проект заздалегідь має усі недоліки притаманні іншим аналогічним трансіверам, наприклад Маламуту.
Щоб позбутися цієї проблеми треба змінювати архітектуру.

 
Ви базуєте свій скептицизм на наявному досвіді. В мене ж стільки досвіду немає( і в хоббі я недавно відносно. Модна наприклад реалізувати каскад з проміжною частотою, а потім проміжну частоту подавати на модем. модем працюватиме на постійні частоті що рівна проміжній. і відповідно всі параметри погрішностей будуть відомі. я не маю на меті викорінити всі недоліки) оскільки я про них навіть незнаю( 
 
UR5FFR
Повідомлень: 1357
З нами з: Пон вересня 12, 2022 4:04 pm
Has thanked: 120 times
Been thanked: 759 times

Re: "Народний" Трансивер на базі ESP32-A1S

Повідомлення UR5FFR »

А чому не зробити на передачу синтетичний SSB? Тобто по суті uSDX, тільки на стероїдах з нормальною панорамою?
PS а програмувати то хоч вмієте? з принципами побудови коду для SDR та DSP алгоритмами знайомі?
 
 
Almaro1741
Повідомлень: 61
З нами з: Суб вересня 17, 2022 10:59 am
Позивний: UR1CDH
Has thanked: 1 time
Been thanked: 2 times

Re: "Народний" Трансивер на базі ESP32-A1S

Повідомлення Almaro1741 »

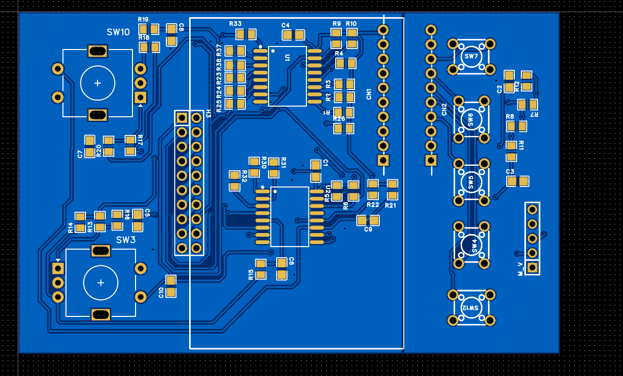
вкоротив плату. по суті їх тепер 2. тепер треба придумати як їх потім розділяти. плата в такому виді займає менше 100х100мм що дозволяє її економно замовляти в Китаї.
Screenshot_2.png
 
 
Almaro1741
Повідомлень: 61
З нами з: Суб вересня 17, 2022 10:59 am
Позивний: UR1CDH
Has thanked: 1 time
Been thanked: 2 times

Re: "Народний" Трансивер на базі ESP32-A1S

Повідомлення Almaro1741 »

UR5FFR писав: Чет травня 25, 2023 10:53 am А чому не зробити на передачу синтетичний SSB? Тобто по суті uSDX, тільки на стероїдах з нормальною панорамою?
PS а програмувати то хоч вмієте? з принципами побудови коду для SDR та DSP алгоритмами знайомі?
 
 

 
uSDX по природі своїй кастрований. який сенс робити його на стероїдах з панорамою, якщо він таким же кастрованим і залишиться. тоді вже краще зробити просто панорамну приставку з CAT-інтерфейсом, і входами I, Q. і підключати до uSDX

P.S. програмувати вмію) з принципами знайомий)
Андрій_UR3ILF
Повідомлень: 88
З нами з: Суб жовтня 01, 2022 6:36 pm
Звідки: Царичанка
Позивний: UR3ILF
Has thanked: 18 times
Been thanked: 62 times
Контактна інформація:

Re: "Народний" Трансивер на базі ESP32-A1S

Повідомлення Андрій_UR3ILF »

Almaro1741 писав: Чет травня 25, 2023 2:31 pm  тепер треба придумати як їх потім розділяти.
 


 
Зробіть отвори 0,6-1мм без металізації по лінії поділу. Я так робив.
Легко розламаєте плати на двi частини.
 
 
UR5FFR
Повідомлень: 1357
З нами з: Пон вересня 12, 2022 4:04 pm
Has thanked: 120 times
Been thanked: 759 times

Re: "Народний" Трансивер на базі ESP32-A1S

Повідомлення UR5FFR »

Almaro1741 писав: Чет травня 25, 2023 2:31 pm вкоротив плату. по суті їх тепер 2. тепер треба придумати як їх потім розділяти. плата в такому виді займає менше 100х100мм що дозволяє її економно замовляти в Китаї.
Якщо заказувати в jlcpcb то вони такий фінт скоріше за все не пропустять - люди щось таке писали на форумах. Хоча може я помиляюсь
Аватар користувача
Володимир
Повідомлень: 51
З нами з: Сер вересня 14, 2022 12:14 am
Звідки: Умань
Позивний: UR5CAF
Has thanked: 8 times
Been thanked: 13 times

Re: "Народний" Трансивер на базі ESP32-A1S

Повідомлення Володимир »

UR5FFR писав: Чет травня 25, 2023 6:53 pm Якщо заказувати в jlcpcb то вони такий фінт скоріше за все не пропустять


 
Я так робив. Пропустили. Я робив продовгуваті отвори шириною 3,9мм з містками, по яких потім розломував. Після розлому виступи зпиляв наждаком.
 
Вкладення
12.JPG
12.JPG (30.2 Кіб) Переглянуто 29223 разів
Відповісти