Ламповий підсилювач потужності

oldPsyho
Повідомлень: 634
З нами з: П'ят жовтня 14, 2022 4:13 pm
Звідки: KO40ig
Позивний: UR5XOU
Has thanked: 184 times
Been thanked: 70 times

Re: Ламповий підсилювач потужності

Повідомлення oldPsyho »

UR5VFT писав: Суб березня 29, 2025 1:45 pm - Якщо лампочка 19-29 одна рекомендую. перевірено багаторазово і чому не згадуєте про гібридні каскади. працюють відмінно.. 73!
 

 
Як це не згадую? Ще й як))
Знайшов в себе готовий модуль з панельками під ГУ-19/ГУ-50.
Так що питання з лампами вирішене, буде 2хГУ-19


 
Вкладення
photo_2025-03-29_14-32-46.jpg
UR5FFR
Повідомлень: 1419
З нами з: Пон вересня 12, 2022 4:04 pm
Has thanked: 130 times
Been thanked: 811 times

Re: Ламповий підсилювач потужності

Повідомлення UR5FFR »

А у катод качати не думав?
tx_ampl.gif
tx_ampl.gif (12.63 Кіб) Переглянуто 58689 разів
 
oldPsyho
Повідомлень: 634
З нами з: П'ят жовтня 14, 2022 4:13 pm
Звідки: KO40ig
Позивний: UR5XOU
Has thanked: 184 times
Been thanked: 70 times

Re: Ламповий підсилювач потужності

Повідомлення oldPsyho »

Можна й в катод, але там мощі тра більше, раз так вчетверо.
UR5FFR
Повідомлень: 1419
З нами з: Пон вересня 12, 2022 4:04 pm
Has thanked: 130 times
Been thanked: 811 times

Re: Ламповий підсилювач потужності

Повідомлення UR5FFR »

Але буде широкосмугове узгодження. Суттєво спрощується схема бо не треба комутувати контура
oldPsyho
Повідомлень: 634
З нами з: П'ят жовтня 14, 2022 4:13 pm
Звідки: KO40ig
Позивний: UR5XOU
Has thanked: 184 times
Been thanked: 70 times

Re: Ламповий підсилювач потужності

Повідомлення oldPsyho »

UR5FFR писав: Суб березня 29, 2025 5:02 pm Але буде широкосмугове узгодження. Суттєво спрощується схема бо не треба комутувати контура


 
А давай))

Тільки вроді ж ГУ-19/29 в катод не качають. Зазвичай ставлять ГУ50, 6П36-44-45С та їм подібні.
UR5VFT
Повідомлень: 561
З нами з: Вів січня 17, 2023 6:22 pm
Позивний: UR5VFT
Has thanked: 553 times
Been thanked: 112 times

Re: Ламповий підсилювач потужності

Повідомлення UR5VFT »

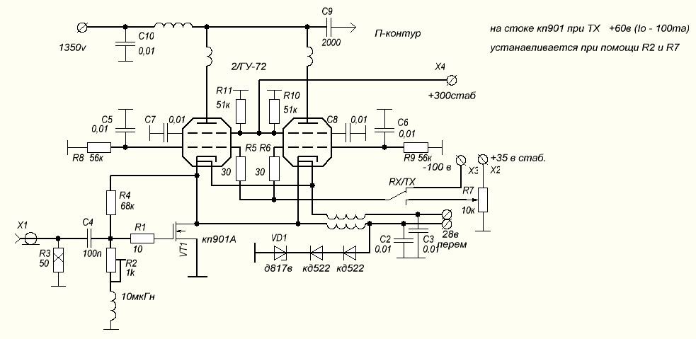
UR5FFR писав: Суб березня 29, 2025 3:08 pm А у катод качати не думав?tx_ampl.gif
 


 
- дуже невдала схема. для прикладу ось така працювала у багатьох. у мене з 2мя гу72 у друга 4-гу50.зверніть увагу на подачу плюса при передачі. 73!
 
Вкладення
Снимок.JPG
гибрид гу50.GIF
гибрид гу50.GIF (8.46 Кіб) Переглянуто 58518 разів
UR5FFR
Повідомлень: 1419
З нами з: Пон вересня 12, 2022 4:04 pm
Has thanked: 130 times
Been thanked: 811 times

Re: Ламповий підсилювач потужності

Повідомлення UR5FFR »

oldPsyho писав: Суб березня 29, 2025 5:27 pm Тільки вроді ж ГУ-19/29 в катод не качають. Зазвичай ставлять ГУ50, 6П36-44-45С та їм подібні.
Це всьо условності. Качати в катод можна будь-яку лампу.
UR5VFT писав: Суб березня 29, 2025 8:05 pm дуже невдала схема
Так, треба запирати лампу при RX.
UR5VFT
Повідомлень: 561
З нами з: Вів січня 17, 2023 6:22 pm
Позивний: UR5VFT
Has thanked: 553 times
Been thanked: 112 times

Re: Ламповий підсилювач потужності

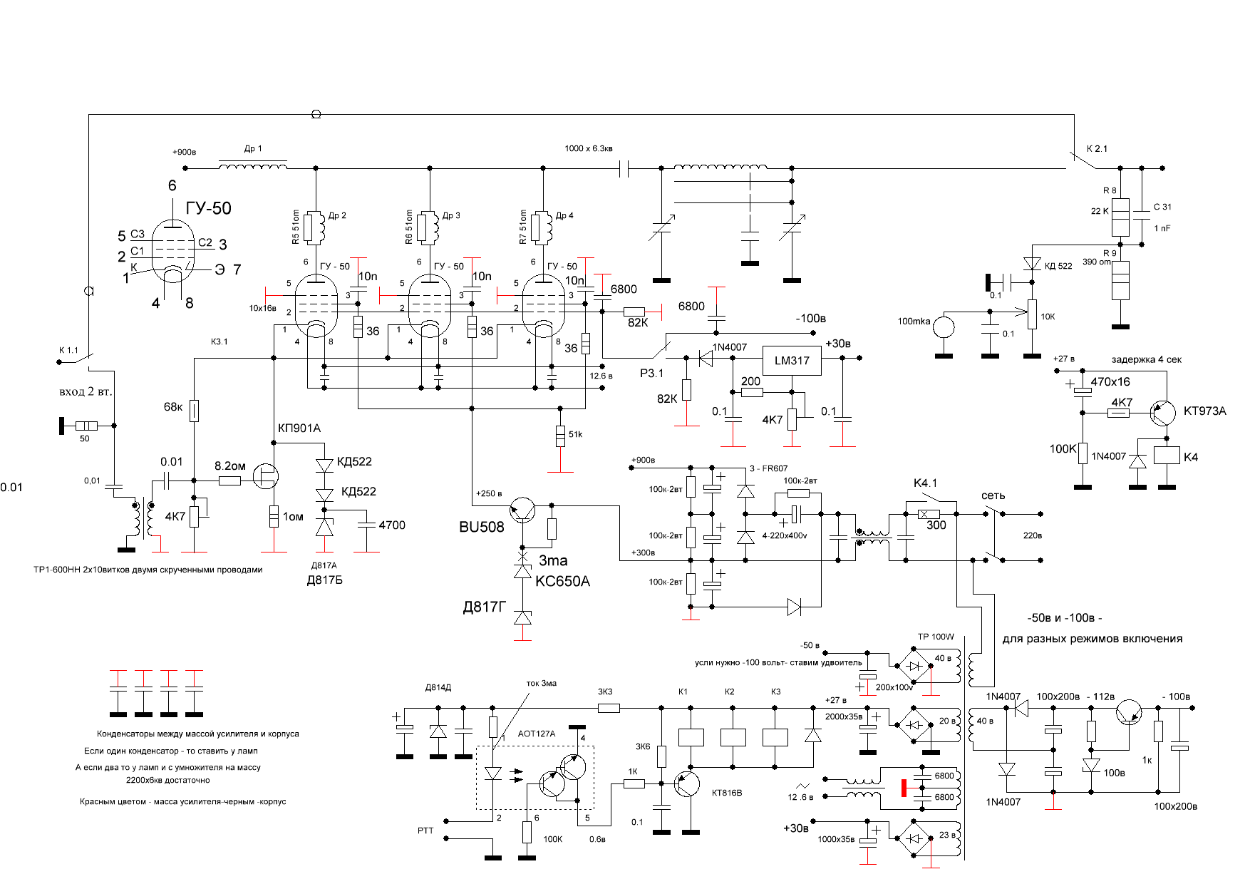
Повідомлення UR5VFT »

- на прохання того, хто зателефонував 73!
 
 
Вкладення
Бестр.900в ГУ50-основной.GIF
Андрій_UR3ILF
Повідомлень: 101
З нами з: Суб жовтня 01, 2022 6:36 pm
Звідки: Царичанка
Позивний: UR3ILF
Has thanked: 21 time
Been thanked: 75 times
Контактна інформація:

Re: Ламповий підсилювач потужності

Повідомлення Андрій_UR3ILF »

UR5FFR писав: Суб березня 29, 2025 8:36 pmЦе всьо условності. Качати в катод можна будь-яку лампу.

 
Не всi. ГУ19/29 це променеві тетроди у яких у балоні конструктивно з катодом з'єднані променеві пластини. У схемі із загальною сіткою на ВЧ діапазонах позитивний зв'язок i збуджуються.
У 6П45С ці промені на окремій ніжці, яка заземляється по ВЧ. Цю прохідну ємність ГУ19/29 можна нейтралізувати, але воно того не варто. 6П14 та 6П15 теж така рiзниця.
Пробував рокiв 30 тому ГУ29 в гібридній схемі і нічого гарного не вийшло. Тільки у сітку качати. Резистор 50 ом на землю та 6-7 ватів на вхід. На виході 100 Вт.
 
 
UR5FFR
Повідомлень: 1419
З нами з: Пон вересня 12, 2022 4:04 pm
Has thanked: 130 times
Been thanked: 811 times

Re: Ламповий підсилювач потужності

Повідомлення UR5FFR »

Андрій_UR3ILF писав: Суб березня 29, 2025 9:41 pmГУ19/29 це променеві тетроди у яких у балоні конструктивно з катодом з'єднані променеві пластини.
Так, дійсно, в катод качати не вийде. А жаль :)
 
Відповісти