Будуємо ламповий супер
Re: Будуємо ламповий супер
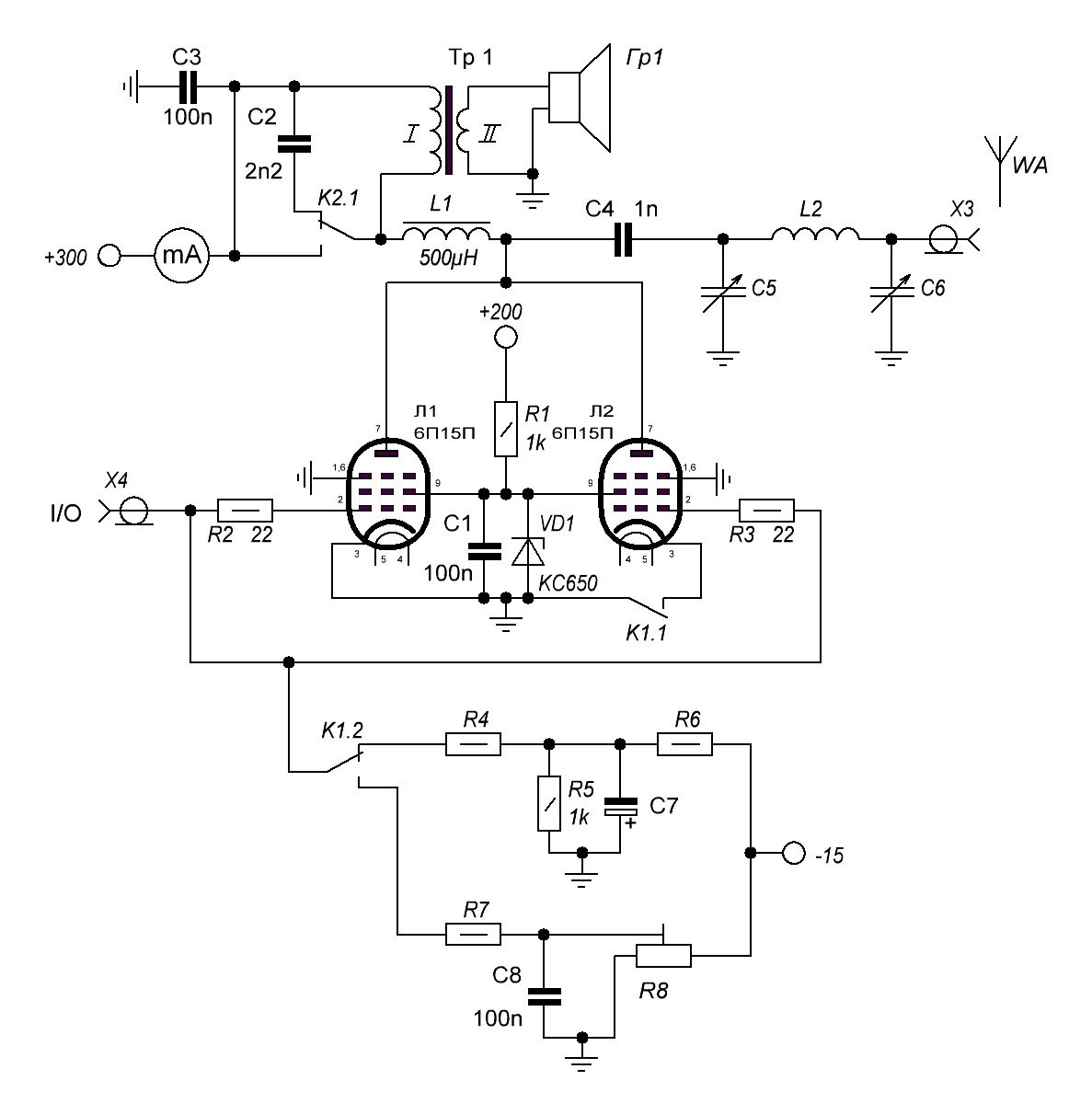
Хлопці! Коллеги! Аматори! Пропоную робити ЛАМПОВИЙ!!! супер -без мікросхем польовиків та транзисторів.Хіба МП39 та П416 . Ось тоді буде точно ламповий супер. Як ДІ та АНГОР ще також інші.
-
UR5FFR
- Повідомлень: 1389
- З нами з: Пон вересня 12, 2022 4:04 pm
- Has thanked: 123 times
- Been thanked: 784 times
Re: Будуємо ламповий супер
Це вже перфекціонізм у чистому вигляді. АРУ це ще дві-три лампи. Це ускладнює схему. Якщо робити простіше то як таке радіо слухати потім? Я таке робити не буду.
Тобто питання в тому що ми бажаємо побачити на виході - чисто "ламповий" апарат, або апарат який можна слухати та на якому можна працювати.
-
oldPsyho
- Повідомлень: 634
- З нами з: П'ят жовтня 14, 2022 4:13 pm
- Звідки: KO40ig
- Позивний: UR5XOU
- Has thanked: 184 times
- Been thanked: 70 times
Re: Будуємо ламповий супер
Канєшно же те яке можна слухати, та й якесь qso провести.UR5FFR писав: ↑Пон грудня 12, 2022 7:55 pmЦе вже перфекціонізм у чистому вигляді. АРУ це ще дві-три лампи. Це ускладнює схему. Якщо робити простіше то як таке радіо слухати потім? Я таке робити не буду.
Тобто питання в тому що ми бажаємо побачити на виході - чисто "ламповий" апарат, або апарат який можна слухати та на якому можна працювати.
На рахунок вихідного каскаду, пропоную дещо змінити подачу анодної напруги, ось так:
-
UR5FFR
- Повідомлень: 1389
- З нами з: Пон вересня 12, 2022 4:04 pm
- Has thanked: 123 times
- Been thanked: 784 times
Re: Будуємо ламповий супер
Воно так було на початку. Але я переробив і пустив струм через П-контур. На мій погляд при цьому менш суттєві вимоги до анодного дроселя, бо він працює вже в 50тиомному колі, а ось коли він стоїть як ви намалювали то там значно вищій опір.
-
oldPsyho
- Повідомлень: 634
- З нами з: П'ят жовтня 14, 2022 4:13 pm
- Звідки: KO40ig
- Позивний: UR5XOU
- Has thanked: 184 times
- Been thanked: 70 times
Re: Будуємо ламповий супер
А яка проблема у дросселі? Він же не в кіловатному підсилювачі стояти буде.
Важливо ж не мати резонансу на радіоаматроских діапазонах. Можна використати конструкцію з Ameriton-овського підсилювача.
-
UR5FFR
- Повідомлень: 1389
- З нами з: Пон вересня 12, 2022 4:04 pm
- Has thanked: 123 times
- Been thanked: 784 times
Re: Будуємо ламповий супер
Дросель на 50тиомному кінці П-контура може мати суттєво меншу індуктивність. Там не треба 225uH. Я планую що він буде на невеликому тороїді не більш ніж 10-15 витків. Менше витків - менше втрат, менше паразитна ємність. Замкнутий тороїд - нема зайвого поля.
-
oldPsyho
- Повідомлень: 634
- З нами з: П'ят жовтня 14, 2022 4:13 pm
- Звідки: KO40ig
- Позивний: UR5XOU
- Has thanked: 184 times
- Been thanked: 70 times
Re: Будуємо ламповий супер
Воно то так, але тоді весь контур та конденсатори будуть під анодною напругою. Як у такому разі робити їхнє перемикання?UR5FFR писав: ↑Вів грудня 13, 2022 8:43 pm Дросель на 50тиомному кінці П-контура може мати суттєво меншу індуктивність. Там не треба 225uH. Я планую що він буде на невеликому тороїді не більш ніж 10-15 витків. Менше витків - менше втрат, менше паразитна ємність. Замкнутий тороїд - нема зайвого поля.
Для КЗЕ доведеться вигадувати як ізолювати ротори від подовжуючих осей.
-
UR5FFR
- Повідомлень: 1389
- З нами з: Пон вересня 12, 2022 4:04 pm
- Has thanked: 123 times
- Been thanked: 784 times
Re: Будуємо ламповий супер
Та ну - 300в - це не напруга. От якби там було хоча б 600-800в то треба було б щось думати 
Змінні ємності можна і не ізолювати якщо послідовно з ними поставити додатково ємності по 10nF наприклад.
Галетнік для перемикання індуктивності не має електричного контакту між віссю та контактами.
Змінні ємності можна і не ізолювати якщо послідовно з ними поставити додатково ємності по 10nF наприклад.
Галетнік для перемикання індуктивності не має електричного контакту між віссю та контактами.
-
master_yogurt
- Повідомлень: 22
- З нами з: Нед жовтня 23, 2022 12:16 am
- Been thanked: 2 times
Re: Будуємо ламповий супер
Чекаю фінальну схему гібридного приймача!) UR5FFR золота голова! Я так глибоко в радіоелектроніці не тямлю) Успіхів вам!
-
oldPsyho
- Повідомлень: 634
- З нами з: П'ят жовтня 14, 2022 4:13 pm
- Звідки: KO40ig
- Позивний: UR5XOU
- Has thanked: 184 times
- Been thanked: 70 times
Re: Будуємо ламповий супер
Щось тема заглохла, а я поки роблю блок живлення. Буде +240в, +150в та +-12в. ТАН-70 в якості силового. Я так думаю, якщо анодні резистори зменьшити до 100 ом, то можна буде подавати їм +150в замість +200в. На 6П15П замість +300в піде +240. Звісно це трохи зменьшить вихідну потужність, але іньшого силового трансформатора в мене немає.