Германій? Германій!

UR5FFR
Повідомлень: 1393
З нами з: Пон вересня 12, 2022 4:04 pm
Has thanked: 124 times
Been thanked: 792 times

Re: Германій? Германій!

Повідомлення UR5FFR »

Ut5lp писав: Пон вересня 16, 2024 9:57 pm Правда міряв на 45МГц.
 
Я на 45МГц особо не виміряв нічого - лише підсилення. ГТ308 на 45МГц дає суттєвий спад і це може впливати на вхідний опір. Тут треба ставити ГТ313
oldPsyho писав: Вів вересня 17, 2024 12:56 am А шо синтез? діодам не побоку якої полярності буде сигнал?
P.S. ну якщо без реле ніззя, то давайте реле. Буде перемикатись здоровенним тумблером))
 
Я кажу за сигнали управління. Це перемикання RX/TX, виду модуляції, ширини смуги, тощо. Дивись - синтез генерує сигнал управління з рівнями нуль/+3,3в. Нам потрібно від цього сигналу перемкнути реле. Якщо ми почепимо реле у колектор p-n-p транзистору, наприклад МП42, то на базу йому потрібно подавати мінус щоб ввімкнути реле. А у нас синтез видає плюс. Отож.

Я поки що бачу такі варіанти. Перший - це поставити оптрони. З їх допомогою дуже легко інвертувати сигнал управління.

Другий - двополярне живлення. Усе одно синтезатору потрібно +5, а аналоговій частині -12в. Реле живимо від +5в, для управління ставимо n-p-n транзистор МП37. Тоді сигнал управління інвертувати не треба.

Третій варіант, заживити увесь тракт від плюсового живлення. Це приведе до перевертання схем - тобто колектор буде на землі а емітер - на плюс живлення. Воно начебто нічого складного, але вигляд усе буде мати догори ногами. Зате маємо лише одно джерело живлення.

Четвертий варіант - залишити в спокої аналогову частину. Живлення зробити -12в. А ось синтез перевернуті догори ногами. Тобто його "землю" під'єднати до -12, а плюс - до землі. Тоді він буде видавати сигнали -12 (це нуль для нього) та -9 (це його 3,3в). Ставимо МП37, емітер до -12в, на базу сигнал управління -12в/-9в, у колектор - реле другим кінцем на землю

Оптрони мені не зовсім до вподоби. Перевертати синтез та чіпляти його землю до -12в - потрібно буде ізолювати по постійному струму землю сигналів гетеродинів - конденсатори поставити. Останній варіант виглядає досить привабливо - одне живлення і начебто лише декілька конденсаторів треба.

Ще один момент - від аналогової частини у синтезатор ми отримуємо сигнал S-метру. Якщо робити двополярне живлення то тут виникнуть деякі проблеми бо треба буде його інвертувати.

Треба якось визначитись як робимо бо це вплине на усі схеми
 
 
 
UR5FFR
Повідомлень: 1393
З нами з: Пон вересня 12, 2022 4:04 pm
Has thanked: 124 times
Been thanked: 792 times

Re: Германій? Германій!

Повідомлення UR5FFR »

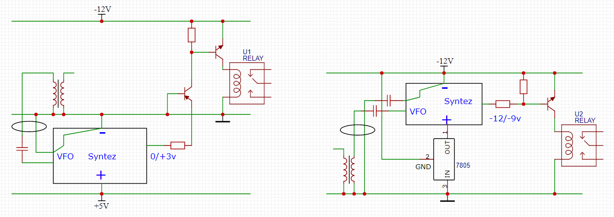
Малюнки до різних варіантів живлення
Вкладення
Screenshot_2024_09_17-3.png
UR5FFR
Повідомлень: 1393
З нами з: Пон вересня 12, 2022 4:04 pm
Has thanked: 124 times
Been thanked: 792 times

Re: Германій? Германій!

Повідомлення UR5FFR »

Ще варіант
 
Вкладення
Screenshot_2024_09_17-4.png
Screenshot_2024_09_17-4.png (28.85 Кіб) Переглянуто 18119 разів
oldPsyho
Повідомлень: 634
З нами з: П'ят жовтня 14, 2022 4:13 pm
Звідки: KO40ig
Позивний: UR5XOU
Has thanked: 184 times
Been thanked: 70 times

Re: Германій? Германій!

Повідомлення oldPsyho »

UR5FFR писав: Вів вересня 17, 2024 10:49 am Ще варіант
 

 
Цей варіант мені здається кращим.

P.S. Я планував синтез використати як просто VFO/BFO, а все інше кнопочками... навіть для S-метра є індикатор))
Ut5lp
Повідомлень: 119
З нами з: Суб вересня 17, 2022 3:34 pm
Позивний: UT5LP
Has thanked: 11 times
Been thanked: 32 times

Re: Германій? Германій!

Повідомлення Ut5lp »

Андрій,у фронтенді переверніить комутуючі діоди...його вже скачують... :)
Може всеж 407,409?кошерність не порушується. 
 
oldPsyho
Повідомлень: 634
З нами з: П'ят жовтня 14, 2022 4:13 pm
Звідки: KO40ig
Позивний: UR5XOU
Has thanked: 184 times
Been thanked: 70 times

Re: Германій? Германій!

Повідомлення oldPsyho »

Ut5lp писав: Вів вересня 17, 2024 3:07 pm Андрій,у фронтенді переверніить комутуючі діоди...його вже скачують... :)
Може всеж 407,409?кошерність не порушується. 
 

 
На діоди кошерність не впливає))
UR5FFR
Повідомлень: 1393
З нами з: Пон вересня 12, 2022 4:04 pm
Has thanked: 124 times
Been thanked: 792 times

Re: Германій? Германій!

Повідомлення UR5FFR »

Ut5lp писав: Вів вересня 17, 2024 3:07 pm Андрій,у фронтенді переверніить комутуючі діоди...його вже скачують... :)
Може всеж 407,409?кошерність не порушується.
 
Та це ж драфт - навіщо його качати?
Діоди можна ставити і пін - гірше не буде. Але 503і теж будуть норм працювати.
Ви мені краще за живлення критику дайте. Бо я поки що у роздумах як краще робити.
oldPsyho писав: Вів вересня 17, 2024 2:55 pm Я планував синтез використати як просто VFO/BFO, а все інше кнопочками... навіть для S-метра є індикатор))
 
Це не зовсім зручно. Я робив багатомодові апарати - коли ті вмикаєш діапазон автоматично вмикається мода. Наприклад якщо це діапазон мовлення - то AM, якщо аматорський - то SSB з потрібною бічною смугою.
 
oldPsyho
Повідомлень: 634
З нами з: П'ят жовтня 14, 2022 4:13 pm
Звідки: KO40ig
Позивний: UR5XOU
Has thanked: 184 times
Been thanked: 70 times

Re: Германій? Германій!

Повідомлення oldPsyho »

UR5FFR писав: Вів вересня 17, 2024 4:57 pm
Ut5lp писав: Вів вересня 17, 2024 3:07 pm Андрій,у фронтенді переверніить комутуючі діоди...його вже скачують... :)
Може всеж 407,409?кошерність не порушується.

 
Та це ж драфт - навіщо його качати?
Діоди можна ставити і пін - гірше не буде. Але 503і теж будуть норм працювати.
Ви мені краще за живлення критику дайте. Бо я поки що у роздумах як краще робити.
oldPsyho писав: Вів вересня 17, 2024 2:55 pm Я планував синтез використати як просто VFO/BFO, а все інше кнопочками... навіть для S-метра є індикатор))

 
Це не зовсім зручно. Я робив багатомодові апарати - коли ті вмикаєш діапазон автоматично вмикається мода. Наприклад якщо це діапазон мовлення - то AM, якщо аматорський - то SSB з потрібною бічною смугою.
 

 
Так тут же аля 70-ті, який сервіс?))
А по живленню таки третя схема.
 
UR5FFR
Повідомлень: 1393
З нами з: Пон вересня 12, 2022 4:04 pm
Has thanked: 124 times
Been thanked: 792 times

Re: Германій? Германій!

Повідомлення UR5FFR »

oldPsyho писав: Вів вересня 17, 2024 5:02 pm Так тут же аля 70-ті, який сервіс?))
А по живленню таки третя схема.
Двуполярне живлення тоді буде. Може так і краще
 
Ut5lp
Повідомлень: 119
З нами з: Суб вересня 17, 2022 3:34 pm
Позивний: UT5LP
Has thanked: 11 times
Been thanked: 32 times

Re: Германій? Германій!

Повідомлення Ut5lp »

UR5FFR писав: Вів вересня 17, 2024 5:05 pm
 
Щось мені підсказує,що від нього не втекти...Бо сінтезатор...
 
 
 
 
 
Відповісти