Трансивер на надмініатюрних лампах

UR5VCP
Повідомлень: 447
З нами з: Пон вересня 12, 2022 6:14 pm
Звідки: KN48wi
Позивний: UR5VCP
Has thanked: 83 times
Been thanked: 8 times
Контактна інформація:

Re: Трансивер на надмініатюрних лампах

Повідомлення UR5VCP »

oldPsyho писав: Вів червня 13, 2023 10:59 am
UR5VCP писав: Вів червня 13, 2023 9:14 am ну у випадку непослушного гпд то доведеться. Взагалі то не проблема, я вже писав вище, стабілізація частоти є і в макєєвки, і в прошивку ЦШ можна внести...


 
А можна впихнути синтез і геть не перейматись з ГПД
 

 
не кошерно і не по феншую.  :lol:
 
 
UR5FFR
Повідомлень: 1285
З нами з: Пон вересня 12, 2022 4:04 pm
Has thanked: 104 times
Been thanked: 680 times

Re: Трансивер на надмініатюрних лампах

Повідомлення UR5FFR »

Може для початку чисто приймач зробити? Звісно якщо запал не погасне :)
 
UR5VCP
Повідомлень: 447
З нами з: Пон вересня 12, 2022 6:14 pm
Звідки: KN48wi
Позивний: UR5VCP
Has thanked: 83 times
Been thanked: 8 times
Контактна інформація:

Re: Трансивер на надмініатюрних лампах

Повідомлення UR5VCP »

UR5FFR писав: Вів червня 13, 2023 12:05 pm Може для початку чисто приймач зробити? Звісно якщо запал не погасне :)
 

 
ну так а добавити кілька реле і буде трансивер, суть то ж саме
 
oldPsyho
Повідомлень: 619
З нами з: П'ят жовтня 14, 2022 4:13 pm
Звідки: KO40ig
Позивний: UR5XOU
Has thanked: 174 times
Been thanked: 67 times

Re: Трансивер на надмініатюрних лампах

Повідомлення oldPsyho »

UR5VCP писав: Вів червня 13, 2023 11:52 am
oldPsyho писав: Вів червня 13, 2023 10:59 am
UR5VCP писав: Вів червня 13, 2023 9:14 am ну у випадку непослушного гпд то доведеться. Взагалі то не проблема, я вже писав вище, стабілізація частоти є і в макєєвки, і в прошивку ЦШ можна внести...



 
А можна впихнути синтез і геть не перейматись з ГПД
 


 
не кошерно і не по феншую.  :lol:
 
 

 
Та ну, зате скільки мороки пропустите.
UR5FFR писав: Вів червня 13, 2023 12:05 pm Може для початку чисто приймач зробити? Звісно якщо запал не погасне :)

 
 Запал підтримаємо))


 
UR5FFR
Повідомлень: 1285
З нами з: Пон вересня 12, 2022 4:04 pm
Has thanked: 104 times
Been thanked: 680 times

Re: Трансивер на надмініатюрних лампах

Повідомлення UR5FFR »

UR5VCP писав: Вів червня 13, 2023 1:25 pm
UR5FFR писав: Вів червня 13, 2023 12:05 pm Може для початку чисто приймач зробити? Звісно якщо запал не погасне :)

 
ну так а добавити кілька реле і буде трансивер, суть то ж саме

 
Якби усе було так просто :) Ти для початку спробуй намалювати на аркуші блок-схему з реле як ти кажеш. Поки що 10 сторінок балачок та жодної схеми що воно таке буде :)
 
 
UR5VCP
Повідомлень: 447
З нами з: Пон вересня 12, 2022 6:14 pm
Звідки: KN48wi
Позивний: UR5VCP
Has thanked: 83 times
Been thanked: 8 times
Контактна інформація:

Re: Трансивер на надмініатюрних лампах

Повідомлення UR5VCP »

Ще не відомо на чому воно буде. Словом добавилось мені дві екзотики 6Ж1Ж, вч пентоди, і 4 штуки стерженькових разом з керамічними модулями. Ну в принципі то не біда. Прикупим ще. Просто обідно що платити за лампи і за пересилку однаково. Ці клопи з НП ніяк не нажеруться (( А на Укрпочті одні інваліди з дірявими руками та головами, або "потєряють" або буде йти до нового року.... тому і шукаю по місцю, ну а не знайду то прикуплю, фіг з ним вже...
Ut5lp
Повідомлень: 108
З нами з: Суб вересня 17, 2022 3:34 pm
Позивний: UT5LP
Has thanked: 9 times
Been thanked: 22 times

Re: Трансивер на надмініатюрних лампах

Повідомлення Ut5lp »

oldPsyho писав: Пон червня 12, 2023 10:52 pm Та ж ГУ-15 чи 4П1Л. Навіть с такими лампами у вихідному каскаді,



 
Ага,ГУ-64,6П21С,ГУ-49..........це я шуткував...
А бо 2П24б і щоб не робити купу накалів... 6П9 всьо! 
Як ТС обере елементну базу,тоді ,з урахуванням  напруги геттеру,тоді...вихідну ...
 
 
 
oldPsyho
Повідомлень: 619
З нами з: П'ят жовтня 14, 2022 4:13 pm
Звідки: KO40ig
Позивний: UR5XOU
Has thanked: 174 times
Been thanked: 67 times

Re: Трансивер на надмініатюрних лампах

Повідомлення oldPsyho »

Ut5lp писав: Вів червня 13, 2023 9:08 pm
oldPsyho писав: Пон червня 12, 2023 10:52 pm Та ж ГУ-15 чи 4П1Л. Навіть с такими лампами у вихідному каскаді,




 
Ага,ГУ-64,6П21С,ГУ-49..........це я шуткував...
А бо 2П24б і щоб не робити купу накалів... 6П9 всьо! 
Як ТС обере елементну базу,тоді ,з урахуванням  напруги геттеру,тоді...вихідну ...
 
 
 

 
Тоді вже 6П3С (6П6С)
 
oldPsyho
Повідомлень: 619
З нами з: П'ят жовтня 14, 2022 4:13 pm
Звідки: KO40ig
Позивний: UR5XOU
Has thanked: 174 times
Been thanked: 67 times

Re: Трансивер на надмініатюрних лампах

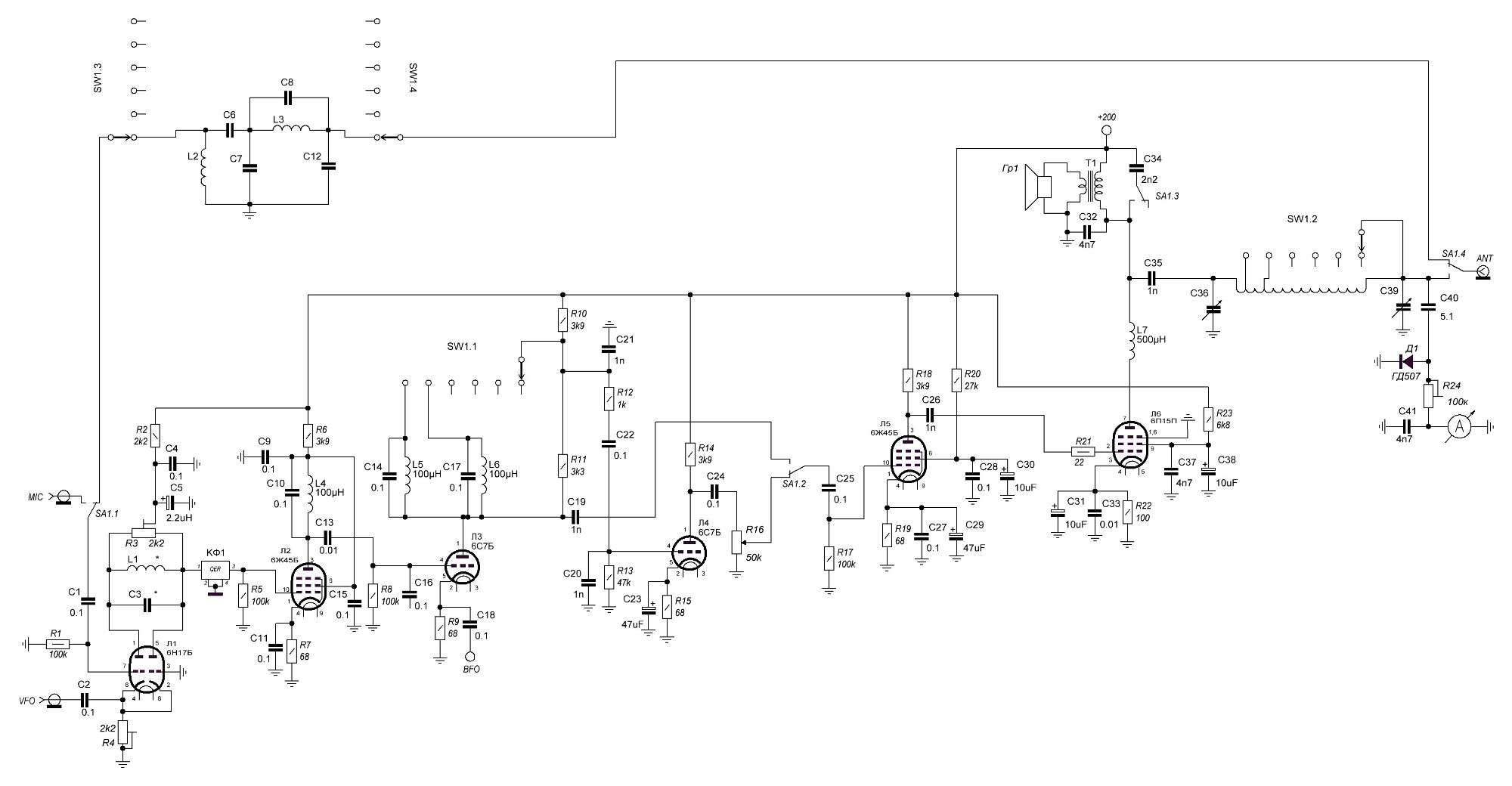
Повідомлення oldPsyho »

Щось таке )))...
Вкладення
6.JPG
UR5FFR
Повідомлень: 1285
З нами з: Пон вересня 12, 2022 4:04 pm
Has thanked: 104 times
Been thanked: 680 times

Re: Трансивер на надмініатюрних лампах

Повідомлення UR5FFR »

oldPsyho писав: Вів червня 13, 2023 9:37 pm Щось таке )))...

 
Послідовно з L1 треба ємність 10нф, бо інакше вона коротить аноди по постійному струму
Відповісти