Вимірювання струму

Відповісти
Freddy
Повідомлень: 299
З нами з: П'ят лютого 10, 2023 7:00 pm
Has thanked: 26 times
Been thanked: 49 times

Вимірювання струму

Повідомлення Freddy »

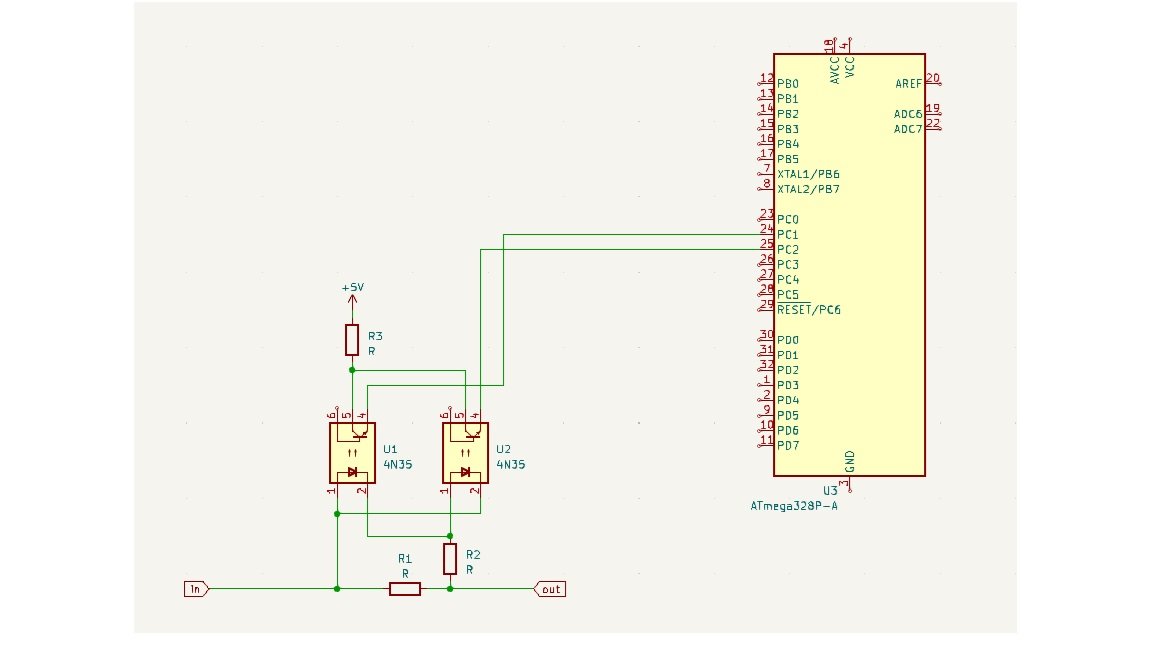
Не хочу створювати нову тему ,напишу тут. Є потреба міряти струм з плюсом і мінусом за допомогою adc мк. Це можна зробити через оптопари але буде два сигнали .Один сигнал зі + другий з -. (Див. Схему). Хотілось обидва послати на один вхід адц але не можу придумати як це зробити . Комутатор ?є варіант посилати обидва сигнали на різні канали адц а потім їх перемикати програмно і відповідно обробляти .  Якщо хтось може підкинути ідею буду вдячний . 
Freddy
Повідомлень: 299
З нами з: П'ят лютого 10, 2023 7:00 pm
Has thanked: 26 times
Been thanked: 49 times

Re: Вимірювання струму

Повідомлення Freddy »

997.jpg
 Схема 
 
UR5VCP
Повідомлень: 447
З нами з: Пон вересня 12, 2022 6:14 pm
Звідки: KN48wi
Позивний: UR5VCP
Has thanked: 83 times
Been thanked: 9 times
Контактна інформація:

Re: Вимірювання струму

Повідомлення UR5VCP »

Оптопари не лінійні, але то калібрується. А засунути два сигнали то таки або комутатор, або одночасно два сигнали. Ну... можна запердолити то все на один загальний подільник, та мати суму або різницю, чи там не подільник а ОП, але, +2 та -2 = 0, так само як і +3 та -3 = 0. То вже залежатиме від загального принципу та мети схеми.
Freddy
Повідомлень: 299
З нами з: П'ят лютого 10, 2023 7:00 pm
Has thanked: 26 times
Been thanked: 49 times

Re: Вимірювання струму

Повідомлення Freddy »

Була думка зробити комутатор який би перемикався коли на одному каналі менше сигнал ніж на другому  але не зовсім розумію як це зробити 
UR5VCP
Повідомлень: 447
З нами з: Пон вересня 12, 2022 6:14 pm
Звідки: KN48wi
Позивний: UR5VCP
Has thanked: 83 times
Been thanked: 9 times
Контактна інформація:

Re: Вимірювання струму

Повідомлення UR5VCP »

somosh.jpg
somosh.jpg (19.09 Кіб) Переглянуто 45294 разів
 верхня точно робитиме. Нижня - то принцип, там важливо знати які напруги і як живити.

Мало даних, може там лінія вимірювання 200 вольт, чи хз.. ну принцип можна такий брати.
Freddy
Повідомлень: 299
З нами з: П'ят лютого 10, 2023 7:00 pm
Has thanked: 26 times
Been thanked: 49 times

Re: Вимірювання струму

Повідомлення Freddy »

Верхній варіант в мене намальовано на схемі . Це робочий варіант , знаю . Хотілося  це все подати на один вхід. Можна подати на вхід адц  сигнал де нуль буде 2,5в а мінус відповідно від 2,5 до 0 а плюс від 2,5 до 5 в . Але  як це зробити теж не знаю . Мабуть буде  варіант з двама входами адц . Так найпростіше .  Міряти струм +/- 100ма . Напруга 200-600 в .
UR5VCP
Повідомлень: 447
З нами з: Пон вересня 12, 2022 6:14 pm
Звідки: KN48wi
Позивний: UR5VCP
Has thanked: 83 times
Been thanked: 9 times
Контактна інформація:

Re: Вимірювання струму

Повідомлення UR5VCP »

Тоді з операційником треба грати, можна два, можна один.
Балансуємо ОП при нолі так, щоби оптрон був чуток відкритий, а далі все просто, струм + - оптрон відкрився, струм - - оптрон закрився )
А чому не по земляному виводі поставити шунт? Саме по позитивному треба? в землі просто все буде...
Відповісти