oldPsyhoА гібридний не розглядаєте?
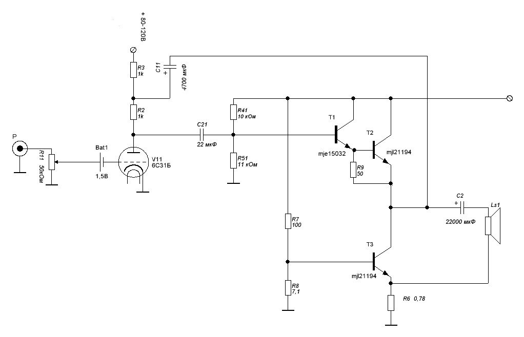
Та це ж для навушників. З лампами трохи пізніше буде тема. Зараз поки що тільки транзистори.
Багато хто напевно зустрічав у мережі пости про аудіофільскі операційні підсилювачі. Типу "усе інше гівно треба ставити тіки ось такий і ніякий більше". Так ось

Вирішив перевірити декілька операційних підсилювачів на спотворення та максимальний рівень напруги на виході до порога обмежування.
Покопався у тумбочці. Шукав саме такі підсилювачі які мають ту ж саму розпіновку що і NE5532 - тобто два ОП в одному корпусі. Знайшов AD812, LM358, NJM2068, MC33078, LM4562. Усі брав на алі або єбеї. Підсилювачі дуже різні - AD812 швидка, до 40МГц може підсилювати, LM358 та MC33078 - ширпотреб, NJM2068 та LM4562 начебто з претензією на хайфай.
Сетап той же самий - живлення однополярне 24в, навантаження 3к3, підсилення 12дб.
Почнемо з 2Vpp на виході (тобто 0,7Vrms)

- AD812 2Vpp

- LM4562 2Vpp

- NE5532 2Vpp

- NJM2068 2Vpp

- MC33078 2Vpp

- LM358 2Vpp
Відразу виявився аутсайдер - це LM358. Судячи з усього вона має вихідний каскад який працює у класі В та широкий спект гармонік на виході. З підвищенням напруги ситуація не виправляється. Тому ми її виключаємо.
Далі підвищимо напругу на виході до 10Vpp

- AD812 10Vpp

- LM4562 10Vpp

- NE5532 10Vpp

- NJM2068 10Vpp

- MC33078 10Vpp
LM4562 виявилися браковані або перемаркер. При напрузі на виході більше 3-4Vpp маємо дуже брудний спектр. Інші ОП показали майже однаковий результат - рівень спотворень 0,07-0,09%, спектри теж майже однакові.
Далі максимальна напруга після якої починається обмеження синусоїди
NE5532 - 13Vpp
AD812 - 14Vpp
NJM2068 - 14Vpp
MC33078 - 14Vpp
NJM2068 начебто схожа на оригінал бо має дещо специфічний корпус - він квадратний та ширше чим у інших. AD812 теж оригінальна бо я її на мегагерцах ганяв - підсилює там де звичайний операційник вже дохне. NE5532 та MC33078 - дешеві та массові, мабуть неба сенсу їх підробляти.
Взагалі як то кажуть - ніякої різниці

Спотворення майже однакові. Спектри теж. Дещо відрізняється максимальний рівень сигналу, но не набагато. Більше ніж половину живлення знімати з них не треба.
До речі тепер зрозуміло чому погано звучать прості схеми де стоїть операційний підсилювач а після нього одразу вихідний каскад на емітерному повторювачі. Як звісно повторювач має підсилення близько до одиниці. Тому щоб на виході отримати розмах близький до напруги живлення саме такий розмах потрібно зняти з операційника.
Кому цікаво - усі результати вимірювань в архіві.