Реверсивний змішувач

twskm
Повідомлень: 37
З нами з: Пон жовтня 16, 2023 5:26 pm

Реверсивний змішувач

Повідомлення twskm »

Які  помилки і чи взагалі буде так працювати? 
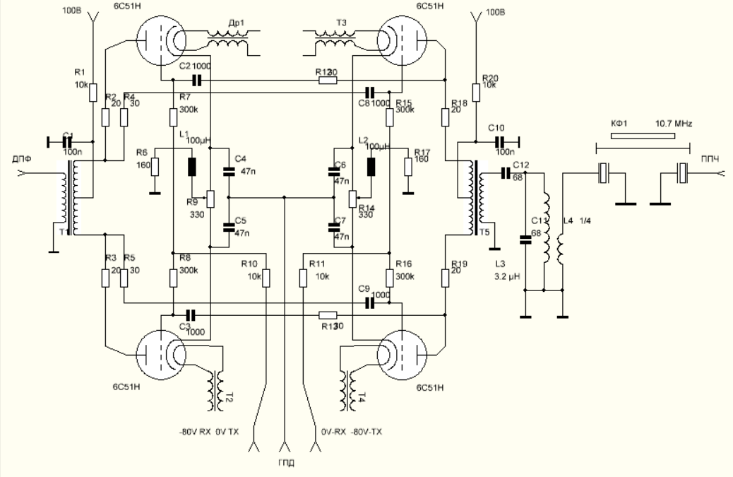
Змішувач 6С51Н.png
 
oldPsyho
Повідомлень: 634
З нами з: П'ят жовтня 14, 2022 4:13 pm
Звідки: KO40ig
Позивний: UR5XOU
Has thanked: 184 times
Been thanked: 70 times

Re: Реверсивний змішувач

Повідомлення oldPsyho »

twskm писав: Чет листопада 09, 2023 7:43 am Які  помилки і чи взагалі буде так працювати? 



 
А навіщо так ускладнювати? Який сенс? Заради реверсу?
Якщо так, то гляньте на схему першого змішувача в схемі TRX від LY3BD з перетворенням вверх...
 
 
Вкладення
СМ-1.JPG
twskm
Повідомлень: 37
З нами з: Пон жовтня 16, 2023 5:26 pm

Re: Реверсивний змішувач

Повідомлення twskm »

Так ради реверсу. А такий знаю давно. Питання чи буде працювати і які помилки?
 
UR5FFR
Повідомлень: 1418
З нами з: Пон вересня 12, 2022 4:04 pm
Has thanked: 130 times
Been thanked: 811 times

Re: Реверсивний змішувач

Повідомлення UR5FFR »

Працювати буде. Але питання в тому - як. Треба пам'ятати що у тріода досить велика прохідна ємність. 6С51Н має 4пф катод-сітка та 2пф анод-сітка. Це не так вже й замало. Якщо ви лампу закрили негативною напругою то ці ємності нікуди не ділися. По сигналу ємність закритої лампи буде працювати як НЗЗ (негативний зворотній зв'язок). Це приведе до тому що впаде підсилення, особливо на ВЧ бендах. По гетеродину буде складно її збалансувати щоб були мінімальні пролази при реверсі.
Отже треба макетувати та вимірювати параметри
Пенсіонер
Повідомлень: 197
З нами з: Пон липня 10, 2023 9:39 pm
Has thanked: 9 times
Been thanked: 101 time

Re: Реверсивний змішувач

Повідомлення Пенсіонер »

oldPsyho писав: Чет листопада 09, 2023 10:19 am А навіщо так ускладнювати?


 
 
UR5FFR писав: Чет листопада 09, 2023 12:39 pm Якщо ви лампу закрили негативною напругою то ці ємності нікуди не ділися. По сигналу ємність закритої лампи буде працювати як НЗЗ (негативний зворотній зв'язок). Це приведе до тому що впаде підсилення, особливо на ВЧ бендах. По гетеродину буде складно її збалансувати щоб були мінімальні пролази при реверсі.
Отже треба макетувати та вимірювати параметри


 
 Кожен художник має безумовне право на власне бачення, але що занадто, то не здраво.
Сприймаю Ваше баження творчості, проте розглянте, просто як можливий варіант, оце:
blok_vch_ru3xs.gif
blok_vch_ru3xs.gif (40.56 Кіб) Переглянуто 25709 разів
 
 
UR5FFR
Повідомлень: 1418
З нами з: Пон вересня 12, 2022 4:04 pm
Has thanked: 130 times
Been thanked: 811 times

Re: Реверсивний змішувач

Повідомлення UR5FFR »

Ось як варіант така схема. Перемикачі в положенні коли сигнал йде зліва на право. Фішка схеми в тому, що коли тріод запертий то його сітка по ВЧ заземлена і сигнал через нього не проходить. Схема чернова бо тут ще треба узгодити опори - на катоди сигнал подавати з частини витків.
PS Реверс дуже ускладнює схему. До того ж це лампи з високим вхідним опором - є ризик зловити пролази та возбуди. На мій погляд це усе невиправдано - краще зробити два окремих змішувача ніж городити усе до кучі з купою реле.
reversible mixer.png
reversible mixer.png (90.42 Кіб) Переглянуто 25705 разів
 
twskm
Повідомлень: 37
З нами з: Пон жовтня 16, 2023 5:26 pm

Re: Реверсивний змішувач

Повідомлення twskm »

Змішувач RU3XS не на нувісторах, давно ці схеми знаю. Суть в повному реверсі.
 
 
twskm
Повідомлень: 37
З нами з: Пон жовтня 16, 2023 5:26 pm

Re: Реверсивний змішувач

Повідомлення twskm »

А як такий варіант, ніби робоча схема?
Вкладення
Змішувач 6Н23П.png
Змішувач 6Н23П.png (56.09 Кіб) Переглянуто 25683 разів
UR5FFR
Повідомлень: 1418
З нами з: Пон вересня 12, 2022 4:04 pm
Has thanked: 130 times
Been thanked: 811 times

Re: Реверсивний змішувач

Повідомлення UR5FFR »

А навіщо вам таке велике підсилення у змішувачі? Воно ж динамічний діапазон знижує
Пенсіонер
Повідомлень: 197
З нами з: Пон липня 10, 2023 9:39 pm
Has thanked: 9 times
Been thanked: 101 time

Re: Реверсивний змішувач

Повідомлення Пенсіонер »

Подібне було у RT2000:
RT2000 mixers.gif
RT2000 mixers.gif (27.35 Кіб) Переглянуто 25679 разів
 
 
Відповісти