Новий погляд на архітектуру UW3DI
-
UR5FFR
- Повідомлень: 1418
- З нами з: Пон вересня 12, 2022 4:04 pm
- Has thanked: 130 times
- Been thanked: 811 times
Новий погляд на архітектуру UW3DI
Якщо ми будуємо трансівер з суто аналоговим гетеродином то архітектура з двома перетвореннями частоти та змінною першою ПЧ досить приваблива. Які плюси вона надає
1. Щільність настройки (тобто кількість Гц на один оберт валкодера) на будь-якому діапазоні однакова
2. Нема ніяких ланцюгів комутації у контурі ГПД
3. ГПД працює на досить низькій частоті що підвищує стабільність
Декілька реалізацій такої архітектури є у вітчизняній літературі 70х років. Перша ПЧ обирається у діапазоні 5-6МГц, друга ПЧ - 500кГц. При цьому ФСС по першій ПЧ робиться вузькосмуговий зі змінною частотою яка місить змінюватися синхронно з зміною частоти гетеродина. Ця конструкція потребує багатосекційного конденсатора змінної ємності та досить ретельного налаштування. Інший недолік, про який майже ніхто не писав - це підвищення рівня спотворень в вузькосмуговому фільтрі.
А що коли ми зробимо другу ПЧ досить високу та замість ЕМФ поставимо кварцевий фільтр? Тоді по перший ПЧ ФСС буде на фіксовану смугу 500кГц. Втрати сигналу і спотворення в ньому будуть досить невеликі. Відкрите питання це спури - тобто комбінаційні спотворення.
Я тут дещо порахував і знайшов декілька розкладок частот з мінімальною кількістю комбінаційних частот
Перший варіант для другої ПЧ 5000кГц. При цьому перша ПЧ змінна у діапазоні 8600-9200кГц. Гетеродин працює у діапазоні 3600-4200кГц Другий варіант для ПЧ 9830кГц. Перша ПЧ буде 5300-5800кГц. Гетеродин працює у діапазоні 4000-4500кГц Частоти другої ПЧ я брав виходячи з наявності кварців для побудови КФ. Перший варіант має невеликий недолік бо частота ГПД попадає у діапазон 80м. Тому треба приділити увагу її придушенню під час передачі. Треба ставити балансний змішувач та балансувати його. Він дасть придушення сигналу гетеродина десь 50-60дб, що досить непогано - при 100Вт потужності випромінювання маємо +50дбм-50дб=0дмб=1мВт.
Навіть якщо змішувач не досить збалансовано та він придушує сигнал гетеродина на 30-40дб при потужності 100Вт мі отримуємо 10-100мВт позасмугового випромінювання що у межах допустимого.
У другому варіанті усе набагато краще бо незважаючи на те що гетеродин працює досить близько до частоти першої ПЧ. Трьохзвенний фільтр забезпечить придушення гетеродину при передачі близько 34-44дб. Чотирьохзвенний - 45-55дб. Балансний змішувач дасть додатково близько 50-60дб придушення. У результаті будемо мати 85дб мінімум придушення що більш ніж достатньо
1. Щільність настройки (тобто кількість Гц на один оберт валкодера) на будь-якому діапазоні однакова
2. Нема ніяких ланцюгів комутації у контурі ГПД
3. ГПД працює на досить низькій частоті що підвищує стабільність
Декілька реалізацій такої архітектури є у вітчизняній літературі 70х років. Перша ПЧ обирається у діапазоні 5-6МГц, друга ПЧ - 500кГц. При цьому ФСС по першій ПЧ робиться вузькосмуговий зі змінною частотою яка місить змінюватися синхронно з зміною частоти гетеродина. Ця конструкція потребує багатосекційного конденсатора змінної ємності та досить ретельного налаштування. Інший недолік, про який майже ніхто не писав - це підвищення рівня спотворень в вузькосмуговому фільтрі.
А що коли ми зробимо другу ПЧ досить високу та замість ЕМФ поставимо кварцевий фільтр? Тоді по перший ПЧ ФСС буде на фіксовану смугу 500кГц. Втрати сигналу і спотворення в ньому будуть досить невеликі. Відкрите питання це спури - тобто комбінаційні спотворення.
Я тут дещо порахував і знайшов декілька розкладок частот з мінімальною кількістю комбінаційних частот
Перший варіант для другої ПЧ 5000кГц. При цьому перша ПЧ змінна у діапазоні 8600-9200кГц. Гетеродин працює у діапазоні 3600-4200кГц Другий варіант для ПЧ 9830кГц. Перша ПЧ буде 5300-5800кГц. Гетеродин працює у діапазоні 4000-4500кГц Частоти другої ПЧ я брав виходячи з наявності кварців для побудови КФ. Перший варіант має невеликий недолік бо частота ГПД попадає у діапазон 80м. Тому треба приділити увагу її придушенню під час передачі. Треба ставити балансний змішувач та балансувати його. Він дасть придушення сигналу гетеродина десь 50-60дб, що досить непогано - при 100Вт потужності випромінювання маємо +50дбм-50дб=0дмб=1мВт.
Навіть якщо змішувач не досить збалансовано та він придушує сигнал гетеродина на 30-40дб при потужності 100Вт мі отримуємо 10-100мВт позасмугового випромінювання що у межах допустимого.
У другому варіанті усе набагато краще бо незважаючи на те що гетеродин працює досить близько до частоти першої ПЧ. Трьохзвенний фільтр забезпечить придушення гетеродину при передачі близько 34-44дб. Чотирьохзвенний - 45-55дб. Балансний змішувач дасть додатково близько 50-60дб придушення. У результаті будемо мати 85дб мінімум придушення що більш ніж достатньо
-
UR5VFT
- Повідомлень: 559
- З нами з: Вів січня 17, 2023 6:22 pm
- Позивний: UR5VFT
- Has thanked: 552 times
- Been thanked: 111 times
Re: Новий погляд на архітектуру UW3DI
- складність потім знайти всі кварці для КГ. Андрій за змішувачами. чому сигнали генераторів не подаєте на окремий порт по Реду і може відразу робити на ключах або на діодах високого рівня? по посиленню каскадів, що прийде на підсилювач. після другого змішувача..73!
-
UR5FFR
- Повідомлень: 1418
- З нами з: Пон вересня 12, 2022 4:04 pm
- Has thanked: 130 times
- Been thanked: 811 times
Re: Новий погляд на архітектуру UW3DI
Це зовсім не складно - зараз на алі є майже будь які кварци
Не зовсім зрозумів питання. Змішувачі двобалансні тому гетеродини подані так щоб мінімізувати пролаз гетеродина у тракт ПЧ
Звісна річ що можна поставити більш динамічні змішувачі - я малював так би мовити мінімалістичний дизайн
Прийде -3дб від вхідного сигналу. Але це не принципово бо рахувати треба шуми каскадів (noise figure). Нижче розрахунок схеми. У якості змішувачів я узяв ADE-1-24 у яких IP3=+15dBm. Підсилювачі працюють при струмі 10мА/12в Бачимо що чутливість при SNR=10dB буде MDS-SNR=124-10=114dBm~=0,5uV. У реалі буде трохи гірше бо не враховано 2-3дб втрат у ДПФ, тобто десь 0,7uV, що не так вже й погано. Звісно що на ВЧ бендах буде потрібен додатковий LNA з підсиленням десь 10-12дб
-
UR5FFR
- Повідомлень: 1418
- З нами з: Пон вересня 12, 2022 4:04 pm
- Has thanked: 130 times
- Been thanked: 811 times
Re: Новий погляд на архітектуру UW3DI
Стосовно питання використання більш динамічних змішувачів. Треба розуміти що одними змішувачами динаміку не збільшити. Ось наприклад поставимо змішувач з IP3=+30dBm (в порівнянні з ADE-1 це у двічі більший IP3). Але виграли лише 2дб динамічного діапазону - було 92 стало 94dBmА ось якщо ми поставимо більш динамічні підсилювачі то це вже дасть певний ефект. Тому улучшайзінг повинен бути комплексним
-
oldPsyho
- Повідомлень: 634
- З нами з: П'ят жовтня 14, 2022 4:13 pm
- Звідки: KO40ig
- Позивний: UR5XOU
- Has thanked: 184 times
- Been thanked: 70 times
Re: Новий погляд на архітектуру UW3DI
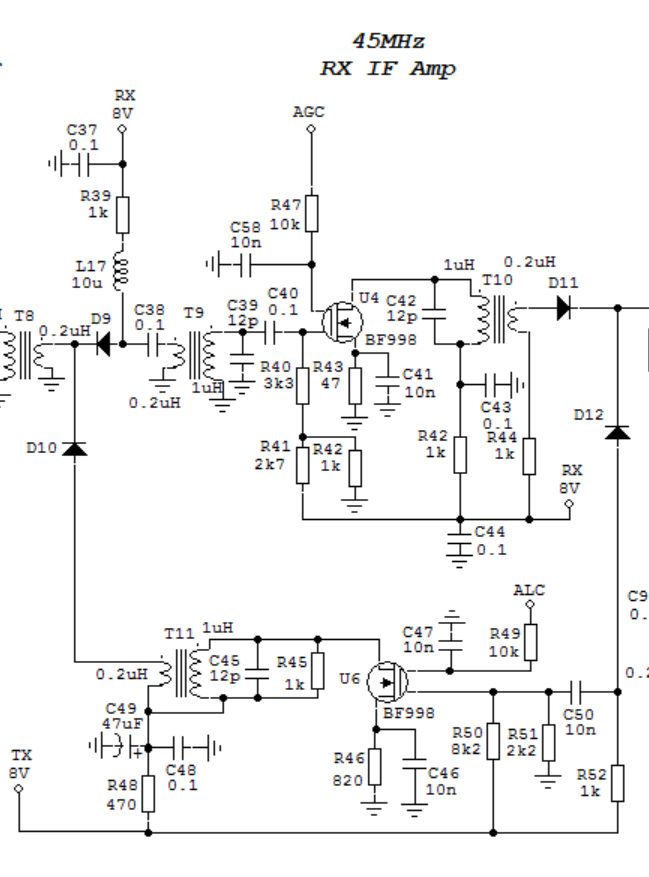
тобто можна не заморачуватись з міксєром і тупо поставити звичайний на кд503? а ппч забульбенити на bf998? Чи вже може на якихось ERA?)UR5FFR писав: ↑П'ят січня 24, 2025 9:06 am Стосовно питання використання більш динамічних змішувачів. Треба розуміти що одними змішувачами динаміку не збільшити. Ось наприклад поставимо змішувач з IP3=+30dBm (в порівнянні з ADE-1 це у двічі більший IP3). Але виграли лише 2дб динамічного діапазону - було 92 стало 94dBmScreenshot_2025_01_24-3.pngА ось якщо ми поставимо більш динамічні підсилювачі то це вже дасть певний ефект. Тому улучшайзінг повинен бути комплекснимScreenshot_2025_01_24-2.png
-
oldPsyho
- Повідомлень: 634
- З нами з: П'ят жовтня 14, 2022 4:13 pm
- Звідки: KO40ig
- Позивний: UR5XOU
- Has thanked: 184 times
- Been thanked: 70 times
-
UR5FFR
- Повідомлень: 1418
- З нами з: Пон вересня 12, 2022 4:04 pm
- Has thanked: 130 times
- Been thanked: 811 times
Re: Новий погляд на архітектуру UW3DI
Можна й на 998, але схема ускладнюється. І треба щоб підсилювач споживав не менше 100мВт. Та не розганяти зайве підсилення бо воно знижує динамічний діапазон.
Рахуємо тут таким чином - для підсилювача класу А точка компресії (тобто максимально потужність на виході) залежить від струму спокою та напруги живлення приблизно так:
P1дБ(dBm)≈10⋅log10(0.4⋅Iq⋅Vпит)
тут Iq - в мА, Vпит - в вольтах. Для підсилювача на одному транзисторі зі струмом колектору 10мА та живленні 12в
P1дБ(dBm)≈10⋅log10(0.4⋅10⋅12)≈17dBm
Для лінейних схем є емпіричне правило що точка перехвату третього порядку перевищує точку компресії приблизно на 12-13дб. Тобто
IP3(dBm)≈P1дБ(dBm)+12≈17+12=29dBm
-
UR5VFT
- Повідомлень: 559
- З нами з: Вів січня 17, 2023 6:22 pm
- Позивний: UR5VFT
- Has thanked: 552 times
- Been thanked: 111 times
Re: Новий погляд на архітектуру UW3DI
- Андрій. по Реду вхід та вихід з одного тр. а подача ГПД або КВГ. на другий тр. для прикладу з книги
- якщо застосувати реверсивні підсилювачі. можна спробувати на дешевих 327 польових із застосуванням ару.. 73!
-(А ось якщо ми поставимо більш динамічні підсилювачі то це вже дасть певний ефект. Тому улучшайзінг повинен бути комплексним)
- повністю згоден. застосовував у трансіверах серії Монстри.
- якщо застосувати реверсивні підсилювачі. можна спробувати на дешевих 327 польових із застосуванням ару.. 73!
-(А ось якщо ми поставимо більш динамічні підсилювачі то це вже дасть певний ефект. Тому улучшайзінг повинен бути комплексним)
- повністю згоден. застосовував у трансіверах серії Монстри.