SSB фільтр для звичайних AM/FM приймачів

Відповісти
efm
Повідомлень: 16
З нами з: Пон липня 14, 2025 2:39 am
Has thanked: 1 time
Been thanked: 7 times
Контактна інформація:

SSB фільтр для звичайних AM/FM приймачів

Повідомлення efm »

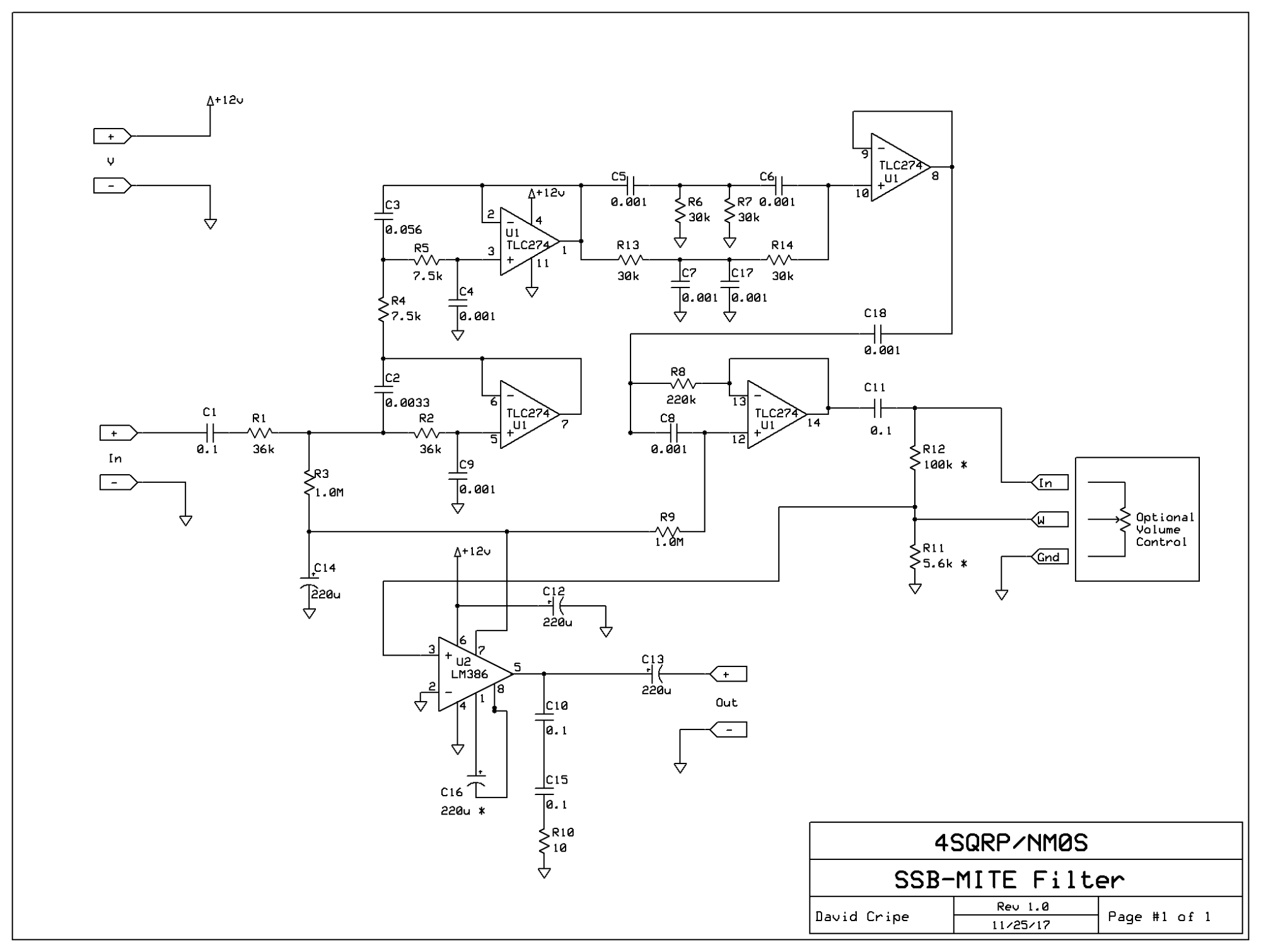
Є модуль "SSB-Mite", але йому треба від 5V до 12V і він великий портативних приймачів — чи є щось до 3V простіше і меншого розміру та з перемикачем LSB/USB?
ssbmiteschematic.png
 
ssbmite_dm24.png
ssbmite_dm24.png (777.26 Кіб) Переглянуто 21138 разів
UR5FFR
Повідомлень: 1452
З нами з: Пон вересня 12, 2022 4:04 pm
Has thanked: 132 times
Been thanked: 848 times

Re: SSB фільтр для звичайних AM/FM приймачів

Повідомлення UR5FFR »

efm писав: Суб серпня 02, 2025 8:53 am Є модуль "SSB-Mite", але йому треба від 5V до 12V і він великий портативних приймачів — чи є щось до 3V простіше і меншого розміру та з перемикачем LSB/USB?
Перемикача LSB/USB у такому фільтрі не може бути апріорі. Бо він працює по НЧ. Стосовно живлення - ОУ зазвичай працюють від 3в однополярного живлення. LM386 по даташиту від 4в, але треба перевірити, можливо і від 3в буде працювати. Якщо ні, то поставити замість неї інший підсилювач. Наприклад LM4871 - вона від 2в працює. І їй не потрібен конденсатор на виході.
Менший розмір буде якщо на смд усе зробити
UR5VFT
Повідомлень: 589
З нами з: Вів січня 17, 2023 6:22 pm
Позивний: UR5VFT
Has thanked: 593 times
Been thanked: 127 times

Re: SSB фільтр для звичайних AM/FM приймачів

Повідомлення UR5VFT »

efm писав: Суб серпня 02, 2025 8:53 am Є модуль "SSB-Mite", але йому треба від 5V до 12V і він великий портативних приймачів — чи є щось до 3V простіше і меншого розміру та з перемикачем LSB/USB? ssbmiteschematic.png ssbmite_dm24.png


 
може спробуєте такий варіант, запропонований італійцем. весь опис. прошивки є у нього на сайті.
 
Вкладення
Schematic_RadioDSP.PNG
Відповісти