Одноплатний тракт за мотивами М'ясникова

UR5VFT
Повідомлень: 514
З нами з: Вів січня 17, 2023 6:22 pm
Позивний: UR5VFT
Has thanked: 494 times
Been thanked: 106 times

Одноплатний тракт за мотивами М'ясникова

Повідомлення UR5VFT »

- може зацікавить 73!
 
 
 
 
Вкладення
Одноплатный тракт-М2.jpg
мясников.rar
(731.5 Кіб) Завантажено 652 разів
UR5FFR
Повідомлень: 1356
З нами з: Пон вересня 12, 2022 4:04 pm
Has thanked: 120 times
Been thanked: 756 times

Re: Останній одноплатний тракт М'ясникова

Повідомлення UR5FFR »

Схеми та інші зображення краще вставляти у текст повідомлення а не архівами та посиланнями бо дуже незручно обговорювати.
І яке відношення ця схема має до тракту М'ясникова крім назви?
До речі у схемі багато помилок. Її збирали? Чи це чисто паперовий проджект?
 
Freddy
Повідомлень: 264
З нами з: П'ят лютого 10, 2023 7:00 pm
Has thanked: 22 times
Been thanked: 45 times

Re: Останній одноплатний тракт М'ясникова

Повідомлення Freddy »

Чи варто в наш час збирати тракт мясникова ? В чому його " фішка" ? В часи коли його опублікували то ясно . Це був перший одноплатний тракт а зараз ?  Ще й елементна  база 
застаріла  через що дорога  але чи варто воно того ?
UR5VFT
Повідомлень: 514
З нами з: Вів січня 17, 2023 6:22 pm
Позивний: UR5VFT
Has thanked: 494 times
Been thanked: 106 times

Re: Останній одноплатний тракт М'ясникова

Повідомлення UR5VFT »

Freddy писав: Нед серпня 10, 2025 10:45 pm Чи варто в наш час збирати тракт мясникова ? В чому його " фішка" ? В часи коли його опублікували то ясно . Це був перший одноплатний тракт а зараз ?  Ще й елементна  база 
застаріла  через що дорога  але чи варто воно того ?

 
 ні.. 73!
UR5FFR
Повідомлень: 1356
З нами з: Пон вересня 12, 2022 4:04 pm
Has thanked: 120 times
Been thanked: 756 times

Re: Останній одноплатний тракт М'ясникова

Повідомлення UR5FFR »

Freddy писав: Нед серпня 10, 2025 10:45 pm Чи варто в наш час збирати тракт мясникова ? В чому його " фішка" ? В часи коли його опублікували то ясно . Це був перший одноплатний тракт а зараз ?  Ще й елементна  база застаріла  через що дорога  але чи варто воно того ?
Воно має сенс якщо ви робите аутентичний ретро-трансівер. Тобто усе як зробив автор. Але якщо вам потрібен апарат для роботи в ефірі то краще використовувати більш доступні сучасні компоненти та схемотехніку.

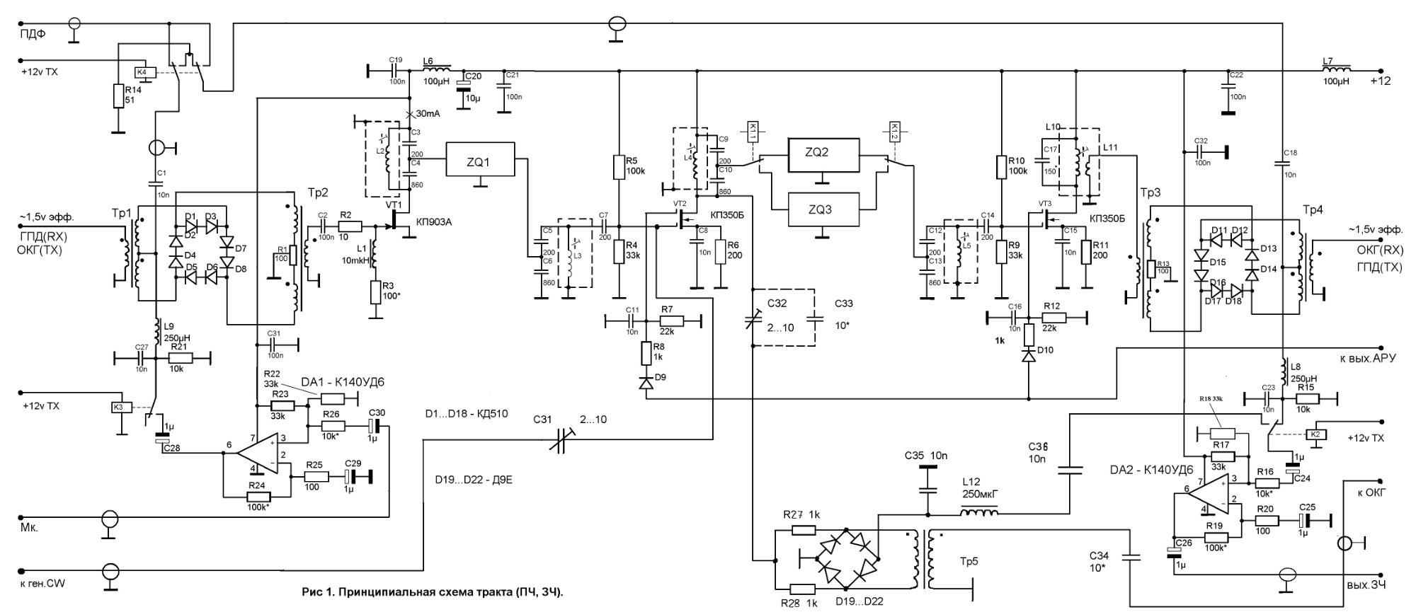
У вкладені схема оригінального тракту бо те що викладено у першому пості - це якась пародія.
По структурі тракт М'ясникова він схожий на Радіо-76 з гетеродинами, що перемикаються. Для свого часу тракт мав досить непоганий ДД та просунуту систему АРП. Але є і недоліку пов'язані з балансуванням змішувачів та узгодженням каскадів. Зараз якщо таке робити то замість діодних змішувачів треба ставити на комутаторах/ключах, усе що пов'язано з підсиленням та комутацією гетеродинів можна викинути бо усе це зробить синтезатор. По компонентам теж багато питань та деякі схемотехнічні моменти треба переробити
Вкладення
Одноплатный тракт Мясникова.png
UR5VFT
Повідомлень: 514
З нами з: Вів січня 17, 2023 6:22 pm
Позивний: UR5VFT
Has thanked: 494 times
Been thanked: 106 times

Re: Останній одноплатний тракт М'ясникова

Повідомлення UR5VFT »

згадав. помилка в схемі С36 повинен стояти після С37.. робили кілька штук з доробками   унч. ару та змішувачі.. схема в 1 пості якщо не помиляюсь була надрукована в білоруському радіоаматорі ..     73!
 
 
 
 
UR5FFR
Повідомлень: 1356
З нами з: Пон вересня 12, 2022 4:04 pm
Has thanked: 120 times
Been thanked: 756 times

Re: Останній одноплатний тракт М'ясникова

Повідомлення UR5FFR »

UR5VFT писав: Пон серпня 11, 2025 12:10 pm згадав. помилка в схемі С36 повинен стояти після С37.. робили кілька штук з доробками   унч. ару та змішувачі.. схема в 1 пості якщо не помиляюсь була надрукована в білоруському радіоаматорі ..     73! 
Мова йде не про те працювало воно чи ні, а про те ЯК воно працювало. А воно не може якісно працювати, бо сама схемотехніка хибна. Каскад на Т1 після змішувача повинен мати постійний вхідний опір в широкому діапазоні частот. На ПТ це каскад з загальним затвором який і стоїть у М'ясникова. Якщо поставити каскад з загальним витоком то ми отримаємо вхідний опір який складається з вхідної ємности (а вона у КП903 досить висока приблизно 14-18пф) та прохідної ємності, яка теж досить велика. Щоб якось це причесати поставили R2 10ом. А треба було ставити нормальний пасивний діплексер. Що воно буде там з узгодженням нема сенсу рахувати - це не правильно так робити з самого початку.
У підсумку ми поставили високорівневий змішувач, подали на нього великий рівень гетеродину а потім усе це викинули на смітник, бо ДД вщент гробиться в каскаді на КП903.

Де поділося обмеження сигналу при передачі яке було в оригінальному тракті? Його нема. Що з АРП? Спростили. Ну то таке - кому що подобається. Але куди підключати АРП? На схемі про це ні слова. Кудись. Ну ок, кудись підключимо. Начебто усе гаразд? Ні. Бо коли ми переходимо в режим передачі то ППЧ потрібно запирати - його підсилення забагато. У М'ясникова це робиться, а тут - ні. Які КФ тут використовуються? Який імпеданс? 100ом? 500ом? Нема ні слова.
Отже питань по цій схемі більш ніж достатньо

PS змішувач на 8 діодах потребує досить великого рівня гетеродину. У М'ясникова стоять підсилювачі на КТ904. Тут нічого не стоїть. Може скластися враження що підключимо до синтезатора та й усе. Ні, не усе. SI5351 видає недостатній рівень сигналу для того щоб нормально працювало кільце з 8 діодів.
serge_m
Повідомлень: 61
З нами з: Пон лютого 17, 2025 8:10 pm
Has thanked: 25 times
Been thanked: 21 time

Re: Останній одноплатний тракт М'ясникова

Повідомлення serge_m »

стоять підсилювачі на КТ904
Цікаво чому такі потужні транзистори використовуються для цих підсилювачів. Поясніть хто розуміє, або посилання де вже обговорювалось/пояснювалося. Або ключові слова для пошуку. Дякую.
 
UR5VFT
Повідомлень: 514
З нами з: Вів січня 17, 2023 6:22 pm
Позивний: UR5VFT
Has thanked: 494 times
Been thanked: 106 times

Re: Останній одноплатний тракт М'ясникова

Повідомлення UR5VFT »

- Мова йде не про те працювало воно чи ні, а про те ЯК воно працювало. А воно не може якісно працювати, бо сама схемотехніка хибна. -

- некоректно порівнювати розробку 1990 року чи раніше совка із сучасними. Будь-який трансівер з совка можна розкритикувати ну може тр Дроздова тоді тех інформація самі розумієте а дістати кп350 або 903 неріально. лише у спекулянтів. а цей тракт працює в друга років 22 і зараз теж на виході 6ж11 і 6п36 . вместо гпд ставимо синтез А в місті переходять на СДР або трансівери від Ігоря2  с эмф на 200 кгц . Ізюменку   73!
 
 
serge_m
Повідомлень: 61
З нами з: Пон лютого 17, 2025 8:10 pm
Has thanked: 25 times
Been thanked: 21 time

Re: Останній одноплатний тракт М'ясникова

Повідомлення serge_m »

UR5VFT писав: Пон серпня 11, 2025 8:40 pm - некоректно порівнювати розробку 1990 року чи раніше совка із сучасними.
 
 

 
Є першоджерело схеми з першого повідомлення? Є сумніви що це схема з 90-их.
І щодо авторства теж. Був ОУТ в 90му році, схему Андрій навів в 6-му повідомленні. Пізніше був Вітамін. Схему з першого повідомлення вперше бачу.
 
Відповісти