Схеми транзисторних трансіверів

Відповісти
UR5VFT
Повідомлень: 514
З нами з: Вів січня 17, 2023 6:22 pm
Позивний: UR5VFT
Has thanked: 494 times
Been thanked: 106 times

Схеми транзисторних трансіверів

Повідомлення UR5VFT »

73!
Вкладення
Трансивер Ромашка.rar
(122.86 Кіб) Завантажено 814 разів
Albatros-Radiolubitel4-5-1992.rar
(2.82 МіБ) Завантажено 761 раз
UT8AS
Повідомлень: 105
З нами з: Сер вересня 14, 2022 8:37 am
Позивний: UT8AS
Has thanked: 52 times
Been thanked: 42 times

Re: Схеми транзисторних трансіверів

Повідомлення UT8AS »

Вітаю паньство! Робив нижчевикладений трансивер Бізон 06, як працює - мені сподобалось...Кв.фільтр робив з ПАЛ-овських кварців за QER технологією із застосуванням варикапів...при правильному монтажі лише накрутити контури...

 https://www.scribd.com/document/4889315 ... 0-BIZON-06  

  https://drive.google.com/file/d/18syvaZ ... sp=sharing  
UR5VFT
Повідомлень: 514
З нами з: Вів січня 17, 2023 6:22 pm
Позивний: UR5VFT
Has thanked: 494 times
Been thanked: 106 times

Re: Схеми транзисторних трансіверів

Повідомлення UR5VFT »

 Урал - 07 мини    73!
 
Вкладення
Douload 1.rar
(881.55 Кіб) Завантажено 821 раз
UR5VFT
Повідомлень: 514
З нами з: Вів січня 17, 2023 6:22 pm
Позивний: UR5VFT
Has thanked: 494 times
Been thanked: 106 times

Re: Схеми транзисторних трансіверів

Повідомлення UR5VFT »

 73!
 
 
Вкладення
Как узнать дату выпуска трансивера по серийному номеру.rar
(5.45 Кіб) Завантажено 627 разів
Бизон.rar
(1.7 МіБ) Завантажено 622 разів
UR5VFT
Повідомлень: 514
З нами з: Вів січня 17, 2023 6:22 pm
Позивний: UR5VFT
Has thanked: 494 times
Been thanked: 106 times

Re: Схеми транзисторних трансіверів

Повідомлення UR5VFT »

Ес 98   73!
 
Вкладення
ес98.rar
(232.63 Кіб) Завантажено 436 разів
UR5VFT
Повідомлень: 514
З нами з: Вів січня 17, 2023 6:22 pm
Позивний: UR5VFT
Has thanked: 494 times
Been thanked: 106 times

Re: Схеми транзисторних трансіверів

Повідомлення UR5VFT »

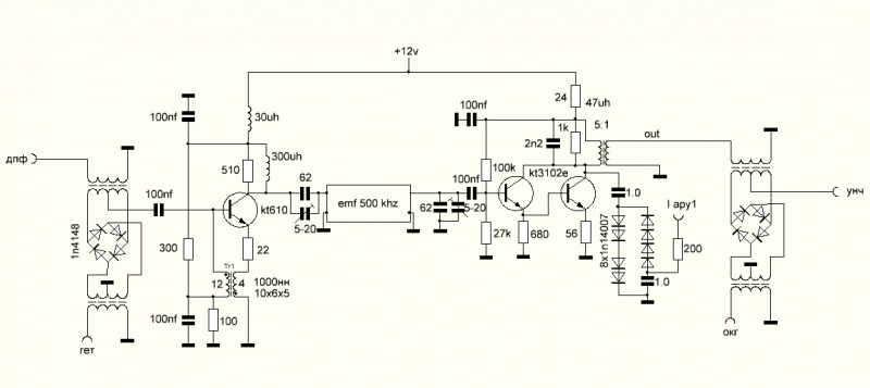
- проста схема трансівера для дачі за мотивами Монстрік- емф. Майже Радіо 76. працює відмінно. пробував кт 606 646 610      73!
 
Вкладення
подобие монстрика.PNG
UR5FFR
Повідомлень: 1356
З нами з: Пон вересня 12, 2022 4:04 pm
Has thanked: 120 times
Been thanked: 756 times

Re: Схеми транзисторних трансіверів

Повідомлення UR5FFR »

UR5VFT писав: Нед січня 04, 2026 12:40 pm - проста схема трансівера для дачі за мотивами Монстрік- емф. Майже Радіо 76. працює відмінно. пробував кт 606 646 610      73!
 
А трансівер де? Я бачу фрагмент схеми приймача. Без АРП та ПНЧ, а це досить важливі вузли.
До того ж фрагмент дуже незбалансованої схеми, бо ставити між таким слабким діодним змішувачем та фільтром каскад з током спокою 100мА - це занадто.
UR5VFT
Повідомлень: 514
З нами з: Вів січня 17, 2023 6:22 pm
Позивний: UR5VFT
Has thanked: 494 times
Been thanked: 106 times

Re: Схеми транзисторних трансіверів

Повідомлення UR5VFT »

я просто спробував такий варіант на деталях з тумбочки ідея від         .. переходжу в розряд читачів .. удачі ..73!
- перед унч у мене такий самий унч на 2030 в типовому включенні ..
 
 
Вкладення
РП418 Плата фильтров 0913.jpg
UR5FFR
Повідомлень: 1356
З нами з: Пон вересня 12, 2022 4:04 pm
Has thanked: 120 times
Been thanked: 756 times

Re: Схеми транзисторних трансіверів

Повідомлення UR5FFR »

Без АРП це даже не приймач. А тим паче не трансівер.
PS В котрий раз вас прохаю - будь ласка без посилань на кацапськи сайти. Це прописано в правилах. Невже так важко дотримуватися цього?
Відповісти