Трансивер DoubleFox
-
UR5FFR
- Повідомлень: 1338
- З нами з: Пон вересня 12, 2022 4:04 pm
- Has thanked: 113 times
- Been thanked: 749 times
Re: Трансивер DoubleFox
Трансивер зібрано з готових блоків. Тобто основна плата, ДСФ, підсилювач потужності та синтезатор були зібрані та налаштовані окремо.
Серцем трансиверу є основна плата DoubleFox.Це супергетеродин з двома перетвореннями частоти. Перша ПЧ - 11055кГц, друга - 500кГц. По перший ПЧ використовується саморобний QER-фільтр зі смугою 2.5кГц. По другий ПЧ - два ЕМФ на 2.35кГц та 0.5кГц. Таке рішення дає змогу примати не тільки SSB а й CW. Крім того забезпечує відмінну селекцію по сусідньому каналу.
Усі каскади (за винятком АРП) працюють як у режимі приймання, так і у режимі передачі. Перший змішувач та буферний підсилювач між ним, та фільтром першої ПЧ - реверсивні. Другий та третій змішувачі зроблені на SA612 та працюють на принципі переключення гетеродинів.
Основна плата має вимикаємий ВЧ-обмежувач на Q7 та логарифмічний підсилювач для формування сигналу S-метра на D19.
Більш детальніше за основну плату TRX DoubleFox можна почитати тут
У зборі плата має розміри 10*7см.ДСФ використані широкосмугові 6ти діапазонні. Вони перекривають повністю діапазон частот від 2 до 30МГц.
На платі є атенюатор та підсилювач, які можна вимикати.Особливість схеми цих ДСФ - відсутність органів налаштуванняДетальний опис цих ДСФ є тут
Серцем трансиверу є основна плата DoubleFox.Це супергетеродин з двома перетвореннями частоти. Перша ПЧ - 11055кГц, друга - 500кГц. По перший ПЧ використовується саморобний QER-фільтр зі смугою 2.5кГц. По другий ПЧ - два ЕМФ на 2.35кГц та 0.5кГц. Таке рішення дає змогу примати не тільки SSB а й CW. Крім того забезпечує відмінну селекцію по сусідньому каналу.
Усі каскади (за винятком АРП) працюють як у режимі приймання, так і у режимі передачі. Перший змішувач та буферний підсилювач між ним, та фільтром першої ПЧ - реверсивні. Другий та третій змішувачі зроблені на SA612 та працюють на принципі переключення гетеродинів.
Основна плата має вимикаємий ВЧ-обмежувач на Q7 та логарифмічний підсилювач для формування сигналу S-метра на D19.
Більш детальніше за основну плату TRX DoubleFox можна почитати тут
У зборі плата має розміри 10*7см.ДСФ використані широкосмугові 6ти діапазонні. Вони перекривають повністю діапазон частот від 2 до 30МГц.
На платі є атенюатор та підсилювач, які можна вимикати.Особливість схеми цих ДСФ - відсутність органів налаштуванняДетальний опис цих ДСФ є тут
-
UR5FFR
- Повідомлень: 1338
- З нами з: Пон вересня 12, 2022 4:04 pm
- Has thanked: 113 times
- Been thanked: 749 times
Re: Трансивер DoubleFox
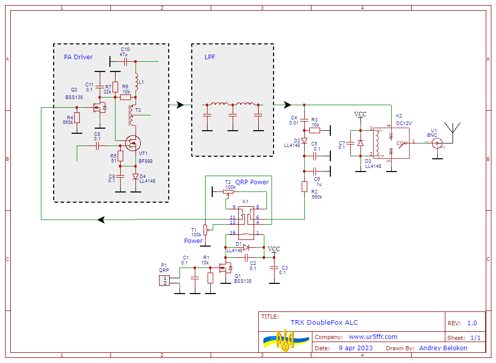
Підсилювач потужності зроблено на парі RD15HVF. До нього комплектом ФНЧ та датчик КСВ. Схема особливостей не має. Детальний опис підсилювача та ФНЧ є тутРазом з підсилювачем використовується система ALC, котра дозволяє управляти рівнем вихідною потужності, та перешкоджає псуванню вихідних транзисторів при високому КСВ.Змінний резистор Т1 виведено на лицьову панель та використовується для регулювання вихідної потужності. Тримером Т2 регулюється потужність у режимі QRP. Сигнал ALC подається на драйвер підсилювача потужності на BF998. При підвищенні сигналу ALC падає підсилення драйвера та вихідна потужність трансивера.
На реле К2 зроблено вузол захисту від грозових розрядів. Працює він дуже просто - коли трансивер виключено то його антенний вхід замкнуто на землю.
На реле К2 зроблено вузол захисту від грозових розрядів. Працює він дуже просто - коли трансивер виключено то його антенний вхід замкнуто на землю.
-
UR5FFR
- Повідомлень: 1338
- З нами з: Пон вересня 12, 2022 4:04 pm
- Has thanked: 113 times
- Been thanked: 749 times
Re: Трансивер DoubleFox
Роботи з будівництва трансиверу були розпочаті ще на початку зими, але через блекаут все зупинилося. Корпус був узятий покупний Z17W з розмірами 218x237x93 mm. У якості екрану використана харчова алюмінієва фольга - нижня половина корпусу була проклеєна їй.Ліворуч - ФНЧ, праворуч - ДСП. На передній панелі - синтезатор. Валкодер зроблена з магніточутливої мікросхеми AS5600. Він кріпиться спереду лицьової панелі, та увесь ховається у ручці валкодера. Виходить дуже компактне рішення.
На ДСП зверху встановлено екрануючу перегородку з стеклотекстолітуДалі другим поверхом встановлюється основна платаЗ мідної фольги товщиною 0,1мм зроблено екрани. Ще не встановлено екран на ФНЧ та верхні екрани на основну плату і підсилювач потужності.Передня та задня панелі зроблені з стеклотекстоліту. Щоб витримати розміри усіх отворів були надруковані на 3D-принтері трафарети. Потім вони накладалися на кусок стеклотекстоліту, фіксувалися, та в стеклотекстоліті родилися отвори. Фінально панелі були пофарбовані автомобільною фарбою в аерозолі, та покриті лаком для фіксації.
На передній панелі ліворуч регулятор гучності та АРП, роз'єм для тангенти. Праворуч регулятор вихідної потужності та гучності самоконтролю телеграфу.На задній панелі ліворуч роз'єми живлення та RF, індикатор перевантаження підсилювача потужності. Праворуч роз'єми гучномовця, телеграфного ключа, USB та керування зовнішнім підсилювачем потужності. Усіма функціями трансиверу керує синтезатор на Atmega328. Його основою є NanoVFO 3 з OLED дисплеєм 1,3". На відміну від попередньої моделі він має на борту дві SI5351, які тактуються з TCXO. Це зменшує рівень спурів при прийманні.
Особливість синтезатора - наявність додаткового індикатора на LED для відображення частоти. Це звільнило OLED та дозволило використовувати його для відображення аналогового S-метра.
Індикація LED виконана статична, що мінімізує перешкоди. Яскравість світіння LED керується процесором і має три рівні – максимум, середній та виключено. У налаштуваннях синтезатора можна включити режим збереження енергії, коли після простою яскравість зменшується або індикатор взагалі згасає.
У синтезаторі реалізовані функції вимірювання потужності та КСХ. Є режим роботи з зниженою потужністю (QRP) і режим налаштування (TUNE), коли формується тональний сигнал з зниженою потужністю для налаштування антени.
За допомогою датчика температури LM35 контролюється та відображається на дисплеї температура радіатора, на який встановлені транзистори підсилювача потужності. У меню синтезатора можна задати два пороги температури – за першим показанням температури починають блимати привертаючи увагу, по другому блокується передача для запобігання теплового пробою.
Синтезатор при відключенні живлення запам'ятовує поточну частоту на кожному діапазоні, а також стан атенюатора/преампа по діапазонах.
У режимі спліт є можливість працювати як у межах одного діапазону, так і на різних діапазонах.
Трансивер вийшов досить економічний - при живленні від джерела 12в в режимі приймання він споживає 370мА при максимальній яскравості та 330мА - при середній. При вимкненій індикації рівень струму зменшується до 280мА.
У ланцюгу живлення встановлено діод SR560 для запобігання подачі живлення невірної полярності.
На ДСП зверху встановлено екрануючу перегородку з стеклотекстолітуДалі другим поверхом встановлюється основна платаЗ мідної фольги товщиною 0,1мм зроблено екрани. Ще не встановлено екран на ФНЧ та верхні екрани на основну плату і підсилювач потужності.Передня та задня панелі зроблені з стеклотекстоліту. Щоб витримати розміри усіх отворів були надруковані на 3D-принтері трафарети. Потім вони накладалися на кусок стеклотекстоліту, фіксувалися, та в стеклотекстоліті родилися отвори. Фінально панелі були пофарбовані автомобільною фарбою в аерозолі, та покриті лаком для фіксації.
На передній панелі ліворуч регулятор гучності та АРП, роз'єм для тангенти. Праворуч регулятор вихідної потужності та гучності самоконтролю телеграфу.На задній панелі ліворуч роз'єми живлення та RF, індикатор перевантаження підсилювача потужності. Праворуч роз'єми гучномовця, телеграфного ключа, USB та керування зовнішнім підсилювачем потужності. Усіма функціями трансиверу керує синтезатор на Atmega328. Його основою є NanoVFO 3 з OLED дисплеєм 1,3". На відміну від попередньої моделі він має на борту дві SI5351, які тактуються з TCXO. Це зменшує рівень спурів при прийманні.
Особливість синтезатора - наявність додаткового індикатора на LED для відображення частоти. Це звільнило OLED та дозволило використовувати його для відображення аналогового S-метра.
Індикація LED виконана статична, що мінімізує перешкоди. Яскравість світіння LED керується процесором і має три рівні – максимум, середній та виключено. У налаштуваннях синтезатора можна включити режим збереження енергії, коли після простою яскравість зменшується або індикатор взагалі згасає.
У синтезаторі реалізовані функції вимірювання потужності та КСХ. Є режим роботи з зниженою потужністю (QRP) і режим налаштування (TUNE), коли формується тональний сигнал з зниженою потужністю для налаштування антени.
За допомогою датчика температури LM35 контролюється та відображається на дисплеї температура радіатора, на який встановлені транзистори підсилювача потужності. У меню синтезатора можна задати два пороги температури – за першим показанням температури починають блимати привертаючи увагу, по другому блокується передача для запобігання теплового пробою.
Синтезатор при відключенні живлення запам'ятовує поточну частоту на кожному діапазоні, а також стан атенюатора/преампа по діапазонах.
У режимі спліт є можливість працювати як у межах одного діапазону, так і на різних діапазонах.
Трансивер вийшов досить економічний - при живленні від джерела 12в в режимі приймання він споживає 370мА при максимальній яскравості та 330мА - при середній. При вимкненій індикації рівень струму зменшується до 280мА.
У ланцюгу живлення встановлено діод SR560 для запобігання подачі живлення невірної полярності.