Ламповий TRX без комутації гетеродинів

oldPsyho
Повідомлень: 589
З нами з: П'ят жовтня 14, 2022 1:13 pm
Звідки: KO40ig
Позивний: UR5XOU
Has thanked: 170 times
Been thanked: 61 time

Re: Ламповий TRX без комутації гетеродинів

Повідомлення oldPsyho »

Перший є.
 
Вкладення
photo_2025-10-10_17-23-58.jpg
oldPsyho
Повідомлень: 589
З нами з: П'ят жовтня 14, 2022 1:13 pm
Звідки: KO40ig
Позивний: UR5XOU
Has thanked: 170 times
Been thanked: 61 time

Re: Ламповий TRX без комутації гетеродинів

Повідомлення oldPsyho »

Другий є))
Мікрофонний підсилювач і АРП на одній платі.
Фону практично немає, на виході підсилювача до 200мв Vpp при достатньо гучній розмові.
 
 
Вкладення
Screenshot_2025-10-12-17-24-31_3440x1440.png
photo_2025-10-12_13-36-08.jpg
oldPsyho
Повідомлень: 589
З нами з: П'ят жовтня 14, 2022 1:13 pm
Звідки: KO40ig
Позивний: UR5XOU
Has thanked: 170 times
Been thanked: 61 time

Re: Ламповий TRX без комутації гетеродинів

Повідомлення oldPsyho »

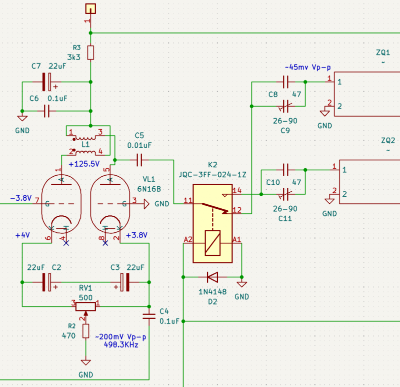
Поки чекаю деяких деталей, спаяв модулятор.
Закоротив вхід модулятора, подав опору, підстроєчником задавив несучу.
Зняв перемичку, яка вхід закорочувала, подав 1кгц... ось що на виході вийшло... Щось воно того, не таке як треба...

P.S. Ємф в мене нижній, типу ФЄМ-035-500Н-2.75, і він підключений виводами 1-3 та 4-6...

 
 
Вкладення
photo_2025-10-20_12-52-37.jpg
photo_2025-10-20_12-53-05.jpg
Screenshot_2025-10-20-12-59-14_3440x1440.png
UR5FFR
Повідомлень: 1215
З нами з: Пон вересня 12, 2022 1:04 pm
Has thanked: 86 times
Been thanked: 646 times

Re: Ламповий TRX без комутації гетеродинів

Повідомлення UR5FFR »

DSB - саме так воно й виглядає. Якщо будеш міряти після ЕМФ - там повинен бути один тон, тобто синус на частоті 499кГц
oldPsyho
Повідомлень: 589
З нами з: П'ят жовтня 14, 2022 1:13 pm
Звідки: KO40ig
Позивний: UR5XOU
Has thanked: 170 times
Been thanked: 61 time

Re: Ламповий TRX без комутації гетеродинів

Повідомлення oldPsyho »

UR5FFR писав: Пон жовтня 20, 2025 2:57 pm DSB - саме так воно й виглядає. Якщо будеш міряти після ЕМФ - там повинен бути один тон, тобто синус на частоті 499кГц


 
тут ще питання, якою частиною обмоток эмф підключати? Якщо повністю - то там опір десь 15к (судячи з даташиту).

P.S. дивна річ, помітив, якщо постукати олівцем по трансформатору - скаче амплітуда сигналу. Інші елементи так на постукування не реагують...
 
 
Відповісти